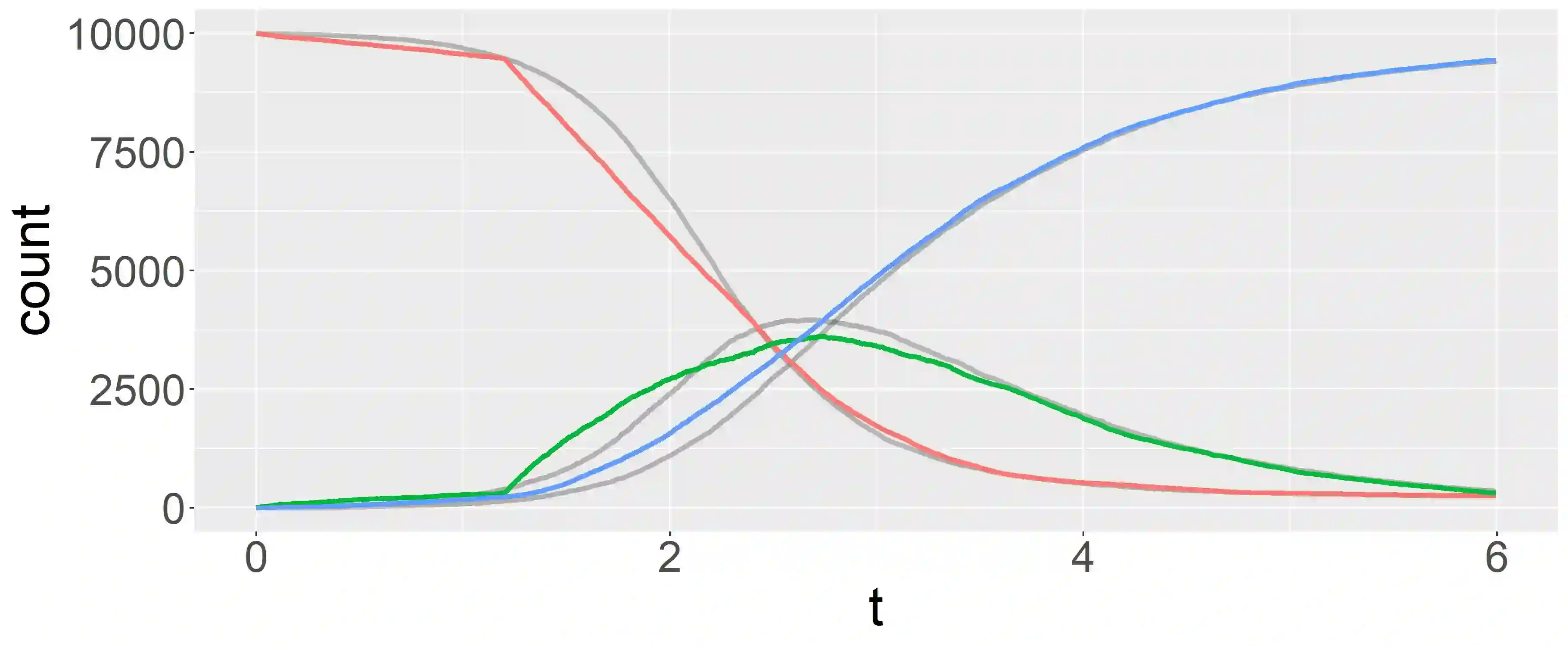
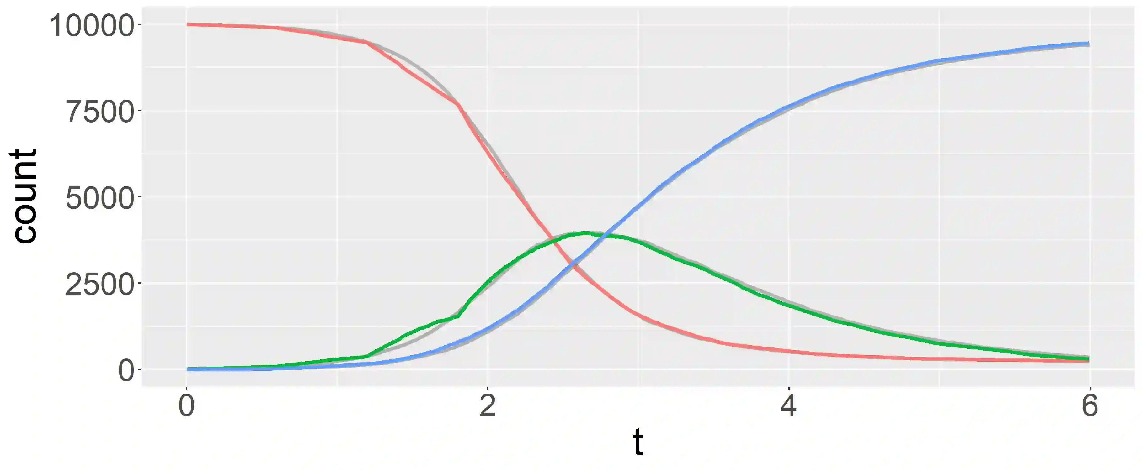
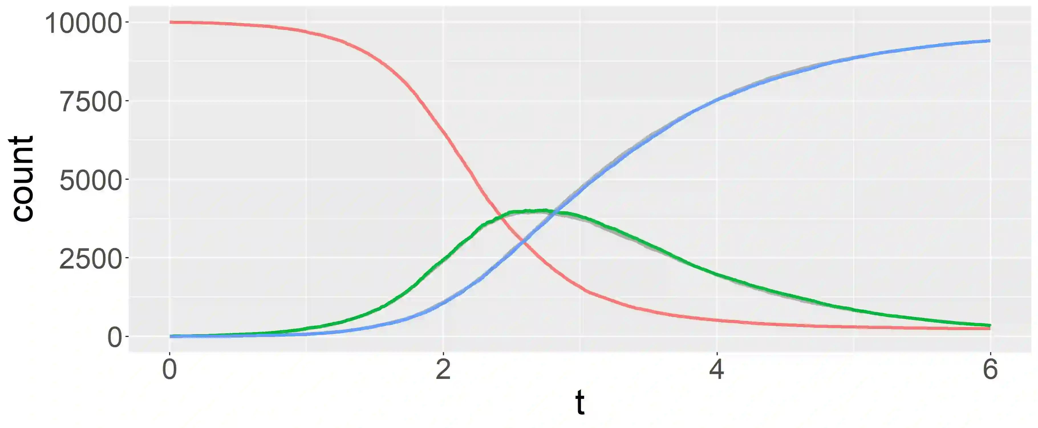
Stochastic epidemic models provide an interpretable probabilistic description of the spread of a disease through a population. Yet, fitting these models when the epidemic process is only partially observed is a notoriously difficult task due to the intractability of the likelihood for many classical models. To remedy this issue, this article introduces a novel data-augmented MCMC algorithm for fast and exact Bayesian inference for the stochastic SIR model given discretely observed infection incidence counts. In a Metropolis-Hastings step, new event times of the latent data are jointly proposed from a surrogate process that closely resembles the SIR, and from which we can efficiently generate epidemics compatible with the observed data. The proposed DA-MCMC algorithm is fast and, since the latent data are generated from a faithful approximation of the target model, a large portion thereof can be updated per iteration without prohibitively lowering the acceptance rate. We find that the method explores the high-dimensional latent space efficiently and scales to outbreaks with hundreds of thousands of individuals, and we show that the Markov chain underlying the algorithm is uniformly ergodic. We validate its performance via thorough simulation experiments and a case study on the 2013-2015 Ebola outbreak in Western Africa.


翻译:斯托氏流行病模型对疾病在人群中的传播提供了可解释的概率描述。然而,由于许多古典模型的可能性难以接受,因此,在仅部分观察到流行病过程只是部分被观察到时安装这些模型是一项臭名昭著的困难任务,因为许多古典模型可能难以吸引。为解决这个问题,本文章引入了一种新的数据强化MCMC算法,用于快速和精确的巴伊西亚测序,根据不连续观测到的感染发生率,对随机SIR模型进行快速和精确的贝叶色推论。在大都会-哈斯阶段,从一个与SIR非常相似的代孕过程联合提出了潜在数据的新事件次数,从中我们可以有效地产生与所观察到的数据相容的流行病。提议的DA-MC算法是快速的,由于潜在数据来自目标模型的忠实近似近,因此大部分数据可以随其反复更新,而不会令人望目惊心动地降低接受率。我们发现,该方法探索高度的潜伏空间和尺度,可以与数十万人一起爆发,我们展示2013年马可用作算法基础的链,以便有效地产生与所观察到的流行病的流行病。我们通过彻底的中东的试验来验证。

0
下载
关闭预览

相关内容

【干货书】机器学习速查手册,135页pdf
专知会员服务
127+阅读 · 2020年11月20日
Linux导论,Introduction to Linux,96页ppt
专知会员服务
82+阅读 · 2020年7月26日
Keras François Chollet 《Deep Learning with Python 》, 386页pdf
专知会员服务
164+阅读 · 2019年10月12日
强化学习最新教程,17页pdf
专知会员服务
182+阅读 · 2019年10月11日
机器学习入门的经验与建议
专知会员服务
94+阅读 · 2019年10月10日
【SIGGRAPH2019】TensorFlow 2.0深度学习计算机图形学应用
专知会员服务
41+阅读 · 2019年10月9日
【ICIG2021】Latest News & Announcements of the Tutorial
中国图象图形学学会CSIG
3+阅读 · 2021年12月20日
【ICIG2021】Check out the hot new trailer of ICIG2021 Symposium9
中国图象图形学学会CSIG
0+阅读 · 2021年12月17日
【ICIG2021】Check out the hot new trailer of ICIG2021 Symposium8
中国图象图形学学会CSIG
0+阅读 · 2021年11月16日
【ICIG2021】Check out the hot new trailer of ICIG2021 Symposium6
中国图象图形学学会CSIG
2+阅读 · 2021年11月12日
【ICIG2021】Check out the hot new trailer of ICIG2021 Symposium2
中国图象图形学学会CSIG
0+阅读 · 2021年11月8日
Hierarchically Structured Meta-learning
CreateAMind
27+阅读 · 2019年5月22日
Unsupervised Learning via Meta-Learning
CreateAMind
44+阅读 · 2019年1月3日
A Technical Overview of AI & ML in 2018 & Trends for 2019
待字闺中
18+阅读 · 2018年12月24日
【推荐】免费书(草稿):数据科学的数学基础
机器学习研究会
20+阅读 · 2017年10月1日
【推荐】RNN/LSTM时序预测
机器学习研究会
25+阅读 · 2017年9月8日
国家自然科学基金
0+阅读 · 2012年12月31日
国家自然科学基金
1+阅读 · 2012年12月31日
国家自然科学基金
0+阅读 · 2012年12月31日
国家自然科学基金
0+阅读 · 2012年12月31日
国家自然科学基金
0+阅读 · 2012年12月31日
国家自然科学基金
0+阅读 · 2011年12月31日
国家自然科学基金
1+阅读 · 2010年12月31日
国家自然科学基金
0+阅读 · 2010年12月31日
国家自然科学基金
0+阅读 · 2008年12月31日
Estimation of the Shapley value by ergodic sampling
Arxiv
0+阅读 · 2022年4月19日
Arxiv
0+阅读 · 2022年4月19日
Arxiv
0+阅读 · 2022年4月18日
Arxiv
0+阅读 · 2022年4月17日
Arxiv
0+阅读 · 2022年4月14日
VIP会员
最新内容
美国当前高超音速导弹发展概述
专知会员服务
4+阅读 · 4月19日
无人机蜂群建模与仿真方法
专知会员服务
7+阅读 · 4月19日
澳大利亚发布《国防战略(2026年)》
专知会员服务
2+阅读 · 4月19日
全球高超音速武器最新发展趋势
专知会员服务
2+阅读 · 4月19日
相关VIP内容
【干货书】机器学习速查手册,135页pdf
专知会员服务
127+阅读 · 2020年11月20日
Linux导论,Introduction to Linux,96页ppt
专知会员服务
82+阅读 · 2020年7月26日
Keras François Chollet 《Deep Learning with Python 》, 386页pdf
专知会员服务
164+阅读 · 2019年10月12日
强化学习最新教程,17页pdf
专知会员服务
182+阅读 · 2019年10月11日
机器学习入门的经验与建议
专知会员服务
94+阅读 · 2019年10月10日
【SIGGRAPH2019】TensorFlow 2.0深度学习计算机图形学应用
专知会员服务
41+阅读 · 2019年10月9日
相关资讯
【ICIG2021】Latest News & Announcements of the Tutorial
中国图象图形学学会CSIG
3+阅读 · 2021年12月20日
【ICIG2021】Check out the hot new trailer of ICIG2021 Symposium9
中国图象图形学学会CSIG
0+阅读 · 2021年12月17日
【ICIG2021】Check out the hot new trailer of ICIG2021 Symposium8
中国图象图形学学会CSIG
0+阅读 · 2021年11月16日
【ICIG2021】Check out the hot new trailer of ICIG2021 Symposium6
中国图象图形学学会CSIG
2+阅读 · 2021年11月12日
【ICIG2021】Check out the hot new trailer of ICIG2021 Symposium2
中国图象图形学学会CSIG
0+阅读 · 2021年11月8日
Hierarchically Structured Meta-learning
CreateAMind
27+阅读 · 2019年5月22日
Unsupervised Learning via Meta-Learning
CreateAMind
44+阅读 · 2019年1月3日
A Technical Overview of AI & ML in 2018 & Trends for 2019
待字闺中
18+阅读 · 2018年12月24日
【推荐】免费书(草稿):数据科学的数学基础
机器学习研究会
20+阅读 · 2017年10月1日
【推荐】RNN/LSTM时序预测
机器学习研究会
25+阅读 · 2017年9月8日
相关基金
国家自然科学基金
0+阅读 · 2012年12月31日
国家自然科学基金
1+阅读 · 2012年12月31日
国家自然科学基金
0+阅读 · 2012年12月31日
国家自然科学基金
0+阅读 · 2012年12月31日
国家自然科学基金
0+阅读 · 2012年12月31日
国家自然科学基金
0+阅读 · 2011年12月31日
国家自然科学基金
1+阅读 · 2010年12月31日
国家自然科学基金
0+阅读 · 2010年12月31日
国家自然科学基金
0+阅读 · 2008年12月31日
Top
微信扫码咨询专知VIP会员