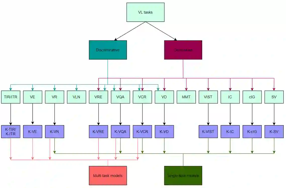
Multimodal learning has been a field of increasing interest, aiming to combine various modalities in a single joint representation. Especially in the area of visiolinguistic (VL) learning multiple models and techniques have been developed, targeting a variety of tasks that involve images and text. VL models have reached unprecedented performances by extending the idea of Transformers, so that both modalities can learn from each other. Massive pre-training procedures enable VL models to acquire a certain level of real-world understanding, although many gaps can be identified: the limited comprehension of commonsense, factual, temporal and other everyday knowledge aspects questions the extendability of VL tasks. Knowledge graphs and other knowledge sources can fill those gaps by explicitly providing missing information, unlocking novel capabilities of VL models. In the same time, knowledge graphs enhance explainability, fairness and validity of decision making, issues of outermost importance for such complex implementations. The current survey aims to unify the fields of VL representation learning and knowledge graphs, and provides a taxonomy and analysis of knowledge-enhanced VL models.


翻译:多种模式学习是人们日益感兴趣的一个领域,目的是在单一的联合代表中将各种模式结合起来,特别是在视觉语言学(VL)学习多种模式和技术领域,针对涉及图像和文字的各种任务,开发了多种模式和技术。VL模式通过扩大变异器的构想达到了前所未有的表现,使两种模式能够相互学习。大规模培训前程序使VL模式能够获得一定程度的现实世界理解,尽管可以找出许多差距:对常识、事实、时间和其他日常知识方面的理解有限,质疑VL任务的可扩展性。知识图表和其他知识来源可以通过明确提供缺失的信息来填补这些差距,释放VL模式的新能力。与此同时,知识图表加强了决策的可解释性、公正性和有效性,以及对于这种复杂的实施来说最为重要的外部问题。目前的调查旨在统一VL代表性学习和知识图表领域,并提供知识强化VL模型的分类和分析。

0
下载
关闭预览

相关内容

通过学习、实践或探索所获得的认识、判断或技能。
100+篇《自监督学习(Self-Supervised Learning)》论文最新合集
专知会员服务
167+阅读 · 2020年3月18日
[综述]深度学习下的场景文本检测与识别
专知会员服务
78+阅读 · 2019年10月10日
【哈佛大学商学院课程Fall 2019】机器学习可解释性
专知会员服务
105+阅读 · 2019年10月9日
VCIP 2022 Call for Demos
CCF多媒体专委会
1+阅读 · 2022年6月6日
征稿 | International Joint Conference on Knowledge Graphs (IJCKG)
开放知识图谱
2+阅读 · 2022年5月20日
征稿 | CFP:Special Issue of NLP and KG(JCR Q2,IF2.67)
开放知识图谱
1+阅读 · 2022年4月4日
Hierarchically Structured Meta-learning
CreateAMind
27+阅读 · 2019年5月22日
Transferring Knowledge across Learning Processes
CreateAMind
29+阅读 · 2019年5月18日
Unsupervised Learning via Meta-Learning
CreateAMind
44+阅读 · 2019年1月3日
A Technical Overview of AI & ML in 2018 & Trends for 2019
待字闺中
18+阅读 · 2018年12月24日
【论文】图上的表示学习综述
机器学习研究会
15+阅读 · 2017年9月24日
国家自然科学基金
0+阅读 · 2014年12月31日
国家自然科学基金
0+阅读 · 2013年12月31日
国家自然科学基金
0+阅读 · 2012年12月31日
国家自然科学基金
0+阅读 · 2012年12月31日
国家自然科学基金
0+阅读 · 2012年12月31日
国家自然科学基金
0+阅读 · 2012年12月31日
国家自然科学基金
0+阅读 · 2012年12月31日
国家自然科学基金
1+阅读 · 2011年12月31日
国家自然科学基金
6+阅读 · 2011年12月31日
国家自然科学基金
0+阅读 · 2011年12月31日
Arxiv
15+阅读 · 2021年8月5日
Arxiv
58+阅读 · 2021年5月3日
Arxiv
18+阅读 · 2020年10月9日
A Comprehensive Survey on Transfer Learning
Arxiv
121+阅读 · 2019年11月7日
Arxiv
151+阅读 · 2017年8月1日
VIP会员
最新内容
《人工智能赋能电磁战》(报告)
专知会员服务
0+阅读 · 54分钟前
【CMU博士论文】迈向可扩展的开放世界三维感知
专知会员服务
0+阅读 · 今天14:06
前馈式三维场景建模
专知会员服务
0+阅读 · 今天14:03
(译文)认知战:以士兵为目标,塑造战略
专知会员服务
2+阅读 · 今天3:12
(中文)认知战的本体论基础(2026报告)
专知会员服务
18+阅读 · 今天1:45
美空军条令(2026):外国对内防御
专知会员服务
3+阅读 · 今天1:32
相关资讯
VCIP 2022 Call for Demos
CCF多媒体专委会
1+阅读 · 2022年6月6日
征稿 | International Joint Conference on Knowledge Graphs (IJCKG)
开放知识图谱
2+阅读 · 2022年5月20日
征稿 | CFP:Special Issue of NLP and KG(JCR Q2,IF2.67)
开放知识图谱
1+阅读 · 2022年4月4日
Hierarchically Structured Meta-learning
CreateAMind
27+阅读 · 2019年5月22日
Transferring Knowledge across Learning Processes
CreateAMind
29+阅读 · 2019年5月18日
Unsupervised Learning via Meta-Learning
CreateAMind
44+阅读 · 2019年1月3日
A Technical Overview of AI & ML in 2018 & Trends for 2019
待字闺中
18+阅读 · 2018年12月24日
【论文】图上的表示学习综述
机器学习研究会
15+阅读 · 2017年9月24日
相关基金
国家自然科学基金
0+阅读 · 2014年12月31日
国家自然科学基金
0+阅读 · 2013年12月31日
国家自然科学基金
0+阅读 · 2012年12月31日
国家自然科学基金
0+阅读 · 2012年12月31日
国家自然科学基金
0+阅读 · 2012年12月31日
国家自然科学基金
0+阅读 · 2012年12月31日
国家自然科学基金
0+阅读 · 2012年12月31日
国家自然科学基金
1+阅读 · 2011年12月31日
国家自然科学基金
6+阅读 · 2011年12月31日
国家自然科学基金
0+阅读 · 2011年12月31日
Top
微信扫码咨询专知VIP会员