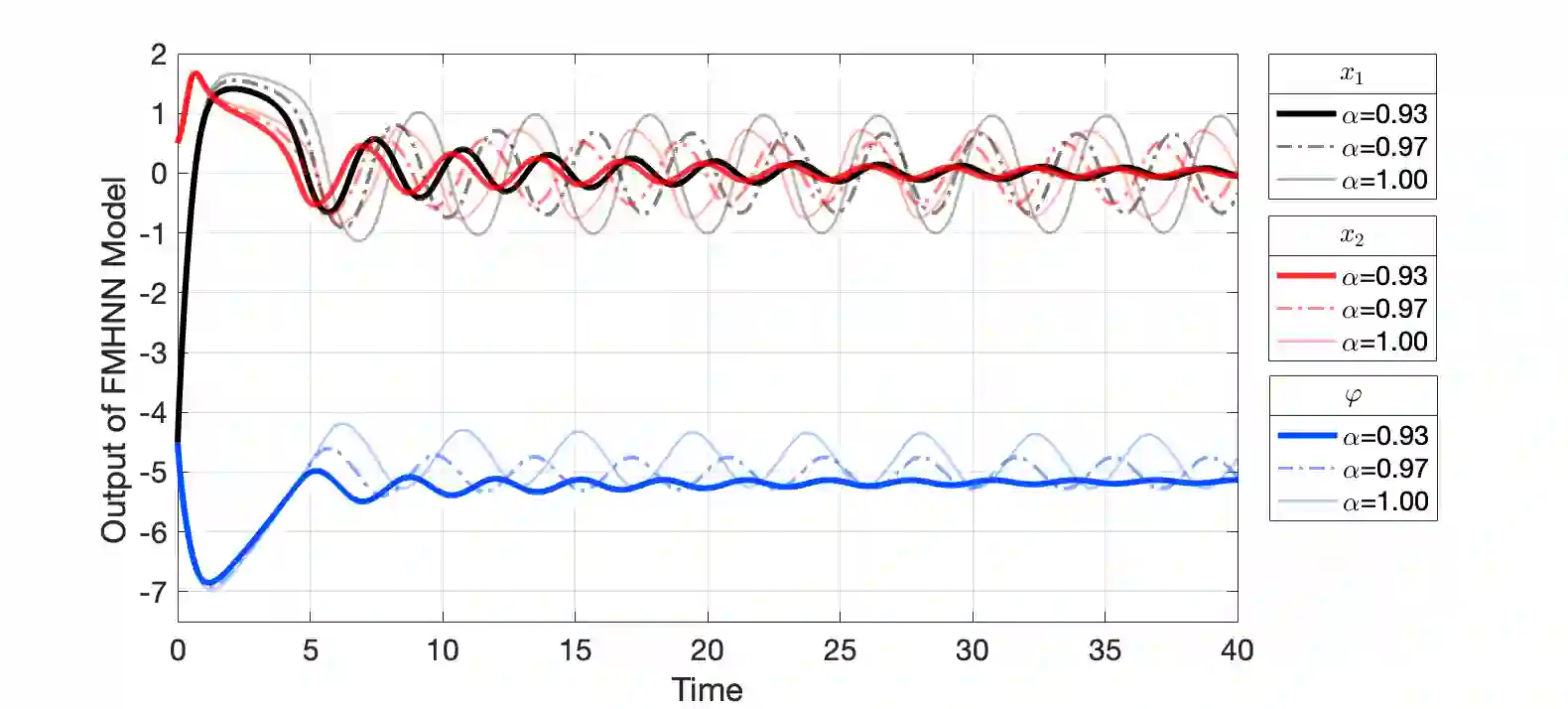
A memristor is a nonlinear two-terminal electrical element that incorporates memory features and nanoscale properties, enabling us to design very high-density artificial neural networks. To enhance the memory property, we should use mathematical frameworks like fractional calculus, which is capable of doing so. Here, we first present a fractional-order memristor synapse-coupling Hopfield neural network on two neurons and then extend the model to a neural network with a ring structure that consists of n sub-network neurons, increasing the synchronization in the network. Necessary and sufficient conditions for the stability of equilibrium points are investigated, highlighting the dependency of the stability on the fractional-order value and the number of neurons. Numerical simulations and bifurcation analysis, along with Lyapunov exponents, are given in the two-neuron case that substantiates the theoretical findings, suggesting possible routes towards chaos when the fractional order of the system increases. In the n-neuron case also, it is revealed that the stability depends on the structure and number of sub-networks.


翻译:内存器是一个非线性双端电子元件,包含内存特征和纳米级特性,使我们能够设计非常高密度的人工神经网络。为了增强记忆属性,我们应该使用数学框架,例如能够这样做的分数微积分体。这里,我们首先在两个神经元上展示一个分序的内存器,将Hopfield神经网络相交,然后将模型扩大到由n-次网络神经元组成的神经网络,增加网络的同步性。调查了平衡点稳定的必要和充分条件,突出了对分序值和神经数的稳定性依赖性。在两个中子中,对数值的模拟和双向分析,连同Lyapunov Exponentes,在证实理论结论的两部中进行了分析,提出了当系统分序增加时可能走向混乱的路径。在N-中子中子中,还显示,平衡点的稳定取决于子网络的结构和数量。

0
下载
关闭预览

相关内容

不可错过!700+ppt《因果推理》课程!杜克大学Fan Li教程
专知会员服务
73+阅读 · 2022年7月11日
神经常微分方程教程,50页ppt,A brief tutorial on Neural ODEs
专知会员服务
74+阅读 · 2020年8月2日
2019年机器学习框架回顾
专知会员服务
36+阅读 · 2019年10月11日
[综述]深度学习下的场景文本检测与识别
专知会员服务
78+阅读 · 2019年10月10日
【哈佛大学商学院课程Fall 2019】机器学习可解释性
专知会员服务
105+阅读 · 2019年10月9日
【SIGGRAPH2019】TensorFlow 2.0深度学习计算机图形学应用
专知会员服务
41+阅读 · 2019年10月9日
征稿 | CFP:Special Issue of NLP and KG(JCR Q2,IF2.67)
开放知识图谱
1+阅读 · 2022年4月4日
ACM TOMM Call for Papers
CCF多媒体专委会
2+阅读 · 2022年3月23日
AIART 2022 Call for Papers
CCF多媒体专委会
1+阅读 · 2022年2月13日
【ICIG2021】Check out the hot new trailer of ICIG2021 Symposium8
中国图象图形学学会CSIG
0+阅读 · 2021年11月16日
【ICIG2021】Check out the hot new trailer of ICIG2021 Symposium7
中国图象图形学学会CSIG
0+阅读 · 2021年11月15日
【ICIG2021】Check out the hot new trailer of ICIG2021 Symposium6
中国图象图形学学会CSIG
2+阅读 · 2021年11月12日
【ICIG2021】Check out the hot new trailer of ICIG2021 Symposium4
中国图象图形学学会CSIG
0+阅读 · 2021年11月10日
【ICIG2021】Check out the hot new trailer of ICIG2021 Symposium3
中国图象图形学学会CSIG
0+阅读 · 2021年11月9日
Hierarchically Structured Meta-learning
CreateAMind
27+阅读 · 2019年5月22日
Transferring Knowledge across Learning Processes
CreateAMind
29+阅读 · 2019年5月18日
国家自然科学基金
0+阅读 · 2014年12月31日
国家自然科学基金
0+阅读 · 2014年12月31日
国家自然科学基金
0+阅读 · 2012年12月31日
国家自然科学基金
0+阅读 · 2011年12月31日
国家自然科学基金
0+阅读 · 2011年12月31日
国家自然科学基金
0+阅读 · 2009年12月31日
国家自然科学基金
0+阅读 · 2009年12月31日
国家自然科学基金
0+阅读 · 2008年12月31日
国家自然科学基金
0+阅读 · 2008年12月31日
Arxiv
0+阅读 · 2022年8月25日
Directional Graph Networks
Arxiv
27+阅读 · 2020年12月10日
VIP会员
最新内容
《系统簇式多域作战规划范畴论框架》
专知会员服务
5+阅读 · 4月20日
高效视频扩散模型:进展与挑战
专知会员服务
2+阅读 · 4月20日
乌克兰前线的五项创新
专知会员服务
7+阅读 · 4月20日
 军事通信系统与设备的技术演进综述
专知会员服务
5+阅读 · 4月20日
《北约标准:医疗评估手册》174页
专知会员服务
5+阅读 · 4月20日
《提升生成模型的安全性与保障》博士论文
专知会员服务
5+阅读 · 4月20日
美国当前高超音速导弹发展概述
专知会员服务
4+阅读 · 4月19日
相关资讯
征稿 | CFP:Special Issue of NLP and KG(JCR Q2,IF2.67)
开放知识图谱
1+阅读 · 2022年4月4日
ACM TOMM Call for Papers
CCF多媒体专委会
2+阅读 · 2022年3月23日
AIART 2022 Call for Papers
CCF多媒体专委会
1+阅读 · 2022年2月13日
【ICIG2021】Check out the hot new trailer of ICIG2021 Symposium8
中国图象图形学学会CSIG
0+阅读 · 2021年11月16日
【ICIG2021】Check out the hot new trailer of ICIG2021 Symposium7
中国图象图形学学会CSIG
0+阅读 · 2021年11月15日
【ICIG2021】Check out the hot new trailer of ICIG2021 Symposium6
中国图象图形学学会CSIG
2+阅读 · 2021年11月12日
【ICIG2021】Check out the hot new trailer of ICIG2021 Symposium4
中国图象图形学学会CSIG
0+阅读 · 2021年11月10日
【ICIG2021】Check out the hot new trailer of ICIG2021 Symposium3
中国图象图形学学会CSIG
0+阅读 · 2021年11月9日
Hierarchically Structured Meta-learning
CreateAMind
27+阅读 · 2019年5月22日
Transferring Knowledge across Learning Processes
CreateAMind
29+阅读 · 2019年5月18日
相关基金
国家自然科学基金
0+阅读 · 2014年12月31日
国家自然科学基金
0+阅读 · 2014年12月31日
国家自然科学基金
0+阅读 · 2012年12月31日
国家自然科学基金
0+阅读 · 2011年12月31日
国家自然科学基金
0+阅读 · 2011年12月31日
国家自然科学基金
0+阅读 · 2009年12月31日
国家自然科学基金
0+阅读 · 2009年12月31日
国家自然科学基金
0+阅读 · 2008年12月31日
国家自然科学基金
0+阅读 · 2008年12月31日
Top
微信扫码咨询专知VIP会员