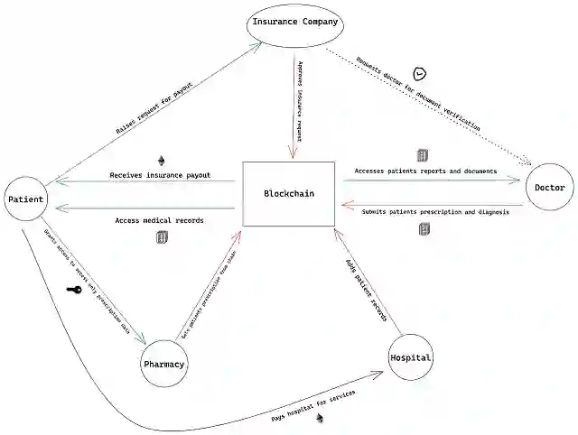
The concept of blockchain has emerged as an effective solution for data-sensitive domains, such as healthcare, financial services, etc., due to its various attributes like immutability, non-repudiation, and availability. Thus, implementation of this technology in various domains rose exponentially; one of such fields is the healthcare supply chain. Managing healthcare supply chain processes effectively is very crucial for the healthcare system. Despite various innovations in the method of treatment methodologies, the healthcare supply chain management system is not up to the mark and lacks efficiency. The traditional healthcare supply chain system is time-consuming and lacks the work synergy among the various stakeholders of the supply chain. Thus, In this paper, we propose a framework based on blockchain smart contracts and decentralized storage to connect all the supply chain stakeholders. Smart contracts in the framework enforce and depict various interactions and transactions among the stakeholders, thus helping to automate these processes, promote transparency, improve efficiency, and minimize service time. The preliminary results show that the proposed framework is more efficient, secure, and economically feasible.


翻译:安全链的概念已经形成数据敏感领域的有效解决办法,例如保健、金融服务等,因为其各种属性,例如不易移动、不倒闭和可用性,因此,在各个领域应用这一技术的情况呈指数上升趋势;其中一个领域是保健供应链;对保健供应链进程进行有效管理对保健系统至关重要;尽管在治疗方法方面有各种创新,但保健供应链管理系统尚未达到标准,缺乏效率;传统的保健供应链系统耗费时间,缺乏供应链各利益相关者之间的工作协同效应;因此,在本文件中,我们提出了一个以安全链智能合同和分散储存为基础的框架,将供应链所有利益攸关者连接起来;框架中的智能合同强制执行和描述利益攸关方之间的各种互动和交易,从而有助于使这些进程自动化、提高透明度、提高效率和尽量减少服务时间;初步结果显示,拟议的框架效率更高、安全和经济上可行。

0
下载
关闭预览

相关内容

专知会员服务
124+阅读 · 2020年9月8日
专知会员服务
19+阅读 · 2020年9月6日
Linux导论,Introduction to Linux,96页ppt
专知会员服务
82+阅读 · 2020年7月26日
专知会员服务
61+阅读 · 2020年3月19日
《DeepGCNs: Making GCNs Go as Deep as CNNs》
专知会员服务
32+阅读 · 2019年10月17日
Keras François Chollet 《Deep Learning with Python 》, 386页pdf
专知会员服务
164+阅读 · 2019年10月12日
[综述]深度学习下的场景文本检测与识别
专知会员服务
78+阅读 · 2019年10月10日
【哈佛大学商学院课程Fall 2019】机器学习可解释性
专知会员服务
105+阅读 · 2019年10月9日
IEEE ICKG 2022: Call for Papers
机器学习与推荐算法
3+阅读 · 2022年3月30日
IEEE TII Call For Papers
CCF多媒体专委会
3+阅读 · 2022年3月24日
ACM TOMM Call for Papers
CCF多媒体专委会
2+阅读 · 2022年3月23日
AIART 2022 Call for Papers
CCF多媒体专委会
1+阅读 · 2022年2月13日
【ICIG2021】Latest News & Announcements of the Tutorial
中国图象图形学学会CSIG
3+阅读 · 2021年12月20日
【ICIG2021】Check out the hot new trailer of ICIG2021 Symposium5
中国图象图形学学会CSIG
1+阅读 · 2021年11月11日
【ICIG2021】Check out the hot new trailer of ICIG2021 Symposium2
中国图象图形学学会CSIG
0+阅读 · 2021年11月8日
【ICIG2021】Latest News & Announcements of the Plenary Talk2
中国图象图形学学会CSIG
0+阅读 · 2021年11月2日
【ICIG2021】Latest News & Announcements of the Plenary Talk1
中国图象图形学学会CSIG
0+阅读 · 2021年11月1日
【ICIG2021】Latest News & Announcements of the Industry Talk1
中国图象图形学学会CSIG
0+阅读 · 2021年7月28日
国家自然科学基金
4+阅读 · 2015年12月31日
国家自然科学基金
0+阅读 · 2013年12月31日
国家自然科学基金
0+阅读 · 2013年12月31日
国家自然科学基金
0+阅读 · 2013年12月31日
国家自然科学基金
0+阅读 · 2012年12月31日
国家自然科学基金
0+阅读 · 2012年12月31日
国家自然科学基金
0+阅读 · 2011年12月31日
国家自然科学基金
0+阅读 · 2011年12月31日
Arxiv
0+阅读 · 2022年4月20日
Arxiv
0+阅读 · 2022年4月20日
Arxiv
0+阅读 · 2022年4月20日
Arxiv
29+阅读 · 2022年1月13日
VIP会员
最新内容
《美战争部小企业创新研究(SBIR)计划》
专知会员服务
0+阅读 · 38分钟前
《军事模拟:将军事条令与目标融入AI智能体》
专知会员服务
1+阅读 · 43分钟前
【NTU博士论文】3D人体动作生成
专知会员服务
3+阅读 · 4月24日
以色列军事技术对美国军力发展的持续性赋能
专知会员服务
8+阅读 · 4月24日
《深度强化学习在兵棋推演中的应用》40页报告
专知会员服务
11+阅读 · 4月24日
《多域作战面临复杂现实》
专知会员服务
8+阅读 · 4月24日
《印度的多域作战:条令与能力发展》报告
专知会员服务
3+阅读 · 4月24日
相关VIP内容
专知会员服务
124+阅读 · 2020年9月8日
专知会员服务
19+阅读 · 2020年9月6日
Linux导论,Introduction to Linux,96页ppt
专知会员服务
82+阅读 · 2020年7月26日
专知会员服务
61+阅读 · 2020年3月19日
《DeepGCNs: Making GCNs Go as Deep as CNNs》
专知会员服务
32+阅读 · 2019年10月17日
Keras François Chollet 《Deep Learning with Python 》, 386页pdf
专知会员服务
164+阅读 · 2019年10月12日
[综述]深度学习下的场景文本检测与识别
专知会员服务
78+阅读 · 2019年10月10日
【哈佛大学商学院课程Fall 2019】机器学习可解释性
专知会员服务
105+阅读 · 2019年10月9日
相关资讯
IEEE ICKG 2022: Call for Papers
机器学习与推荐算法
3+阅读 · 2022年3月30日
IEEE TII Call For Papers
CCF多媒体专委会
3+阅读 · 2022年3月24日
ACM TOMM Call for Papers
CCF多媒体专委会
2+阅读 · 2022年3月23日
AIART 2022 Call for Papers
CCF多媒体专委会
1+阅读 · 2022年2月13日
【ICIG2021】Latest News & Announcements of the Tutorial
中国图象图形学学会CSIG
3+阅读 · 2021年12月20日
【ICIG2021】Check out the hot new trailer of ICIG2021 Symposium5
中国图象图形学学会CSIG
1+阅读 · 2021年11月11日
【ICIG2021】Check out the hot new trailer of ICIG2021 Symposium2
中国图象图形学学会CSIG
0+阅读 · 2021年11月8日
【ICIG2021】Latest News & Announcements of the Plenary Talk2
中国图象图形学学会CSIG
0+阅读 · 2021年11月2日
【ICIG2021】Latest News & Announcements of the Plenary Talk1
中国图象图形学学会CSIG
0+阅读 · 2021年11月1日
【ICIG2021】Latest News & Announcements of the Industry Talk1
中国图象图形学学会CSIG
0+阅读 · 2021年7月28日
相关基金
国家自然科学基金
4+阅读 · 2015年12月31日
国家自然科学基金
0+阅读 · 2013年12月31日
国家自然科学基金
0+阅读 · 2013年12月31日
国家自然科学基金
0+阅读 · 2013年12月31日
国家自然科学基金
0+阅读 · 2012年12月31日
国家自然科学基金
0+阅读 · 2012年12月31日
国家自然科学基金
0+阅读 · 2011年12月31日
国家自然科学基金
0+阅读 · 2011年12月31日
Top
微信扫码咨询专知VIP会员