未来的指挥所计算需要一种创新的新解决方案来满足各种具有挑战性的作战需求。未来指挥所是陆军主要的指挥与控制决策支持系统,为从军团到连级的战术决策、规划和执行管理提供态势感知和协作工具。然而,随着陆军向轻型化、全网络化营的方向发展,断开操作、瘦客户机架构和移动计算变得越来越必要。未来指挥所的设计无法支持未来十年的这些挑战。因此,为解决这些问题,正在对混合技术进行研究。这项研究的重点是利用 “未来指挥所 ”提供的丰富协作框架和由各种创新工作区设计组成的新用户界面,开发一种新的指挥和控制系统。这一新系统被称为 “战术应用”。本文详细介绍了指挥所计算的简史,提出了现代陆军面临的挑战,并探讨了战术应用系统正在考虑的概念,这些概念能以各种创新方式应对这些挑战。

军事组织中的指挥与控制是指由适当指定的指挥官对指派和所属部队在完成任务过程中行使权力和指挥。有效的指挥和控制对完成任务至关重要。为了促进有效的指挥与控制,美国陆军采用了各种陆军作战指挥系统(ABCS),努力为指挥官及其参谋人员提供准确、及时的数据。一直以来,指挥所内广泛使用的两种指挥与控制系统是机动控制系统(MCS)和未来指挥所(CPOF)。指挥所内的环境称为指挥所计算环境(CP CE)。CPOF 已取代 MCS 成为主要的 CP CE 系统。随着 CPOF 进入报废期,需要一种新的解决方案来满足 CP CE 不断变化的要求。今天的指挥所与 2000 年的指挥所大不相同,2020 年和 2030 年的指挥所也将如此。然而,许多关键的指挥所功能仍然相似:需要对实时数据进行协作;需要组成一个工作区;需要共享简报、创建日程表或查看带有战术图形的地图。展望未来,这些功能需要通过新的解决方案来实现,既要满足现代指挥所的需求,又要包含传统功能,这些功能将继续为指挥官及其参谋人员开展指挥和控制活动提供最高价值。

历史

2.1 机动控制系统

在部署 “未来指挥所 ”之前,机动控制系统(MCS)是陆军营级至军团级机动部队的主要指挥控制系统。MCS 由计算机工作站网络组成,将来自下属机动单元的信息与来自其他陆军作战指挥系统(ABCS)的信息整合在一起,创建一个联合通用数据库,称为 “通用战术图像”(CTP)。MCS 在传达作战计划、命令以及敌我态势报告方面的作用使其成为陆军战场数字化工作的核心组成部分。2003 年,“未来指挥所”(Command Post of the Future)投入实战,取代了多任务指挥系统。

2.2 未来指挥所

截至 2014 年,“未来指挥所”(CPOF)是陆军的主要指挥与控制决策支持系统。未来指挥所是一个规划和绘图工具,用于在战术环境中进行多级协作。1997 年,美国国防部高级研究计划局 (DARPA) 利用一个由退役高级军官和认知心理学、人机界面及计算机技术专家组成的团队,开始开发 CPOF。该团队开发的 CPOF 是一种以指挥官为中心的软件环境。CPOF 是专门为实现分布式协作指挥和控制而开发的,而不仅仅是允许应用程序共享信息。CPOF 支持思维过程层面的深度协作,旨在让下属和关键作战参谋了解指挥官的想法。

CPOF 致力于为指挥官提供统一的作战环境。通过实时协作、VoIP(网络电话)和陆军作战指挥系统(ABCS)数据馈送,使用该系统的指挥官可以从一个系统而不是多个系统获得态势感知。CPOF 可通过网络服务与其他作战应用程序(WFA)交换信息。CPOF 时间表如下(图 1)。

由于 CPOF 用户界面和厚客户端应用程序固有的局限性,陆军目前正在转向新的软件解决方案。未来的解决方案可能会将 CPOF 所提供的深入、丰富的协作与新的数据范例以及为在多种环境和形式因素下运行而开发的一系列服务和应用程序结合起来。这些应用程序统称为 “战术应用程序计划”(Tactical Applications program,简称 TacApps),将成为陆军指挥所计算环境(CP CE)V3 的支柱。

挑战

3.1 政治、多方利益相关者和项目经理

要想成功开发出一个强大的解决方案,满足近期 CP CE(即 CP CE V3)的要求,必须应对几个重大挑战。首先是如何处理 CP CE V3 这种规模的工作所涉及的固有政治问题。这项工作跨越多个项目管理(PM)和产品管理(PdM)部门,影响深远。由于 TacApps 计划被设想为 CP CE V3 的协作骨干,因此在其设计中很可能会注入许多不同的观点。与国防部(DoD)的一些由单一项目管理人资助和管理的项目不同,TacApps(虽然由单一项目管理办公室资助)影响到一大批利益相关者。必须仔细管理和考虑这些利益相关者的意见,才能生产出成功的产品。

3.2 预算和财政限制

指挥所计算环境及其 TacApps 组件与国防部其他项目一样,也受到过去几年困扰国防部的财政不确定性的影响。虽然 TacApps 计划目前有资金支持,但很难预测未来的资金状况。资金的减少可能会大大改变计划的时间表或在 CP CE V3 时间框架内可交付的能力。

3.3 与浏览器客户端脱节的操作

TacApps 计划还面临着一些技术挑战。其中一个挑战是在可能实施基于网络或浏览器的客户端架构的同时提供断开操作。在这种情况下,断开操作主要是指用户必须能够在 “客户端设备断开 ”的状态下继续操作 TacApps 软件,只是失去协作能力。重新连接后,协作能力必须恢复。这种能力还有许多技术上的细微差别,本文将不再赘述。传统瘦客户机顾名思义无法实现这一功能。但是,为了满足可部署性和可维护性的要求,基于浏览器的实施可能是必要的。因此,基于浏览器的混合客户端与断开连接的类似厚客户端的功能在技术上可能是必要的。这种实现方式具有挑战性,但使用现代编程和网络技术在技术上是可行的。

3.4 支持骑兵到师级梯队

TacApps 计划面临的另一项技术挑战是实施跨梯队解决方案,从师一级一直延伸到各种形式因素(可能包括笔记本电脑和移动/手持设备)上的装载环境。这些环境截然不同,其作战指挥系统传统上也为各自的用户提供了不同的功能。师级指挥系统通常由部署在战术作战中心的一套笔记本电脑和/或台式电脑组成,而机载指挥系统则由手持设备和更小、更轻的硬件组成。虽然许多功能是跨梯队的,但每个梯队的某些功能是不同的。相关硬件系统的外形尺寸在不同梯队也可能不同。设计一个外观和感觉相似的系统,同时在不同的硬件外形上提供通用和不同的功能,将是一个关键的挑战。

架构方法

位于新泽西州皮卡廷尼兵工厂的武器与软件工程中心(WSEC)目前是 TacApps 的主要开发商。WSEC 探索了许多不同的软件架构方法,作为未来指挥所计算的潜在解决方案。最终选出了四种关键的总体方法,作为技术上最可行的解决方案,能够满足大多数任务要求。根据与断开操作和互操作性相关的更具体标准,对这四种方法进行了进一步筛选。最终,网络/安卓混合应用套件被选为最合适的候选方案。这种方法将基于浏览器的网络应用程序的跨平台互操作性与厚客户端功能相结合,最终旨在提供一种轻量级战术客户端解决方案。为了在移动环境中运行,该方法还包括按照一套社区认可的技术指南将战术客户端适配到安卓平台。根据这种方法开发的产品很可能由一系列服务和应用程序组成,而不是一个单一的应用程序。表 1 概述了这四种方法。请注意,实际遴选所采用的标准要比表中列出的标准大得多。

框架

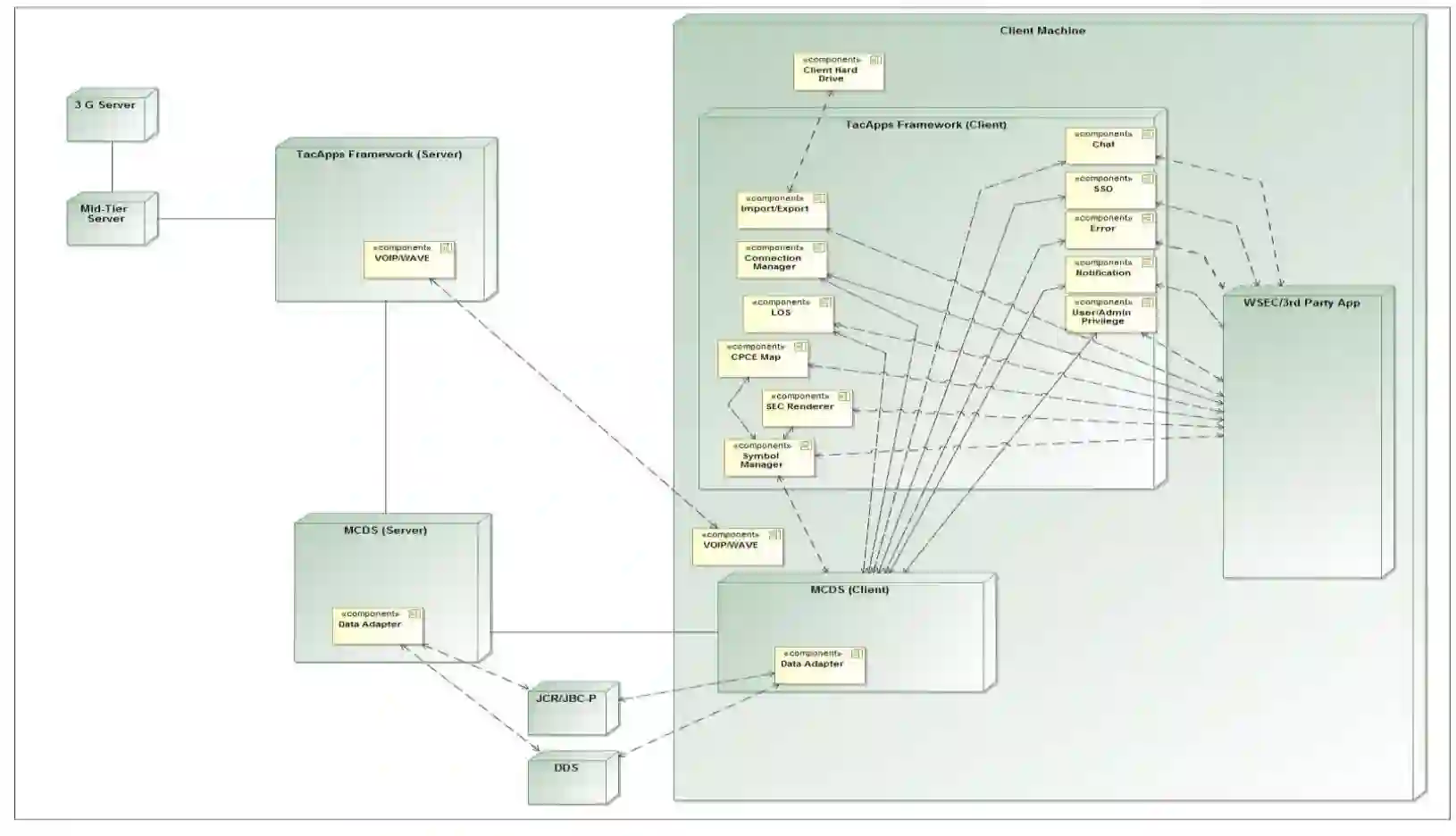
建议的 TacApps 框架将由工作空间、运营(操作)中心和支持共享工作空间所需的基本服务组成。该框架可被视为骨干、桌面、应用程序接口和消息机制,使应用程序能够在同一空间内协作。该框架还将提供机制,允许第三方开发人员通过任务指挥数据服务(MCDS)访问 TacApps 提供的深度协作。图 2 显示了框架结构的原型。

图 2. 原型框架结构。

该框架可视为由若干较小组件组成的套件。其中许多组件可从其他 ABCS 系统中提取。例如,CP CE 地图由通信-电子开发与工程中心(CERDEC)的软件工程中心(SEC)开发,是一种三维地图,可用于其他程序,如 Command Web。SEC Renderer(也由 SEC 开发)可生成 MIL-STD-2525 符号,用于在地图上绘图,并已用于 CPOF 和安装式安卓计算环境 (MACE)。重用现有组件有望降低 CP CE v3 基线的开发成本并改善组织间的协作。

协同数据服务

6.1 任务式指挥中的数据

及时准确的数据是任务式指挥空间和更广泛国防领域的重要组成部分。信息赢得战争的口号往往与当前的数据传播和发现技术相悖。美国空军马克-威尔士(Mark A Welsh)将军曾说:"对我们来说,未来是如何整合数据、如何更好地整合信息、如何更快地移动信息、如何将平台和传感器连接在一起。这不像新武器系统那样昂贵,而且对我们今天的工作方式也有好处”。要使指挥官能够正确评估作战空间并做出相应反应,统一中央首长理事会的数据至关重要。共同行动图像(COP)是态势感知的核心表现形式,是指挥所(CP)内指挥官调查当前行动和规划未来行动的主要工具。实时向指挥所提供的精确数据有助于减少战场的不确定性,加快行动速度,并最终挽救作战人员的生命。

在 CP CE V3 中,下一代指挥中心将为任务式指挥领域带来统一的数据模型。重要的是,CP 将获得一致且规范化的信息源,而不是 “报告 ”式的数据集中视图。在以往的数据服务实施过程中,数据需要不断重新组织,以满足新的报告和显示需求。在统一模型中,有关短期和长期目标的明确计划将推动数据在被应用程序使用之前的组织方式。此外,统一模型还具有可扩展性,可将业务逻辑应用于符合模型的不同数据集。当这种能力与一套通用数据服务相结合时,在作战人员应用程序中实施数据驱动功能所需的时间有望大大缩短。实现这些功能是 TacApps 计划的关键目标。

6.2 协作

处理准确及时的数据是装备指挥中心应对战场变化的关键部分。提供对所交付数据进行协作的能力是一种跨领域能力,可增强作战人员的战术优势。为作战人员提供机制,使他们能够在各梯队之间横向和纵向分享对当前行动的理解,这将为战场带来宝贵的优势。作为成功作战的关键,通过协作向下级传达指挥官的意图将得到加强。可视化、语音和基础数据的共享有助于战略分析和决策制定。TacApps 将实施一项协作数据服务,为作战人员提供这些关键能力。

6.3 CPCE V3 协同数据服务

指挥所 “不是一个地方 ”这一概念对于使指挥官在战场上有效发挥领导作用至关重要。进入 CP CE V3 后,“移动 ”作战参谋的角色为数据的可用性和对战斗空间的感知带来了新的维度。这种意识的关键在于统一和提供作战人员可用的各种数据源,使其能够建立共同的作战图景。

展望未来,重要的是 TacApps 应建立在当前实战能力的基础上,并增强 CP 的战术优势。在 CP CE V3 中,TacApps 将带来一个统一的数据模型,该模型可组织数据元素,并使整个任务指挥产品线的数据元素关系标准化。与这一统一数据模型相连的是作为数据服务层的面向服务架构(SoA)。通过减少平台依赖性并提供与特定产品无关的数据,任务指挥空间可以共享对当前和未来行动的理解。统一的数据模型和数据服务层相结合,可以快速实现 CP 中可用信息的可视化。数据模型和数据服务实施的标准化还能使战术数据的存储和访问具有可扩展性。在不断发展的数据交换世界中,为作战人员应用程序共享和消费信息的方式建立灵活性,为快速集成未来能力打开了大门。图 3 显示了 TacApps 统一数据模型的概念。

CP CE V3 将改变作战人员查看作战空间的方式,以及作战人员和应用程序开发人员应对变化的方式。统一的实时数据流将为作战人员带来全新的、令人兴奋的可能性。在从手持设备到指挥所环境的自适应用户界面上进行可视化协作,将提高系统的可培训性和可用性,最终使更多的精力用于利用协作信息来有效规划和执行行动。

成为VIP会员查看完整内容
51

相关内容

人工智能在军事中可用于多项任务,例如目标识别、大数据处理、作战系统、网络安全、后勤运输、战争医疗、威胁和安全监测以及战斗模拟和训练。
《基于深度学习的多导弹规避态势感知技术》
专知会员服务
37+阅读 · 2024年6月30日
《无人机的人机协作:实验平台》
专知会员服务
89+阅读 · 2024年6月11日
《无人机系统运行自动评估方法》
专知会员服务
31+阅读 · 2024年5月29日
《战斗管理辅助的系统性方法》
专知会员服务
110+阅读 · 2024年2月1日
《互联战场:军事物联网正在兴起》
专知会员服务
67+阅读 · 2023年12月19日
《媒体分析军事应用中的协作需求图谱》
专知会员服务
46+阅读 · 2023年5月5日
《数据赋能作战决策》
专知会员服务
218+阅读 · 2023年4月14日
《多域作战环境下的军事决策过程》
专知
113+阅读 · 2023年4月12日
国家自然科学基金
1+阅读 · 2017年12月31日
国家自然科学基金
2+阅读 · 2015年12月31日
国家自然科学基金
0+阅读 · 2015年12月31日
国家自然科学基金
0+阅读 · 2015年12月31日
国家自然科学基金
0+阅读 · 2015年12月31日
国家自然科学基金
5+阅读 · 2015年12月31日
国家自然科学基金
4+阅读 · 2015年12月31日
国家自然科学基金
2+阅读 · 2015年12月31日
国家自然科学基金
4+阅读 · 2015年12月31日
Arxiv
175+阅读 · 2023年4月20日
A Survey of Large Language Models
Arxiv
500+阅读 · 2023年3月31日
Arxiv
27+阅读 · 2023年3月17日
VIP会员
最新内容
美陆军设想无人系统司令部
专知会员服务
2+阅读 · 今天13:45
【博士论文】已对齐人工智能系统的持久脆弱性
专知会员服务
0+阅读 · 今天13:52
扭曲还是编造?视频大语言模型幻觉研究综述
专知会员服务
0+阅读 · 今天13:41
《采用系统思维应对混合战争》125页
专知会员服务
2+阅读 · 今天12:47
战争机器学习:数据生态系统构建(155页)
专知会员服务
6+阅读 · 今天8:10
内省扩散语言模型
专知会员服务
6+阅读 · 4月14日
国外反无人机系统与技术动态
专知会员服务
4+阅读 · 4月14日
相关VIP内容
《基于深度学习的多导弹规避态势感知技术》
专知会员服务
37+阅读 · 2024年6月30日
《无人机的人机协作:实验平台》
专知会员服务
89+阅读 · 2024年6月11日
《无人机系统运行自动评估方法》
专知会员服务
31+阅读 · 2024年5月29日
《战斗管理辅助的系统性方法》
专知会员服务
110+阅读 · 2024年2月1日
《互联战场:军事物联网正在兴起》
专知会员服务
67+阅读 · 2023年12月19日
《媒体分析军事应用中的协作需求图谱》
专知会员服务
46+阅读 · 2023年5月5日
《数据赋能作战决策》
专知会员服务
218+阅读 · 2023年4月14日
相关基金
国家自然科学基金
1+阅读 · 2017年12月31日
国家自然科学基金
2+阅读 · 2015年12月31日
国家自然科学基金
0+阅读 · 2015年12月31日
国家自然科学基金
0+阅读 · 2015年12月31日
国家自然科学基金
0+阅读 · 2015年12月31日
国家自然科学基金
5+阅读 · 2015年12月31日
国家自然科学基金
4+阅读 · 2015年12月31日
国家自然科学基金
2+阅读 · 2015年12月31日
国家自然科学基金
4+阅读 · 2015年12月31日
微信扫码咨询专知VIP会员