机器学习工程实战中教你设计、构建和交付成功的机器学习项目的核心原则和实践。您将发现软件工程技术,如在您的原型上进行实验和实现模块化设计,从而产生弹性架构和一致的跨团队通信。基于作者丰富的经验,本书中的每一种方法都被用于解决现实世界的项目。

https://www.manning.com/books/machine-learning-engineering-in-action

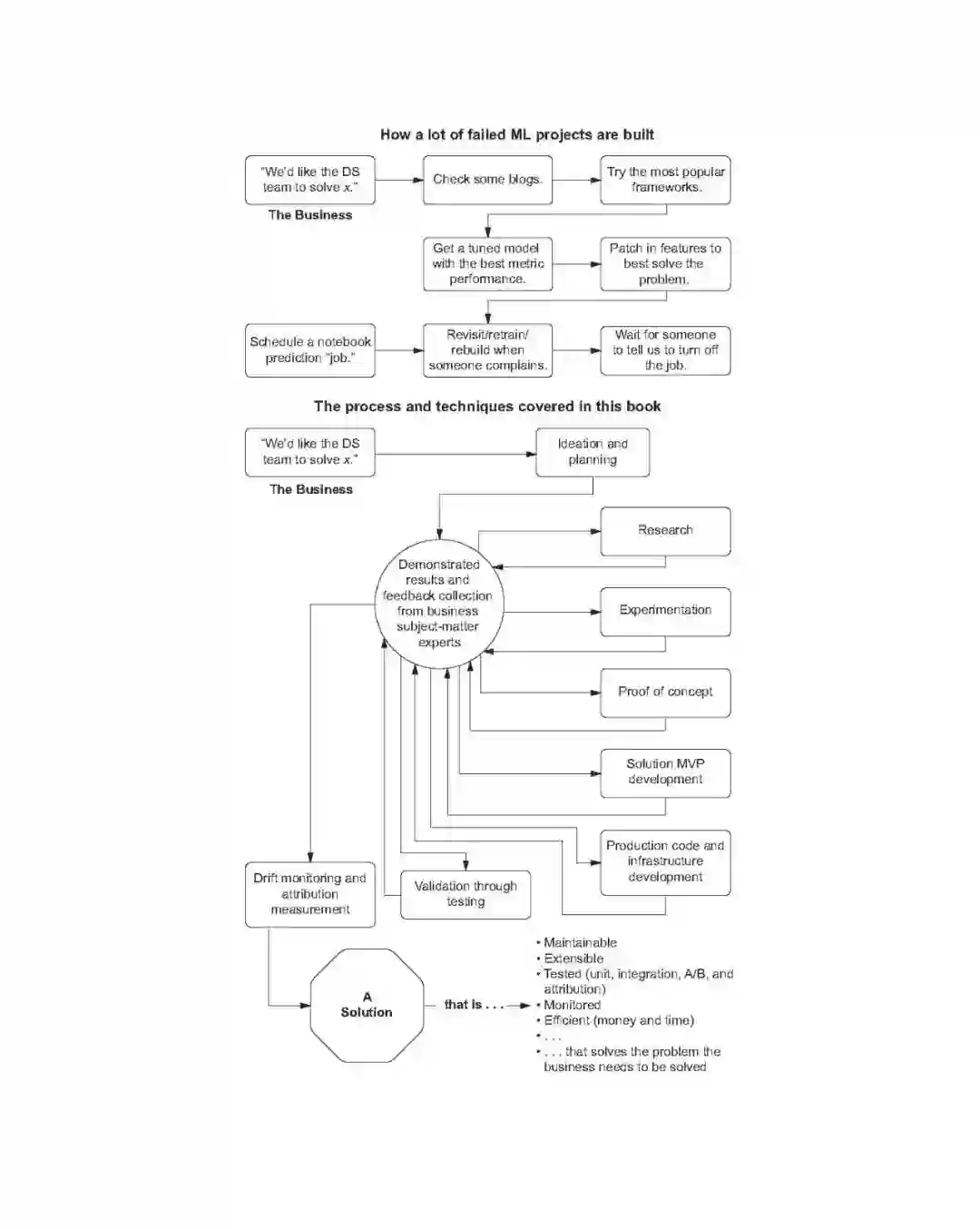
本书有三个主要部分,介绍了ML项目中的里程碑。在“我们试图解决什么?”到“我们如何在未来几年保持这个解决方案的相关性?”,这本书回顾了这些主要时期,其逻辑顺序与你在完成一个项目时考虑这些主题的顺序相同:

  • 第1部分(第1 - 8章)主要从团队领导、经理或项目领导的角度关注ML项目的管理。它为范围、实验、原型和包容性反馈制定了蓝图,以帮助您避免陷入构建解决方案的陷阱。

  • 第2部分(第9-13章)介绍了ML项目的开发过程。通过ML解决方案开发的示例(好的和坏的),本节将带您了解经过验证的构建、调优、日志记录和评估ML解决方案的方法,以确保您构建的是最简单和最易维护的代码。

  • 第3部分(第14-16章)关注“之后”:具体地说,与简化产品发布、再训练、监控和项目归属相关的考虑。通过重点介绍A/B测试、特征存储和被动再训练系统的示例,将向您展示如何实现系统和体系结构,以确保您正在构建最低限度复杂的解决方案,以使用ML解决业务问题。

成为VIP会员查看完整内容
68

相关内容

【Manning新书】MLOps工程规模化,344页pdf
专知会员服务
84+阅读 · 2022年5月4日
【Manning新书】Kafka实战,272页pdf,Kafka in Action
专知会员服务
62+阅读 · 2022年1月30日
【2022新书】机器学习基础,225页pdf,Machine Learning The Basics
【Manning2020新书】Elm 实战,344页pdf,Elm in Action
专知会员服务
51+阅读 · 2020年4月14日
【电子书】机器学习实战(Machine Learning in Action),附PDF
专知会员服务
132+阅读 · 2019年11月25日
【Manning新书】MLOps工程规模化,344页pdf
专知
24+阅读 · 2022年5月4日
国家自然科学基金
0+阅读 · 2015年12月31日
国家自然科学基金
4+阅读 · 2014年12月31日
国家自然科学基金
0+阅读 · 2012年12月31日
国家自然科学基金
1+阅读 · 2012年12月31日
国家自然科学基金
0+阅读 · 2009年12月31日
国家自然科学基金
1+阅读 · 2009年12月31日
国家自然科学基金
0+阅读 · 2008年12月31日
Advances and Open Problems in Federated Learning
Arxiv
18+阅读 · 2019年12月10日
A Survey on Deep Transfer Learning
Arxiv
11+阅读 · 2018年8月6日
VIP会员
最新内容
《美战争部小企业创新研究(SBIR)计划》
专知会员服务
0+阅读 · 37分钟前
《军事模拟:将军事条令与目标融入AI智能体》
专知会员服务
1+阅读 · 42分钟前
【NTU博士论文】3D人体动作生成
专知会员服务
3+阅读 · 4月24日
以色列军事技术对美国军力发展的持续性赋能
专知会员服务
8+阅读 · 4月24日
《深度强化学习在兵棋推演中的应用》40页报告
专知会员服务
11+阅读 · 4月24日
《多域作战面临复杂现实》
专知会员服务
8+阅读 · 4月24日
《印度的多域作战:条令与能力发展》报告
专知会员服务
3+阅读 · 4月24日
相关VIP内容
【Manning新书】MLOps工程规模化,344页pdf
专知会员服务
84+阅读 · 2022年5月4日
【Manning新书】Kafka实战,272页pdf,Kafka in Action
专知会员服务
62+阅读 · 2022年1月30日
【2022新书】机器学习基础,225页pdf,Machine Learning The Basics
【Manning2020新书】Elm 实战,344页pdf,Elm in Action
专知会员服务
51+阅读 · 2020年4月14日
【电子书】机器学习实战(Machine Learning in Action),附PDF
专知会员服务
132+阅读 · 2019年11月25日
相关基金
国家自然科学基金
0+阅读 · 2015年12月31日
国家自然科学基金
4+阅读 · 2014年12月31日
国家自然科学基金
0+阅读 · 2012年12月31日
国家自然科学基金
1+阅读 · 2012年12月31日
国家自然科学基金
0+阅读 · 2009年12月31日
国家自然科学基金
1+阅读 · 2009年12月31日
国家自然科学基金
0+阅读 · 2008年12月31日
微信扫码咨询专知VIP会员