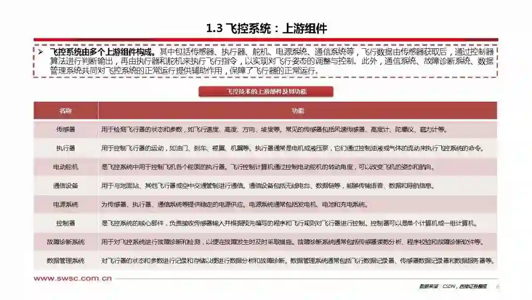
飞控系统是飞行器实现正常飞行的关键部件。飞控技术是指通过飞行控制系统对飞行器进行姿态控制、导航定位、任务规划、飞行指 令下发、数据处理等操作的技术,飞行控制系统是飞行器的“大脑”,负责接收传感器数据、进行数据处理和算法运算,并输出控制 指令以控制飞行器的运动。飞控系统核心组件包括飞行计算机、传感器、执行器、舵机、电源系统、通信系统等,其中飞控计算机为 飞控系统的核心组成部分,其实现了飞控系统70%-80%的功能,价值约占飞控系统的20%-30%。

 随着eVTOL及无人机数量增长,飞控系统需求持续提升。eVTOL及无人机需要通过飞控系统来完成逻辑判断、控制、导引计算、系 统管理等操作,用以满足飞控技术设计的可用性与完整性要求。在低空经济受政策大力支持的背景下,我国飞行器数量快速增长, 2023年我国在役的民航飞机规模达4324架,同比增长3.8%;无人机注册数量约为113.2万架,同比增长18.2%,同时国产化率和新 机型上线率持续提升,对飞控系统需求持续增长。据航空产业网,2023年全球民航市场飞行控制系统的市场规模约为119.6亿美元, 预计到2030年将达到270亿美元,复合增速达12.3%。同时,全球无人机市场飞控系统市场规模约为45亿美元,预计到2030年将达 到130亿美元,复合增速达16.4%。

飞控技术系大国博弈重要领域,自主可控需求强烈。飞控系统在军用与民用领域均有广泛应用,在民用领域,飞控系统在航空运输、 通用航空、无人机应用等领域应用于自动驾驶、物流配送、环境监测等场景;在军用领域,飞控系统被用于战斗机、导弹和军用无人 机的火控制导、电子干扰等场景,具有极大军事价值。因此,欧美国家对飞控技术出口限制较多,相关技术自主可控需求强烈。飞控 系统自主可控路径主要包括无人机厂商自研、车企跨界研发、航空院所科研和民航研发等,各个路径各有优劣,但多点开花推动我国 飞控技术持续发展。

成为VIP会员查看完整内容
41

相关内容

人工智能与雷达资源管理:综合背景与文献综述
专知会员服务
55+阅读 · 2024年6月30日
无人机空地网络研究综述
专知会员服务
49+阅读 · 2024年5月19日
有人/无人机协同系统及关键技术综述
专知会员服务
154+阅读 · 2023年10月8日
深度强化学习的无人作战飞机空战机动决策
专知会员服务
120+阅读 · 2023年5月22日
面向任务的无人机集群自主决策技术
专知会员服务
189+阅读 · 2023年4月15日
智能视频监控关键技术:行人再识别研究综述
专知会员服务
40+阅读 · 2021年12月30日
自动驾驶软件测试技术研究综述
专知会员服务
61+阅读 · 2021年2月19日
【APC】先进过程控制系统(APC: Advanced Process Control)
产业智能官
69+阅读 · 2020年7月12日
反导任务规划技术丨研究前沿
科学出版社
25+阅读 · 2019年7月16日
MBSE应用于航空产品研发的适航管理
科技导报
14+阅读 · 2019年4月26日
无人机蜂群作战技术与多智能体系统理论
无人机
42+阅读 · 2019年1月27日
MATLAB计算机视觉与深度学习实战
炼数成金订阅号
21+阅读 · 2017年8月4日
国家自然科学基金
0+阅读 · 2015年12月31日
国家自然科学基金
5+阅读 · 2015年12月31日
国家自然科学基金
0+阅读 · 2015年12月31日
国家自然科学基金
1+阅读 · 2015年12月31日
国家自然科学基金
0+阅读 · 2015年12月31日
国家自然科学基金
0+阅读 · 2015年12月31日
国家自然科学基金
51+阅读 · 2014年12月31日
国家自然科学基金
22+阅读 · 2014年12月31日
Arxiv
0+阅读 · 2024年6月28日
A Survey of Large Language Models
Arxiv
501+阅读 · 2023年3月31日
VIP会员
最新内容
人工智能在战场行动中的演进及伊朗案例
专知会员服务
6+阅读 · 4月18日
美AI公司Anthropic推出网络安全模型“Mythos”
专知会员服务
4+阅读 · 4月18日
【博士论文】面向城市环境的可解释计算机视觉
大语言模型的自改进机制:技术综述与未来展望
《第四代军事特种作战部队选拔与评估》
专知会员服务
2+阅读 · 4月18日
相关VIP内容
人工智能与雷达资源管理:综合背景与文献综述
专知会员服务
55+阅读 · 2024年6月30日
无人机空地网络研究综述
专知会员服务
49+阅读 · 2024年5月19日
有人/无人机协同系统及关键技术综述
专知会员服务
154+阅读 · 2023年10月8日
深度强化学习的无人作战飞机空战机动决策
专知会员服务
120+阅读 · 2023年5月22日
面向任务的无人机集群自主决策技术
专知会员服务
189+阅读 · 2023年4月15日
智能视频监控关键技术:行人再识别研究综述
专知会员服务
40+阅读 · 2021年12月30日
自动驾驶软件测试技术研究综述
专知会员服务
61+阅读 · 2021年2月19日
相关基金
国家自然科学基金
0+阅读 · 2015年12月31日
国家自然科学基金
5+阅读 · 2015年12月31日
国家自然科学基金
0+阅读 · 2015年12月31日
国家自然科学基金
1+阅读 · 2015年12月31日
国家自然科学基金
0+阅读 · 2015年12月31日
国家自然科学基金
0+阅读 · 2015年12月31日
国家自然科学基金
51+阅读 · 2014年12月31日
国家自然科学基金
22+阅读 · 2014年12月31日
微信扫码咨询专知VIP会员