近年来,由于机器人技术所依赖的各种技术的进步所带来的推动力,人们对机器人技术的兴趣越来越大。在机器人技术发展的所有方面中,最相关的一个是与自主机器人技术有关的,即机器人能够在最小的人为干预下执行指定任务。一个简单的例子是现在常见的无人驾驶飞行器(UAV),它能够在各点之间飞行,而不需要人去执行驾驶任务。这种在最小的人类干预下执行指定任务的能力,在那些在恶劣的、危险的、甚至遥远的环境中执行的任务中具有主要优势。

使用这种类型的机器人的通常工作方式是从定义一些目标开始的,这就是所谓的任务。定义一个计划来实现任务目标。在这种情况下,计划的定义仅限于机器人必须执行的一系列行动,没有其他的执行分支。当有可能控制执行计划的环境条件时,这种方法是可以接受的。然而,对使用自主机器人更感兴趣的环境,如有危险或相当远的距离,通常是开放的。这意味着在这些环境中可能会出现妨碍正确执行计划的情况,有必要使任务适应这些情况。

传统上,当出现阻碍计划执行的情况时,任务的调整有两种方式:

1.将适应能力委托给机器人。

2.更新任务计划,要么调整它,要么为发现的情况创建一个新的计划(重新规划)。

这两种选择都有其缺点。一方面,授权并不总是可能的,远非易事。而且,即使在那些可以将某种适应能力委托给机器人的情况下,仍然有可能出现机器人无法适应的情况。另一方面,更新任务计划是一个耗时的过程,这将对任务的完成产生负面影响。此外,如果几个机器人合作参与一项任务,有可能其中一个机器人检测到的情况需要为其他人调整计划。而无论是授权,还是重新规划或计划修复都不包括这种可能性。

此外,在执行任务的过程中还可以检测到其他类型的情况,这些情况并不意味着需要调整计划,而是意味着存在着实现其他理想目标的机会。

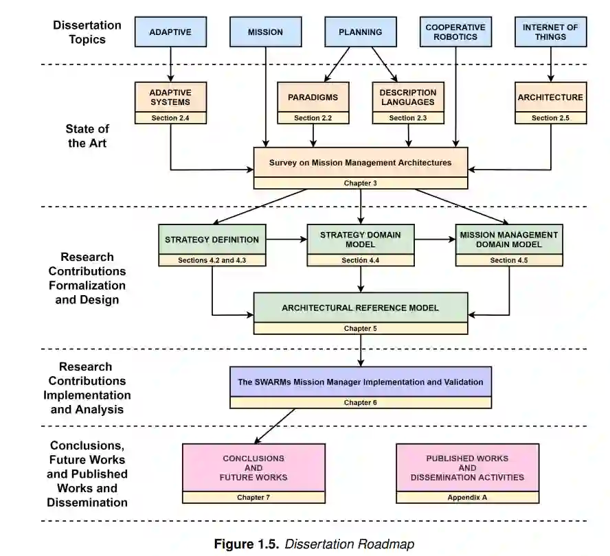
本论文提出了在物联网(IoT)框架内对合作机器人的任务规划调整的贡献,其目标如下:1)定义一个改进的规划结构,与它的经典定义兼容,并允许使用现有的知识来预测可能的调整,以及识别原始计划之外的机会;2)定义一个任务管理的参考中间件架构,使用之前的结构,作为特定系统的具体架构设计的指南。

所定义的新结构,在本论文中称为 "战略",包含了规划的经典结构,并辅以对构成规划的行动可能进行的分层分解,包括决策节点,以及对已确定的机会的备选计划的考虑。这个结构由一个任务管理的通用参考架构的建议来补充,在本论文中称为 "CoMMMA"。CoMMMA包括必要的功能,以促进对事件的适应和对机会的检测,与物联网(IoT)参考模型保持密切的关系。

作为概念的证明和建议的验证,该模型已被用于为SWARMs欧洲研究项目的架构定义一个任务管理器组件。SWARMs项目旨在扩大水下和水面自主机器人的使用,使用自主车辆在满足危险和距离条件的水下环境中执行任务。管理者组件采用了适用于该项目的具体要求的必要的CoMMMA概念,它已经在该项目的最终演示器中成功测试,获得了有希望的结果。

本论文提出的CoMMMA模型也被用于欧洲研究项目AFarCloud的架构的任务管理组件的设计中,该项目是在精准农业领域的框架下进行的,在撰写这些行文时正在等待评估。

成为VIP会员查看完整内容
77

相关内容

军事防务数据板块介绍:系统化采集、存储、管理、分析与军事国防安全相关信息的专用数据板块,其核心在于整合全球新兴国防技术(军事人工智能、无人系统等)、热点案例(俄乌战争、美以伊战争)等方面的最新时讯、研究报告/论文、条令法规、案例分析,为战略研判、情报分析、决策支持等提供知识支撑。
《多智能体任务规划》2022博士论文
专知会员服务
286+阅读 · 2022年11月20日
破旧立新:美国空军的高效决策和有效系统
专知会员服务
66+阅读 · 2022年6月8日
【博士论文】多任务学习视觉场景理解,140页pdf
专知会员服务
91+阅读 · 2022年4月5日
国家自然科学基金
2+阅读 · 2015年12月31日
国家自然科学基金
24+阅读 · 2014年12月31日
国家自然科学基金
0+阅读 · 2013年12月31日
国家自然科学基金
1+阅读 · 2012年12月31日
国家自然科学基金
2+阅读 · 2012年12月31日
国家自然科学基金
3+阅读 · 2011年12月31日
国家自然科学基金
1+阅读 · 2011年12月31日
国家自然科学基金
18+阅读 · 2009年12月31日
国家自然科学基金
4+阅读 · 2008年12月31日
Arxiv
0+阅读 · 2023年1月26日
Arxiv
11+阅读 · 2018年4月25日
VIP会员
最新内容
人工智能赋能无人机:俄乌战争(万字长文)
专知会员服务
6+阅读 · 4月23日
国外海军作战管理系统与作战训练系统
专知会员服务
3+阅读 · 4月23日
美军条令《海军陆战队规划流程(2026版)》
专知会员服务
10+阅读 · 4月23日
《压缩式分布式交互仿真标准》120页
专知会员服务
4+阅读 · 4月23日
《电子战数据交换模型研究报告》
专知会员服务
6+阅读 · 4月23日
《低数据领域军事目标检测模型研究》
专知会员服务
6+阅读 · 4月23日
【CMU博士论文】物理世界的视觉感知与深度理解
专知会员服务
10+阅读 · 4月22日
相关基金
国家自然科学基金
2+阅读 · 2015年12月31日
国家自然科学基金
24+阅读 · 2014年12月31日
国家自然科学基金
0+阅读 · 2013年12月31日
国家自然科学基金
1+阅读 · 2012年12月31日
国家自然科学基金
2+阅读 · 2012年12月31日
国家自然科学基金
3+阅读 · 2011年12月31日
国家自然科学基金
1+阅读 · 2011年12月31日
国家自然科学基金
18+阅读 · 2009年12月31日
国家自然科学基金
4+阅读 · 2008年12月31日
微信扫码咨询专知VIP会员