本篇深度报告主要围绕以下四个问题展开:   问题一:AI&人形机器人,大模型是人形机器人的核心助推力。   人形机器人量产,硬件本体是前置条件,更重要的是“AI大脑”。从感知、执行、决策和认知四个功能来看,认知和决策功能是智能化的最高标准,其实现也难于感知和执行功能,均具备才能称为L5级(自适应型)。正是大语言模型技术的飞速发展,使得机器人能够自主感知环境、理解任务、动作编排等自主完成一套动作成为可能,智元机器人的EI-Brain框架为我们提供了一个很好的理解角度;同时,人形机器人也是“具身智能”的最好载体之一。   问题二:特斯拉Optimus零部件拆分,国内供应链主要发力点。   特斯拉软硬件能力兼备,是最具潜力的人形机器人厂商之一。Optimus三大系统拆分如下:(1)控制系统:FSD&DojoD1超算芯片;(2)传感系统:各类传感器,包括六维力/力矩传感器、惯性传感器、电子皮肤、视觉等。(3)执行系统:躯干28个执行器,14旋转执行器+14线性执行器。长期来看,国内企业有望通过特斯拉汽车供应链逐步渗透,在核心零部件领域的替代潜力巨大,包括传感器、电机、丝杠、减速器、PEEK材料等环节。   问题三:应用场景&市场空间,人形机器人长期发展潜力几何?   人形机器人行业空间的拓展有赖于功能替代性和成本划算性,安全、功能、成本、效率缺一不可。人形机器人兼具工业品和消费品属性,应用场景包括工商业场景&个人/家庭场景,目前优必选WalkerS已在新能源车厂首训,Optimus也将率先应用在汽车制造。经FigureAI测算,(1)体力劳动:企业劳动角色(30多亿人),占全球GDP的~50%(~42万亿美元/年);(2)消费家居:全球约23亿户家庭,700M需要居家护理的老龄化人口。终局来看,人形机器人市场空间或在百万亿(美元)级别。   问题四:复盘可比新兴产业,人形机器人渗透率趋势如何演变?   新能源汽车领域,2010年开始,全球电动车销量渗透率从0→1%→5%→10%,分别用了7年、4年、1年;中国的电动车产业链发展更为完善,渗透率绝对值水平和增速均高于全球平均水平,渗透率从0→1%→5%→10%,分别用了5年、4年、2年,在2022年渗透率已接近30%。整体而言,商业化初期渗透率提升较慢,随着技术工艺优化、产品不断成熟,突破5%、10%后渗透率增速大幅加快。在硬件上,人形机器人可借鉴或复用部分汽车产业链;在软件上,AI的超预期发展则成为人形机器人应用的最大变量,成为其规模化应用的关键,人形机器人渗透率提升或快于电动车。

成为VIP会员查看完整内容
45

相关内容

人工智能与博弈论的融合:彻底改变战略决策
专知会员服务
67+阅读 · 2024年1月23日
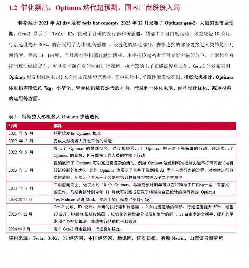
特斯拉机器人:AI赋能加速迭代,国产硬件降本优势明显
【ChatGPT系列报告】AI+办公:智能化时代来临
专知会员服务
92+阅读 · 2023年4月27日
2022人工智能十大关键词: 从大模型到可信落地
专知会员服务
161+阅读 · 2022年8月18日
创新工场首席科学家周明博士:认知智能的进展和思考
专知会员服务
55+阅读 · 2022年3月24日
数字全景白皮书:2022年企业数字化技术应用10大趋势
专知会员服务
40+阅读 · 2022年2月16日
综述 | 激光与视觉融合SLAM
计算机视觉life
18+阅读 · 2020年10月8日
专家报告 | 融合数据先验知识的智能图像增强
中国图象图形学报
16+阅读 · 2020年5月25日
【CAA智库】高文院士:转向跨媒体智能
中国自动化学会
22+阅读 · 2018年8月20日
国家自然科学基金
4+阅读 · 2015年12月31日
国家自然科学基金
0+阅读 · 2015年12月31日
国家自然科学基金
3+阅读 · 2015年12月31日
国家自然科学基金
8+阅读 · 2014年12月31日
国家自然科学基金
0+阅读 · 2014年12月31日
国家自然科学基金
2+阅读 · 2014年12月31日
国家自然科学基金
12+阅读 · 2013年12月31日
国家自然科学基金
17+阅读 · 2012年12月31日
Arxiv
176+阅读 · 2023年4月20日
A Survey of Large Language Models
Arxiv
501+阅读 · 2023年3月31日
Arxiv
83+阅读 · 2023年3月26日
Arxiv
182+阅读 · 2023年3月24日
Arxiv
27+阅读 · 2023年3月17日
VIP会员
最新内容
BES:让语言模型通过双向进化搜索自我改进
专知会员服务
3+阅读 · 5月30日
以色列-美国-伊朗战争中的无人机:关键要点
专知会员服务
4+阅读 · 5月30日
《Palantir任务保障性软件安全标准(MA-S2)》
专知会员服务
10+阅读 · 5月30日
基于声学的无人机检测技术综述
专知会员服务
7+阅读 · 5月30日
《当代混合战争分析框架:俄乌战争经验教训》
战略前沿人工智能的再思考(中文)
专知会员服务
8+阅读 · 5月29日
《量化地基防空系统间接效应的博弈论方法》
专知会员服务
6+阅读 · 5月29日
相关VIP内容
相关资讯
相关基金
国家自然科学基金
4+阅读 · 2015年12月31日
国家自然科学基金
0+阅读 · 2015年12月31日
国家自然科学基金
3+阅读 · 2015年12月31日
国家自然科学基金
8+阅读 · 2014年12月31日
国家自然科学基金
0+阅读 · 2014年12月31日
国家自然科学基金
2+阅读 · 2014年12月31日
国家自然科学基金
12+阅读 · 2013年12月31日
国家自然科学基金
17+阅读 · 2012年12月31日
微信扫码咨询专知VIP会员