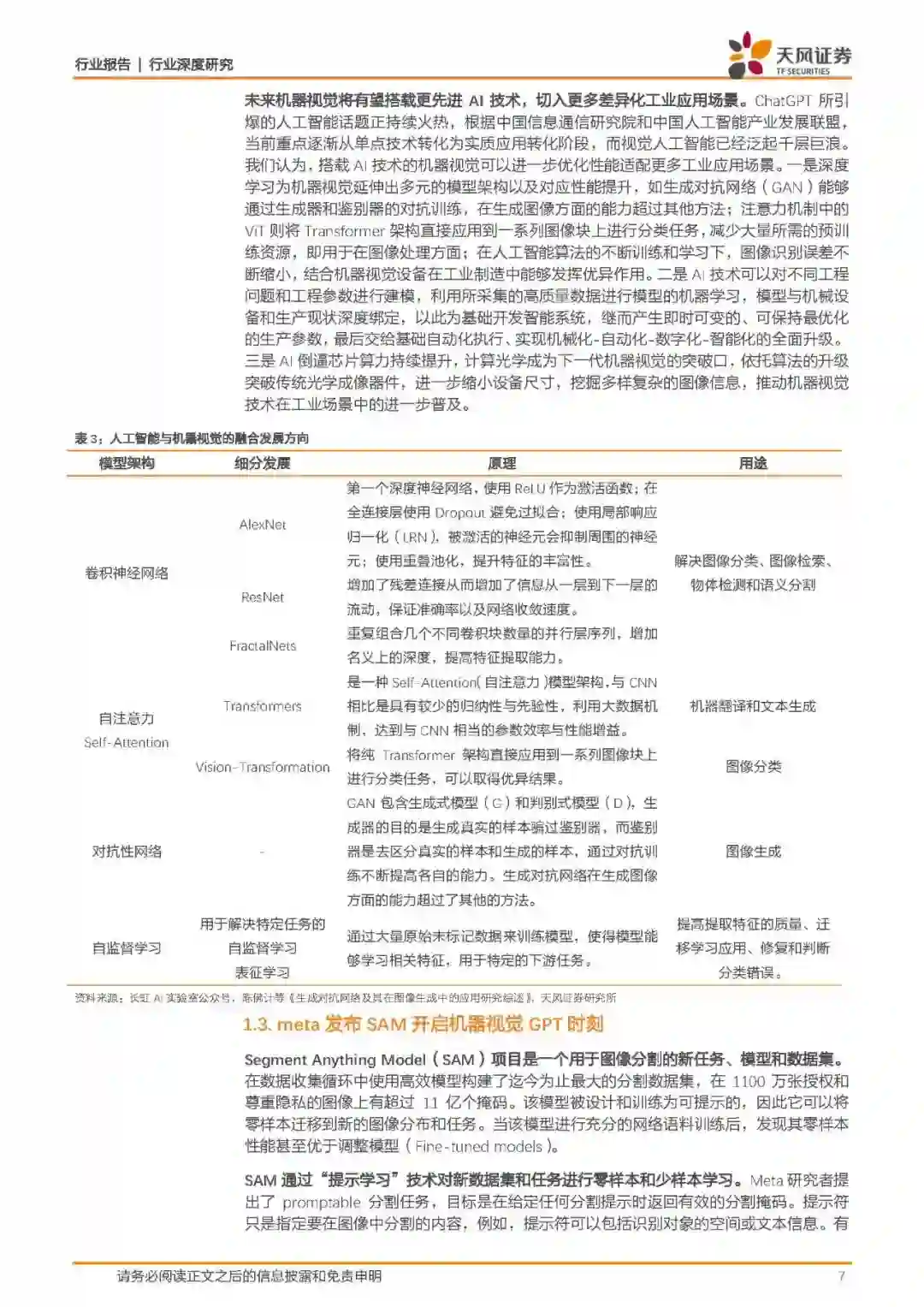
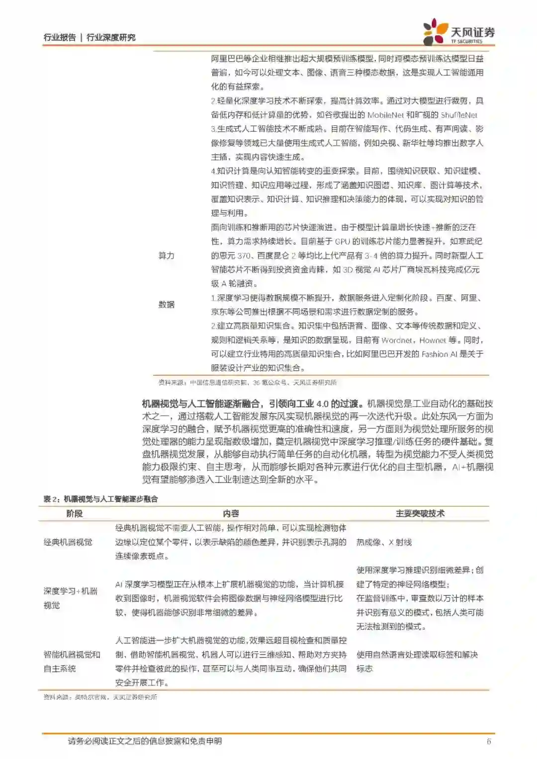
AI+制造业赋能,META发布SAM助力机器视觉迎来GPT时刻。机器视觉技术使得工业设备能够“看到”它正在进行的操作并进行快速决策,完整机器视觉系统由硬件+软件组成,分别进行成像和图像处理工作。目前,以“AI+人类感知”融合为代表的新兴技术开始逐渐渗透至工业制造各环节,机器视觉作为AI+制造业的种业落地技术已经介入制造业生产环节的跟踪、产品质量的检测等。我们认为人工智能是机器视觉的母身,深度学习为机器视觉的技术堡垒,近期Meta发布SAM模式有望助力机器视觉迎来GPT时刻。  机器视觉下游的高景气反哺明显,AI与机器视觉成为刚需。AI+机器视觉技术优势明显,政策加持+社会需求(人口红利退潮)驱动中长期发展,我国机器视觉待渗透空间较大。随着工业4.0等概念的持续深化+研发技术的不断突破,AI+机器视觉持续赋能下游工业应用领域,有望受益于下游赛道的高景气,从行业领域来看,高景气赛道的半导体、汽车、新能源有望成为未来行业的最重要驱动力之一,电子领域在中长期仍是应用范围最广的下游。从应用深度来看,AI赋予机器视觉的高精度优势,使得机器视觉成为不少行业的刚需标配,机器视觉已逐渐嵌入半导体、汽车、新能源锂电池与光伏的生产检测环节,提高汽车电子的装配质量、突破光伏缺陷检测瓶颈以提高产品良率等。  机器视觉成本集中在上游,核心环节的国产替代化方兴未艾。25年全球有望达到千亿市场规模,中国增速领先全球(CAGR为15%)。剖析产业链,机器视觉产业链的上游硬件(奥普特/海康/大恒/中光学/舜宇/福光)镜头、工业相机、光源以及软件(凌云光/奥普特/海康/鼎捷),中游为装备制造/系统集成厂商(天准/凌云光/大恒/矩子/华兴源创/精测电子),成本集中在技术壁垒高筑的工业相机(价值量占比23%)以及软件算法(35%);竞争格局方面,全球机器视觉市场以康耐视(美国)、基恩士(日本)、巴斯勒(德国)为代表的企业占据全球>50%市场份额,以康耐视和基恩士为代表的双巨头以入局早、扎实产品技术、广泛应用场景经验的优势提前据市场优势。国内机器视觉上游行业仍处于成长阶段,增长速度大致相当,关注国产替代+AI迭代下工业相机与软件环节发展。

成为VIP会员查看完整内容
88

相关内容

ChatGPT(全名:Chat Generative Pre-trained Transformer),美国OpenAI 研发的聊天机器人程序 [1] ,于2022年11月30日发布 。ChatGPT是人工智能技术驱动的自然语言处理工具,它能够通过学习和理解人类的语言来进行对话,还能根据聊天的上下文进行互动,真正像人类一样来聊天交流,甚至能完成撰写邮件、视频脚本、文案、翻译、代码,写论文任务。 [1] https://openai.com/blog/chatgpt/
【ChatGPT系列报告】AI开启智能电车的下半场,35页pdf
专知会员服务
40+阅读 · 2023年6月15日
中国工业机器人行业研究报告
专知会员服务
36+阅读 · 2023年5月25日
【ChatGPT系列报告】AI+行业应用深度研究,28页ppt
专知会员服务
154+阅读 · 2023年4月7日
【ChatGPT系列报告】ChatGPT:百度文心一言畅想,41页ppt
专知会员服务
220+阅读 · 2023年3月3日
2022年中国光芯片行业研究报告
专知会员服务
34+阅读 · 2022年12月18日
2022年中国AI工业质检行业产业链分析
专知会员服务
57+阅读 · 2022年9月2日
2022年中国机器视觉行业概览报告,39页pdf
专知会员服务
79+阅读 · 2022年7月7日
1026页ppt!《智能电动车》投研大全
专知会员服务
42+阅读 · 2022年4月14日
2021年中国人工智能在工业领域的应用研究报告(附报告)
中国工业机器视觉产业发展白皮书,31页pdf
专知会员服务
105+阅读 · 2020年11月14日
2022汽车芯片行业研究报告(附报告)
专知
4+阅读 · 2022年11月1日
2022年中国AI工业质检行业产业链分析
专知
1+阅读 · 2022年9月2日
中国半导体白皮书,25页pdf
专知
0+阅读 · 2022年8月23日
2022年中国机器视觉行业概览报告,39页pdf
国家自然科学基金
0+阅读 · 2014年12月31日
国家自然科学基金
0+阅读 · 2014年12月31日
国家自然科学基金
5+阅读 · 2013年12月31日
国家自然科学基金
3+阅读 · 2013年12月31日
国家自然科学基金
1+阅读 · 2013年12月31日
国家自然科学基金
1+阅读 · 2013年12月31日
国家自然科学基金
0+阅读 · 2012年12月31日
国家自然科学基金
0+阅读 · 2011年12月31日
国家自然科学基金
1+阅读 · 2011年12月31日
Arxiv
0+阅读 · 2023年6月13日
Arxiv
0+阅读 · 2023年6月12日
Arxiv
13+阅读 · 2020年4月12日
VIP会员
最新内容
ICML2026 | 重新思考顺序知识编辑中的正则化
专知会员服务
5+阅读 · 5月27日
《用于兵力发展选项优先排序的成本效益模型》
专知会员服务
10+阅读 · 5月27日
AutoResearch AI综述:迈向AI驱动的科学发现自动化
《Palantir边缘人工智能》手册
专知会员服务
25+阅读 · 5月26日
美军“国防自主作战群”(DAWG)概念解析
专知会员服务
5+阅读 · 5月26日
“史诗怒火”行动中的无人机与反无人机作战
专知会员服务
17+阅读 · 5月25日
相关VIP内容
【ChatGPT系列报告】AI开启智能电车的下半场,35页pdf
专知会员服务
40+阅读 · 2023年6月15日
中国工业机器人行业研究报告
专知会员服务
36+阅读 · 2023年5月25日
【ChatGPT系列报告】AI+行业应用深度研究,28页ppt
专知会员服务
154+阅读 · 2023年4月7日
【ChatGPT系列报告】ChatGPT:百度文心一言畅想,41页ppt
专知会员服务
220+阅读 · 2023年3月3日
2022年中国光芯片行业研究报告
专知会员服务
34+阅读 · 2022年12月18日
2022年中国AI工业质检行业产业链分析
专知会员服务
57+阅读 · 2022年9月2日
2022年中国机器视觉行业概览报告,39页pdf
专知会员服务
79+阅读 · 2022年7月7日
1026页ppt!《智能电动车》投研大全
专知会员服务
42+阅读 · 2022年4月14日
2021年中国人工智能在工业领域的应用研究报告(附报告)
中国工业机器视觉产业发展白皮书,31页pdf
专知会员服务
105+阅读 · 2020年11月14日
相关基金
国家自然科学基金
0+阅读 · 2014年12月31日
国家自然科学基金
0+阅读 · 2014年12月31日
国家自然科学基金
5+阅读 · 2013年12月31日
国家自然科学基金
3+阅读 · 2013年12月31日
国家自然科学基金
1+阅读 · 2013年12月31日
国家自然科学基金
1+阅读 · 2013年12月31日
国家自然科学基金
0+阅读 · 2012年12月31日
国家自然科学基金
0+阅读 · 2011年12月31日
国家自然科学基金
1+阅读 · 2011年12月31日
微信扫码咨询专知VIP会员