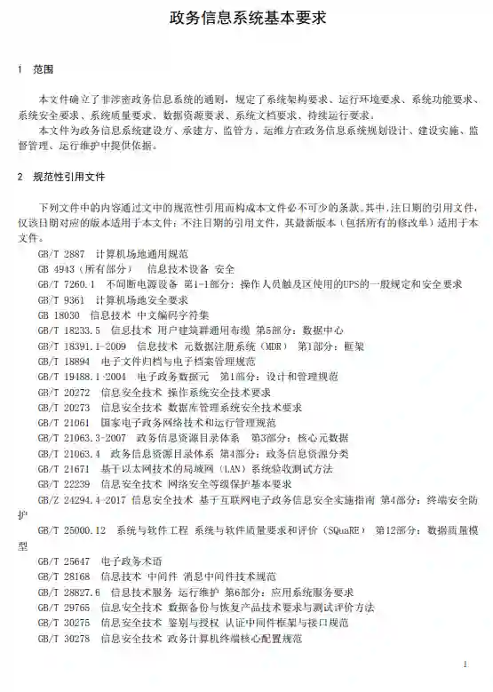
《政务信息系统基本要求》国家标准意见稿,本文件确立了非涉密政务信息系统的通则,规定了系统架构要求、运行环境要求、系统功能要求、系统安全要求、系统质量要求、数据资源要求、系统文档要求、持续运行要求。本文件为政务信息系统建设方、承建方、监管方、运维方在政务信息系统规划设计、建设实施、监督管理、运行维护中提供依据

目的和意义

****本标准对基础设施、数据系统、业务系统、服务系统等各类政务信息系统提出基本要求,目的在于:为政务信息系统的建设者提供参考,以统一标准提出建设需求;为政务信息系统的承建者提供参考,以遵循基本要求建设政务信息系统;为政务信息系统的使用者、管理者和监督评价者提供参考,以统一标准对政务信息系统进行验收和监督评价。本标准的编制具有重要的意义。依据《加快推进落实<政务信息系统整合共享实施方案>工作方案》,国家标准委牵头编制《政务信息系统定义和范围》标准草案,并已由国家标准委、发展改革委、中央网信办联合印发,在全国各省市及各行业部门进行了试点实施,推动了政务信息系统清理整合工作顺利开展。2019年《政务信息系统定义和范围》正式立项,但标准中政务信息系统清理整合要求的内容已不适应标准的题目与范围,所以提请《政务信息系统基本要求》国家标准立项,将清理整合的相关要求纳入《政务信息系统基本要求》中,优化政务信息系统标准体系。

内容和范围

本标准提出了基础设施、数据系统、业务系统、服务系统等政务信息系统的合规性、可用性、协同性和可持续性要求。适用于政务信息系统的规划、设计、开发、运维、管理、清理与整合、验收和绩效评价。首先针对各类政务信息系统提出总体要求:合规性方面,政务信息系统应符合法律法规要求,以及国家、行业、地方政策和标准规范要求;可用性方面,政务信息系统应实现支持政务部门工作或履行政务部门职能的功能,运行稳定,满足使用者对访问速度的需求,兼容主流操作系统和浏览器,且对使用者应是易用的;协同性方面,政务信息系统的基础设施层、数据层、应用层等各层面间应协同适配,与跨层级跨部门的系统实现信息共享、业务协同,且集约利用已有资源;可持续性方面,政务信息系统应持续保持一定的使用范围和频度,具备相应的机制并实施措施确保系统可持续运行并满足使用需求。针对数据中心、云服务、网络、感知系统、基础软件、外围设备等基础设施,数据采集系统、数据传输系统、数据处理系统、数据分析系统、数据存储系统、数据销毁系统等数据系统,业务系统,政务服务系统和数据开放系统等服务系统,分别提出相应的功能、性能指标、信息安全性、可靠性、兼容性、易用性、维护性、可移植性等方面的技术要求。

参考链接:http://std.samr.gov.cn/gb/search/gbDetailed?id=AA1163F15CF0A3A1E05397BE0A0AB384

成为VIP会员查看完整内容
25

相关内容

《信息安全技术 云计算服务安全指南》国家标准意见稿
专知会员服务
33+阅读 · 2022年4月14日
《信息安全技术边缘计算安全技术要求》国家标准意见稿
《信息技术大数据系统基本要求》国家标准,11页pdf
专知会员服务
47+阅读 · 2022年2月27日
专知会员服务
96+阅读 · 2020年8月7日
国家自然科学基金
1+阅读 · 2015年12月31日
国家自然科学基金
1+阅读 · 2013年12月31日
国家自然科学基金
0+阅读 · 2012年12月31日
国家自然科学基金
1+阅读 · 2012年12月31日
国家自然科学基金
0+阅读 · 2012年12月31日
国家自然科学基金
0+阅读 · 2012年12月31日
国家自然科学基金
3+阅读 · 2011年12月31日
国家自然科学基金
0+阅读 · 2011年12月31日
国家自然科学基金
2+阅读 · 2011年7月31日
国家自然科学基金
6+阅读 · 2010年12月31日
Arxiv
0+阅读 · 2022年8月4日
Arxiv
102+阅读 · 2020年3月4日
Arxiv
15+阅读 · 2019年11月26日
VIP会员
最新内容
2025年大语言模型进展报告
专知会员服务
6+阅读 · 4月25日
多智能体协作机制
专知会员服务
5+阅读 · 4月25日
非对称优势:美海军开发低成本反无人机技术
专知会员服务
8+阅读 · 4月25日
《美战争部小企业创新研究(SBIR)计划》
专知会员服务
7+阅读 · 4月25日
《军事模拟:将军事条令与目标融入AI智能体》
专知会员服务
10+阅读 · 4月25日
【NTU博士论文】3D人体动作生成
专知会员服务
8+阅读 · 4月24日
以色列军事技术对美国军力发展的持续性赋能
专知会员服务
8+阅读 · 4月24日
《深度强化学习在兵棋推演中的应用》40页报告
专知会员服务
14+阅读 · 4月24日
《多域作战面临复杂现实》
专知会员服务
10+阅读 · 4月24日
《印度的多域作战:条令与能力发展》报告
专知会员服务
5+阅读 · 4月24日
相关基金
国家自然科学基金
1+阅读 · 2015年12月31日
国家自然科学基金
1+阅读 · 2013年12月31日
国家自然科学基金
0+阅读 · 2012年12月31日
国家自然科学基金
1+阅读 · 2012年12月31日
国家自然科学基金
0+阅读 · 2012年12月31日
国家自然科学基金
0+阅读 · 2012年12月31日
国家自然科学基金
3+阅读 · 2011年12月31日
国家自然科学基金
0+阅读 · 2011年12月31日
国家自然科学基金
2+阅读 · 2011年7月31日
国家自然科学基金
6+阅读 · 2010年12月31日
微信扫码咨询专知VIP会员