本标准给出了数据评价与价值评估的基本框架及各过程的基本要求,划分了 数据资产质量评价与数据资产价值评估,提出了数据评价与价值评估方法。该标 准形成了数据评价与价值评估实施总体框架,包括数据评价与价值评估。其中数 据评价主要包括质量要素、成本要素与应用要素。价值评估主要包括收益法、成 本法与市场法。

数据资产评估是大数据标准框架中的重要规划领域。目前,国内外在这方面 的研究仍然比较欠缺,主要研究成果集中数据资产质量评价、数据资产价值评估 等方面。在数据资产评估过程中,评价与评估对象种类繁多,组织的评价与评估 能力参差不齐,如何规范、系统开展数据资产的评价与评估是当前亟待解决的问 题。数据资产价值评估是组织开展数据评价与价值评估活动的指导性文件。它有 助于引导数据评价与价值评估实施工作的标准化、规范化,满足组织对数据评价 与价值评估的需求,帮助组织确定与提升数据价值,推进数据评价与价值评估行 业的发展;同时能够指导组织评估评价与评估现状及成效,逐步提升数据评价与 价值评估水平。

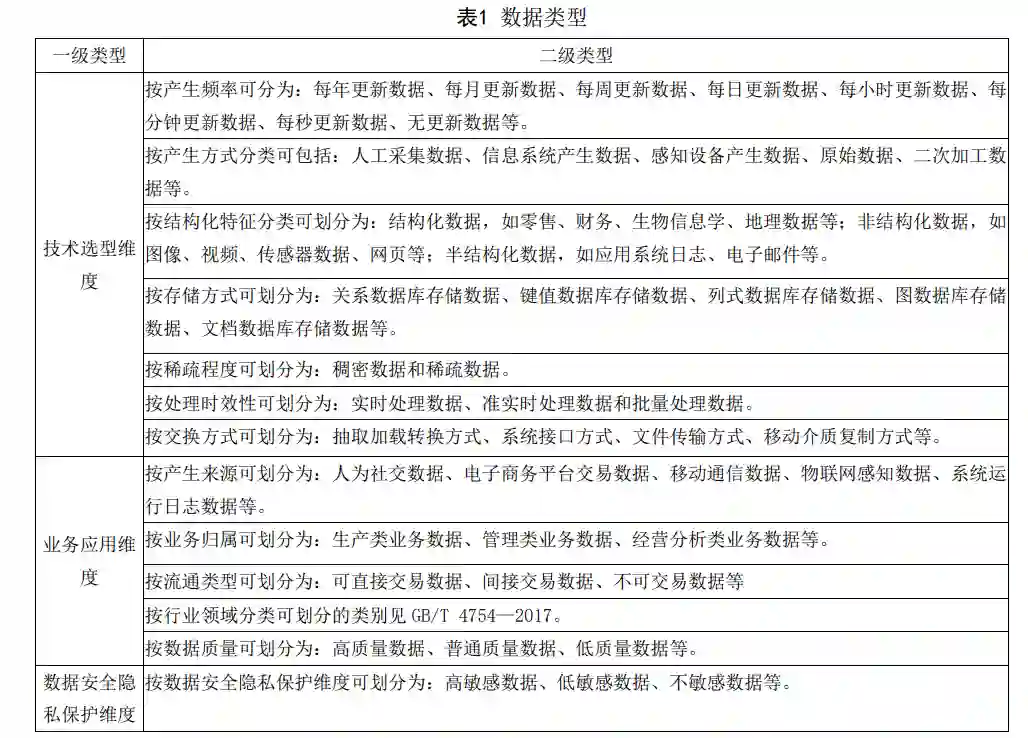
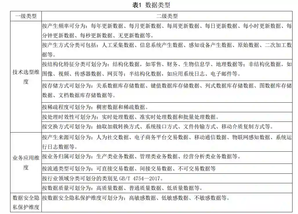
数据资产是以数据为载体和表现形式,能进行计量的,并能为组织带来直接或者间接经济利益的数 据资源。数据资产通常用基本属性和基本特征对其进行描述。数据资产评估应通过委托人和当事人提供 及自主收集等方式获取数据资产资料,明确数据资产的基本属性和基本特征。在进行数据评价和价值评 估时应分析数据资产的基本属性和基本特征。a) 数据资产的基本属性通常包括通用属性、业务属性和管理属性等。1) 通用属性,包括数据来源、数据类型、数据结构、时段、更新周期、元数据和存储形式等, 其中数据类型的确定宜参考GB/T 38667-2020第6章、第7章和第8章,详细内容见表1。

  1. 业务属性,包括业务描述、业务模型、业务规则和关联关系等;3) 管理属性,包括数据分类分级、安全信息、数据溯源、职责权限和应用场景等。b) 数据资产的基本特征通常包括依托性、可共享性和可加工性等。1) 非实体性,是指数据资产无实物形态,但需要依托实物载体;2) 依托性,是指数据资产必须存储在特定的媒体里,媒体的种类包括磁盘和光盘等;3) 可共享性,是指在权限可控的前提下,数据资产可复制,能被组织内外部多个主体共享和 使用;4) 可加工性,是指数据资产可以通过更新、分析和挖掘等处理方式,改变其状态和形态;5) 价值易变性,是指数据资产的价值易发生变化,其价值可随应用场景、用户数量、使用频 率和数据时效等的变化而变化。 在提供评估保障和确保评估安全的前提下,分析数据资产的基本属性和基本特征,对数据资产进行 数据评价,获得可供价值评估使用的质量要素、成本要素和应用要素等参数,再采用收益法、成本法或 市场法完成价值评估,详细内容见图1。

成为VIP会员查看完整内容
42

相关内容

国家标准《物联网 数据质量》(征求意见稿)
专知会员服务
52+阅读 · 2022年9月13日
《信息安全技术大数据服务安全能力要求》国家标准
专知会员服务
37+阅读 · 2022年8月30日
《信息技术大数据系统基本要求》国家标准,11页pdf
专知会员服务
47+阅读 · 2022年2月27日
数据安全研究报告(下)
CCF计算机安全专委会
5+阅读 · 2022年4月19日
《金融大数据术语》行业标准,24页pdf
专知
1+阅读 · 2022年2月28日
解读:《金融数据安全 数据安全评估规范》
THU数据派
6+阅读 · 2022年1月18日
数据资产化前瞻性研究白皮书
专知
2+阅读 · 2021年11月19日
国家自然科学基金
2+阅读 · 2015年12月31日
国家自然科学基金
1+阅读 · 2014年12月31日
国家自然科学基金
5+阅读 · 2014年12月31日
国家自然科学基金
6+阅读 · 2014年12月31日
国家自然科学基金
12+阅读 · 2013年12月31日
国家自然科学基金
1+阅读 · 2013年12月31日
国家自然科学基金
0+阅读 · 2012年12月31日
国家自然科学基金
2+阅读 · 2011年7月31日
国家自然科学基金
3+阅读 · 2011年3月31日
国家自然科学基金
0+阅读 · 2009年12月31日
Arxiv
7+阅读 · 2022年10月21日
已删除
Arxiv
33+阅读 · 2020年3月23日
VIP会员
最新内容
战略前沿人工智能的再思考(中文)
专知会员服务
4+阅读 · 5月29日
《量化地基防空系统间接效应的博弈论方法》
专知会员服务
4+阅读 · 5月29日
“史诗怒火行动”中美军损失的作战飞机
专知会员服务
4+阅读 · 5月29日
ICML 2026 | 理解上下文持续学习中的泛化与遗忘
专知会员服务
5+阅读 · 5月28日
Agent Harness综述:大模型智能体执行器工程全景
专知会员服务
14+阅读 · 5月28日
《基于理论的威慑效能评估》
专知会员服务
8+阅读 · 5月28日
相关基金
国家自然科学基金
2+阅读 · 2015年12月31日
国家自然科学基金
1+阅读 · 2014年12月31日
国家自然科学基金
5+阅读 · 2014年12月31日
国家自然科学基金
6+阅读 · 2014年12月31日
国家自然科学基金
12+阅读 · 2013年12月31日
国家自然科学基金
1+阅读 · 2013年12月31日
国家自然科学基金
0+阅读 · 2012年12月31日
国家自然科学基金
2+阅读 · 2011年7月31日
国家自然科学基金
3+阅读 · 2011年3月31日
国家自然科学基金
0+阅读 · 2009年12月31日
微信扫码咨询专知VIP会员