自2023年以来,AI大模型在全球范围内掀起了有史以来规模最大的人工智能浪潮。进入2024年,全球大模型竞争态势日益加剧,随着GPT-4o、Claude3.5、Gemini1.5-pro和Llama3的发布,国内大模型同样在2024年上半年内进行了波澜壮阔的大模型追逐赛。中文大模型测评基准SuperCLUE持续对国内外大模型的发展趋势和综合效果进行了实时跟踪。基于此,我们发布了《中文大模型基准测评2024上半年报告》,在AI大模型发展的巨大浪潮中,通过多维度综合性测评,对国内外大模型发展现状进行观察与思考。 国内大模型关键进展及趋势: 2023-2024年大模型关键进展 2024年值得关注的中文大模型全景图 2023-2024年度国内外大模型技术发展趋势

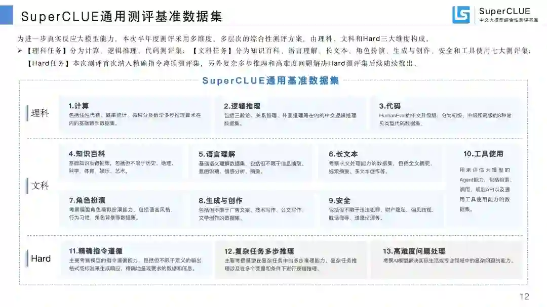
SuperCLUE通用能力测评: 中文大模型基准SuperCLUE介绍 SuperCLUE测评体系及数据集 总榜、理科榜单、文科榜单、Hard榜单及模型象限 开源榜单及端侧小模型榜单 大模型对战胜率、成熟度指数 评测与人类一致性分析

SuperCLUE多模态能力测评: AIGVBench视频生成测评 SuperCLUE-Image文生图测评 SuperCLUE-V多模态理解测评

成为VIP会员查看完整内容
47

相关内容

中国大模型季度监测报告
专知会员服务
68+阅读 · 2024年4月1日
中文大模型基准测评2023年度报告
专知会员服务
99+阅读 · 2023年12月29日
海外模型应用复盘:国内AI奇点已至,80页ppt
专知会员服务
113+阅读 · 2023年10月29日
数据要素白皮书(2023年)
专知会员服务
99+阅读 · 2023年9月27日
银行业生成式AI应用报告(2023)
专知会员服务
67+阅读 · 2023年8月31日
AI 大模型市场研究报告(2023),43页pdf
专知会员服务
237+阅读 · 2023年5月10日
2023全球数字科技发展研究报告
专知会员服务
64+阅读 · 2022年12月27日
超大规模智能模型产业发展报告(附下载)
专知会员服务
80+阅读 · 2021年9月25日
数据库发展研究报告(2021年)
专知会员服务
50+阅读 · 2021年6月29日
产业元宇宙白皮书(2021-2022),32页pdf
专知
12+阅读 · 2022年2月18日
中国学者14篇国际顶会IEEE VR 2020论文集锦
中国图象图形学报
24+阅读 · 2020年4月15日
【数字化】2019年全球数字化转型现状研究报告
产业智能官
29+阅读 · 2019年7月8日
图神经网络(GNN)必读论文及最新进展跟踪
深度学习与NLP
28+阅读 · 2019年6月7日
2019年全球数字化转型现状研究报告
智能交通技术
13+阅读 · 2019年6月2日
CCF发布2017-2018中国计算机科学技术发展报告
中国计算机学会
18+阅读 · 2018年11月7日
GIS最新热点以及未来发展热门
人工智能学家
10+阅读 · 2018年3月29日
国家自然科学基金
9+阅读 · 2017年12月31日
国家自然科学基金
1+阅读 · 2015年12月31日
国家自然科学基金
0+阅读 · 2015年12月31日
国家自然科学基金
47+阅读 · 2015年12月31日
国家自然科学基金
1+阅读 · 2015年12月31日
国家自然科学基金
5+阅读 · 2014年12月31日
国家自然科学基金
0+阅读 · 2014年12月31日
国家自然科学基金
0+阅读 · 2014年12月31日
Arxiv
175+阅读 · 2023年4月20日
A Survey of Large Language Models
Arxiv
500+阅读 · 2023年3月31日
Arxiv
182+阅读 · 2023年3月24日
Arxiv
27+阅读 · 2023年3月17日
Arxiv
11+阅读 · 2018年7月31日
VIP会员
最新内容
(译文)认知战:以士兵为目标,塑造战略
专知会员服务
0+阅读 · 今天3:12
(中文)认知战的本体论基础(2026报告)
专知会员服务
11+阅读 · 今天1:45
美空军条令(2026):外国对内防御
专知会员服务
2+阅读 · 今天1:32
美国与以色列如何在攻击伊朗中使用人工智能
专知会员服务
7+阅读 · 4月16日
《自动化战略情报管控》
专知会员服务
3+阅读 · 4月16日
得失评估:审视对伊朗战争的轨迹(简报)
专知会员服务
3+阅读 · 4月16日
【CMU博士论文】迈向可解释机器学习的理论基础
相关VIP内容
中国大模型季度监测报告
专知会员服务
68+阅读 · 2024年4月1日
中文大模型基准测评2023年度报告
专知会员服务
99+阅读 · 2023年12月29日
海外模型应用复盘:国内AI奇点已至,80页ppt
专知会员服务
113+阅读 · 2023年10月29日
数据要素白皮书(2023年)
专知会员服务
99+阅读 · 2023年9月27日
银行业生成式AI应用报告(2023)
专知会员服务
67+阅读 · 2023年8月31日
AI 大模型市场研究报告(2023),43页pdf
专知会员服务
237+阅读 · 2023年5月10日
2023全球数字科技发展研究报告
专知会员服务
64+阅读 · 2022年12月27日
超大规模智能模型产业发展报告(附下载)
专知会员服务
80+阅读 · 2021年9月25日
数据库发展研究报告(2021年)
专知会员服务
50+阅读 · 2021年6月29日
相关资讯
产业元宇宙白皮书(2021-2022),32页pdf
专知
12+阅读 · 2022年2月18日
中国学者14篇国际顶会IEEE VR 2020论文集锦
中国图象图形学报
24+阅读 · 2020年4月15日
【数字化】2019年全球数字化转型现状研究报告
产业智能官
29+阅读 · 2019年7月8日
图神经网络(GNN)必读论文及最新进展跟踪
深度学习与NLP
28+阅读 · 2019年6月7日
2019年全球数字化转型现状研究报告
智能交通技术
13+阅读 · 2019年6月2日
CCF发布2017-2018中国计算机科学技术发展报告
中国计算机学会
18+阅读 · 2018年11月7日
GIS最新热点以及未来发展热门
人工智能学家
10+阅读 · 2018年3月29日
相关基金
国家自然科学基金
9+阅读 · 2017年12月31日
国家自然科学基金
1+阅读 · 2015年12月31日
国家自然科学基金
0+阅读 · 2015年12月31日
国家自然科学基金
47+阅读 · 2015年12月31日
国家自然科学基金
1+阅读 · 2015年12月31日
国家自然科学基金
5+阅读 · 2014年12月31日
国家自然科学基金
0+阅读 · 2014年12月31日
国家自然科学基金
0+阅读 · 2014年12月31日
微信扫码咨询专知VIP会员