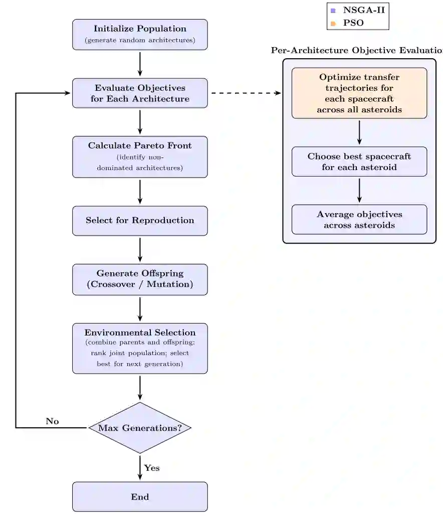
侦察是综合性行星防御缓解策略的关键组成部分——其旨在防止或减轻近距离接近地球轨道的天体所造成的撞击威胁。它为决策者提供关于近地天体物理特性与轨道参数的关键信息,从而实现对其尺寸、构成及轨迹的更准确评估。本研究探讨了如何在发现特定危险近地天体之前,最优地预先部署一支侦察航天器编队。它评估了从地球发射的航天器与从日地系统内部署位置机动的航天器组合的响应时间线与任务成功率。研究采用合成的小行星威胁群体来为每种候选架构生成性能指标。本研究采用了一个嵌套多目标优化框架,将用于侦察架构设计的快速精英非支配排序遗传算法与用于转移轨迹优化的粒子群优化算法相耦合。所得到的帕累托最优架构设计在响应时间、成本与飞越成功率之间进行权衡。任务约束条件考虑了接近光照条件、飞越速度与速度增量。结果表明,地球发射的航天器为快速响应近地天体侦察提供了最具成本效益的解决方案。对于单航天器配置,地球发射的飞行器相较于预先部署的天基航天器,将成功率提高了8.4%。为实现飞越覆盖的100%成功率,所需航天器不超过两艘:一艘地球发射的重型飞行器,辅以一艘预先部署的天基航天器。相比之下,单一的地球发射航天器可实现99.9%的成功率。当考虑纯预先部署的天基架构时,远距离逆行轨道可替代地球发射航天器的作用,尽管整体性能有所降低。其他最优的预先部署位置包括日地L3、L4和L5拉格朗日点附近的区域。

成为VIP会员查看完整内容
9

相关内容

军事防务数据板块介绍:系统化采集、存储、管理、分析与军事国防安全相关信息的专用数据板块,其核心在于整合全球新兴国防技术(军事人工智能、无人系统等)、热点案例(俄乌战争、美以伊战争)等方面的最新时讯、研究报告/论文、条令法规、案例分析,为战略研判、情报分析、决策支持等提供知识支撑。
无人预警机系统架构及关键技术分析
专知
13+阅读 · 2022年8月6日
编辑推荐 | 红外弱小目标检测算法综述
中国图象图形学报
21+阅读 · 2020年10月12日
反导任务规划技术丨研究前沿
科学出版社
25+阅读 · 2019年7月16日
导弹集群智能突防技术的新发展
无人机
17+阅读 · 2018年11月28日
分布式防御:一体化防空反导作战新概念
未来产业促进会
33+阅读 · 2018年2月8日
国家自然科学基金
1+阅读 · 2015年12月31日
国家自然科学基金
1+阅读 · 2015年12月31日
国家自然科学基金
0+阅读 · 2015年12月31日
国家自然科学基金
0+阅读 · 2015年12月31日
国家自然科学基金
0+阅读 · 2015年12月31日
国家自然科学基金
1+阅读 · 2015年12月31日
国家自然科学基金
1+阅读 · 2015年12月31日
国家自然科学基金
0+阅读 · 2014年12月31日
国家自然科学基金
5+阅读 · 2014年12月31日
VIP会员
最新内容
KDD 2026 | MixRAGRec:面向LLM推荐的混合专家KG-RAG框架
BES:让语言模型通过双向进化搜索自我改进
专知会员服务
3+阅读 · 5月30日
以色列-美国-伊朗战争中的无人机:关键要点
专知会员服务
4+阅读 · 5月30日
《Palantir任务保障性软件安全标准(MA-S2)》
专知会员服务
14+阅读 · 5月30日
基于声学的无人机检测技术综述
专知会员服务
8+阅读 · 5月30日
《当代混合战争分析框架:俄乌战争经验教训》
战略前沿人工智能的再思考(中文)
专知会员服务
8+阅读 · 5月29日
《量化地基防空系统间接效应的博弈论方法》
专知会员服务
6+阅读 · 5月29日
相关基金
国家自然科学基金
1+阅读 · 2015年12月31日
国家自然科学基金
1+阅读 · 2015年12月31日
国家自然科学基金
0+阅读 · 2015年12月31日
国家自然科学基金
0+阅读 · 2015年12月31日
国家自然科学基金
0+阅读 · 2015年12月31日
国家自然科学基金
1+阅读 · 2015年12月31日
国家自然科学基金
1+阅读 · 2015年12月31日
国家自然科学基金
0+阅读 · 2014年12月31日
国家自然科学基金
5+阅读 · 2014年12月31日
微信扫码咨询专知VIP会员