李泽湘:颠覆创新人才培养的欧林经验

2019 年 5 月 6 日 知识分子

欧林工学院。图源:www.olin.edu


撰文 | 李泽湘

责编 | 黄俊如

 

●      


香港科技大学机器人研究所

松山湖机器人产业基地

2019/03/07

 

2019年2月24日,我参加了牛津大学中国论坛组织的以中国科技创新为主题的活动,并与参会者分享了港科大自动化技术中心师生在过去20多年的产学研探索经验,以及对粤港澳大湾区机器人产业发展的个人看法。


随后,我拜访了英国帝国理工学院的戴森设计工程学院(Dyson School of Design Engineering)和爱丁堡的两所大学(爱大和Heriot-Watt大学)。这之后,我又今年二月,我赴美国波士顿,花了三天时间调研学习欧林工学院(Olin College of Engineering)的办学经验。从三年前接触这所1999年才成立的,只设立本科、只有三百多在校生的新学校起,这是我第三次来这里学习取经了。


2018年12月中旬,我曾邀请该校创校校长Rick Miller教授访问大湾区的香港科大、大疆公司、南方科大和松山湖机器人基地。6天时间,聆听了Miller教授有关欧林教育改革实验的三次报告,参与了多次交流互动,对欧林的教育改革有了些基本认识和理解。


创作波士顿行程中,我还拜访了麻省理工学院(MIT)机械系陈刚、David Wallace和Maria Yang教授,了解他们推动MIT机械系本科教育改革,设立两门项目设计课程和一门毕业设计课程(Capstone)的情况和所取得的成就。


再之后,前往旧金山湾区的加州大学伯克利分校,与机械系和电机与计算机系多位教授交流,并往斯坦福大学d.school拜会了Tony Wagner在Creating Innovators一书中介绍的机械系Ed Carryer教授,听他分享过去三十年斯坦福大学推动工程教育改革——引进1门本科课程,4门研究生机电一体化项目课程的经验体会,并与其中两门课的同学沟通交流,了解这两门课程对他们的影响和改变。


之后我参观了d.school创始人David Kelly创办的创新设计领域著名企业IDEO公司,同时拜访了硅谷著名风投公司红衫资本前主席Michael Moritz先生和两家新创科技公司,对硅谷的创新生态有更深的了解和认识。


希望这篇文章对中国新近开展的新工科教育、创新体系建设、尤其是大湾区打造有重要国际影响的科创中心这一宏伟目标有借鉴意义。感谢这次活动拜访的多位国际同行。作为工程教育改革的先锋与楷模、他们的大胆实践与热情分享让世界变的更加美好。也致谢参加这次活动的国内同行,大家频繁的讨论与争论让我们对新工科教育理解得更深和更透彻。

 

1.  跨越科研与商业化鸿沟的关键



科技研究史领域曾有过著名的李约瑟之问,“为什么现代科学(以及之后的工业革命)没有在中国出现?”——毕竟北宋时期中国就已经出现了世界最早的百万级人口大都市,繁华的商业、贸易和文艺,以及领先世界的科技成就如四大发明、水运仪像台等。


工业革命史的研究者们困惑,“为什么工业革命没有出现在文艺复兴和现代科学诞生地佛罗伦萨,或者是商贸之都威尼斯,而是出现在远离欧洲大陆的英国?”


创新科技的研究者们发问,“为什么硅谷没有出现在美国东部的科学之都波士顿,或者是金融商业之都纽约,而是出现在偏远的西部旧金山湾区?”——毕竟波士顿的128 号公路附近曾出现大批包括DEC在内的知名科技公司;纽约旁边的新泽西地区也曾想把该地区著名的贝尔实验室(Bell Labs)、普林斯顿大学与华尔街融合起来,打造东部的硅谷,但最后却都以失败收场。


深圳的研究者们提出疑问,“为什么中国的硅谷没有出现在上海、广州甚至香港,而是出现在四十年前还是个小渔村,三十年前没有一所像样的大学,二十年前的世界代工厂,十年前还被称为‘山寨之都’的深圳?”——毕竟深圳北面一百公里不到的广州拥有南中国最著名的大学与研究所,以及中国对外贸易的主要窗口——广交会,还有近乎十倍于深圳的国土面积。而深圳南面一河之隔的香港曾是深圳建立市场经济体系的“师傅”与“引路人”,拥有四所QS大学排名前一百名的高校、国际化的大环境和一系列发展高科技的有利条件。董建华时代,在原加州大学伯克利分校校长、著名华裔科学家田长林的帮助下,香港也曾制定了一个雄心勃勃的高科技产业发展计划。然而,与深圳同时起步的香港高科技制造产业占今天香港GDP的1%还不到。相比之下,深圳的GDP不仅碾压了广州,其财政收入甚至达到了广州的两倍(而其土地转让收入只有广州的30%),其GDP同时也超过了香港。

 

英国剑桥科创圈著名人物Hermann Hauser博士于2010年,受前英国贸工部长P. Mandelson爵士委托为英国贸工主管部门撰写的一份报告The Current and Future Role of Technology and Innovation 指出:尽管英国拥有仅次于美国的排名全球第二位的基础科学研究实力,比如拥有四所世界排名前十的知名大学和发表了全球14%高引用论文,但英国并没有把基础研究成就很好地转化为以高科技产业为主的经济成就。该报告指出,从基础研究到产业转化存在着一条巨大的鸿沟(Critical Gap),而这一鸿沟又很容易被忽视——人们往往认为只要有了科研成果,经济效应也就会随之而来。在研究了大量案例后,Hauser博士发现,两个主要因素决定了技术转化成功:一是团队素质,二是技术成熟度。

 

图 1: 一条巨大鸿沟横躺在科研成果与商业应用之间。一些国家与地方政府设置的技术创新中心试图在两者之间搭建一座桥梁,但成效之关键在于团队与机制。

 

先看技术成熟度。一座衔接大学实验室成果与能接受市场投资的产业化技术之间的桥梁是实现技术商业化的重要条件。这座桥梁被一些国家称之为“技术创新中心”(Technology Innovation Center,TIC)

 

知名的TIC有德国的弗劳恩霍夫研究所(Fraunhofer Institute)、法国的Carnot研究院、比利时的微电子中心(IMEC)、中国台湾的工研院(ITRI)、新加坡的ASTAR、日本的AIST、美国的SBIR, STTR和DARPA,以及中国香港的应科院(ASTRI)

 

各国的技术创新中心运作模式不尽相同,效果也不一样。比如台湾工研院在推动台湾早期的半导体产业和近期的显示产业方面成就斐然,新加坡ASTAR帮助吸引国际高科技公司落地新加坡功不可没,美国DARPA成就了互联网等一系列技术的商业化。技术商业化的成败取决于转化过程的速度与效率。

 

虽然技术原创者有先发优势,但在产业化这马拉松般的漫长进程中,以及通讯技术的进步和创新环境的差异下,最后的胜出者往往出乎意料。这种从科学发现,到技术发明再到技术商业化的过程称为“正向研发” 或者 “技术推动”(Technology-push)

 

著名案例包括从量子力学到贝尔实验室的三极管发明,再到Fairchild 公司的三极管产品。然而,诺贝尔奖得主、三极管的发明者之一W. Schockley 曾试图通过建立Schockley半导体实验室来实现该技术的商业化,最后却以失败收场(但这场失败却导致了硅谷的诞生,W. Schockley也被誉为硅谷之父)。我们采访研究了多个国家的技术创新中心,大部分都试图把自己研发的技术成果转移给企业去产业化。单这好比将自己生的小孩交由别人抱养,而别人同时又有十多个自己的小孩,导致成功率不高甚至很低。


图2:TIC (Technology Innovation Center)充其量也就是连接不稳的一座独木桥。过桥者有很大概率的要掉下去(事实上技术转化成功率一直很低)。

 

社会面临的挑战与问题往往需要多学科、多技术的交叉融合才能解决。这种从用户痛点问题出发,通过多学科融合找到解决问题的方法,称为“问题导向思维”或“市场引导”(Market-pull)。2011年,美国通用电气公司采访了十二个国家的千多位企业高管,69%认为人的创造力比高水平科研更能推动创新。而77%的人更认为,21世纪最伟大的创新将来源于基于解决人类面临的挑战问题而不是追求利润的创新。

 

2.  创新者的关键素质



无论是技术推动还是市场引导的创新,从概念原型到一款成功的产品都需要经历千难万险的多次迭代。

 

戴森(Dyson)的第一款吸尘器迭代了5127次。松山湖机器人基地创业团队的每一款产品也都需要过百次的迭代。技术思维和产品思维必须互相融合,才能最后走出去。P. Scaruffi在A History of Silicon Valley (1900-2014) 一书中写道,硅谷并没有发明让其名声大噪的三极管、集成电路、计算机、互联网、社交网、搜索引擎、智能手机等技术、但却有一种几乎邪恶的诀窍来理解这些技术并且把它们转化为巨大的财富。而创造硅谷奇迹的人——用红衫资本的总结来说——是一批批有激情,有野心、充满好奇心、不安稳甚至反叛、固执且卓傲不群的年轻人。他们中的很多人具有移民背景,从小事着手,不惧失败、聚焦产品,最后改变世界。英国工业革命的推动者和深圳高科技产业的创造者,也都具有类似特质。

 

教育(从小学、中学到大学),尤其是本科阶段的工程教育,怎样才能更好地培育优秀的创新者(我们称之为“双创人才”)?这不只是钱学森之问和李约瑟之问的根本,也是理清硅谷、以色利和深圳发展的诀窍,以及一些城市复制硅谷模式失败的原因。


在采访了大量的企业,科技和教育界领袖之后,美国热销书Creating Innovators作者Tony Wagner总结了创新人才需具备的关键素质(也叫创新者素质)


• 好奇心:养成提问题,对问题抽丝剥茧、系统分析的好习惯(Curiosity:the habit of asking good questions and desire to understand more deeply);


• 团队合作能力:学会倾听他人意见,向不同背景和专业的人学习自己不懂的东西(Collaborators: which begins with listening to and learning from others who have perspectives and expertise that are very different from your own);


• 联系或集成思维能力:从多方面看问题并能构思突破性解决方案能力 (Associative or integrative thinking)。

 

作者尤其指出,创新者素质是可以培育、学习和引导的。无论什么人,在适当的环境和机会条件下,创新者素质都可以有非常大的提升和改变。很多研究也证实,后天的学习和努力比天分更重要。


很显然,我们目前的灌输加考试型教育满足不了创新人才培养的要求。相反,我们常常看到小孩四岁时会很好奇很喜欢问问题,而到了六岁半以后就往往停止问问题了——因为老师只喜欢正确答案而不是出格的问题。高中以后,好奇心就基本没了。教育把学生的好奇心给毁掉了。

 

哈佛大学商学院教授Amabile博士经过35年的研究得出了产生创新的三大要素:


• 专业知识(Expertise):创新的起点。关键是需要多少,什么时候需要,以及如何获取(Just-in-time learning)。


• 创新思维(Creative-thinking skills):也即前面提到的创新者素质。


• 驱动力(Motivation):知识固然重要,缺少创新思维更不行。 但更重要的是驱动力,尤其是内在驱动力。包括金钱、股票和奖励之类的外在驱动力能改变人的行为,但要跨越创新过程的万水千山和艰难险阻,没有内在驱动力万万不行。


图3:创新的三要素:专业知识(比如 STEM ),创新思维和内在驱动力, 而实现创新的路径是从Play (玩乐)到Passion(激情),再到Purpose(使命)。父母、老师和导师在这个过程中的帮助至关重要。

 

内在驱动力是如何产生的?我们又应该如何培育与引导呢?

 

加州大学伯克利分校心理学教授Alison Gopnik经过多年的研究认识到,人的创造力其实与生俱来。幼儿好奇、好动和富于想象即是明证。而玩乐(Play)是小孩学习和掌握创新技能、认识和了解世界的最佳手段。亚马逊创始人Jeff Bezos,谷歌创始人Larry Page和Sergey Brin等人的共同之处就是他们都经历过蒙氏教育(Montessori School)。有时,“恶作剧”式的玩乐也是学习的过程,却往往不被学校所接受并认可。玩乐不只是人的本性,也是内在驱动力的表现。玩乐产生激情。而激情又促使人去进一步探索、学习新的东西,理解和掌握更难的东西,哪怕要用过万小时的时间。

 

即便如此,纯粹的激情仍不足够。创新需要超常的毅力与耐力。只有通过一波又一波的激情,不断探索和深化了解,直至对所从事之事产生使命感(Purpose)并相信它能改变世界。就如Steve Jobs那样, “put a ding in the universe”, 或者如Jeff Bezos 一样, “make history”。有了使命感,才敢于冒险,不惧失败,百折不挠去达成目标。

 

创新者的成长路径就是通过玩乐,去实验、探索、认识和理解事物并产生激情,再深度探索,从激情到新的激情,最后产生使命感。

 

从玩乐到产生激情再到拥有使命感的过程中,创新者学会了重要知识(expertise),掌握了创新者思维(creative thinking),直至产生内在驱动力 (motivation)。他们学会如何不惧失败和风险,正如IDEO所提倡的“Fail early and fail often”。成百上千次的迭代就是从失败中总结经验、不断加深认识和了解的过程。创新者在成长的过程中,不是独立作战,而是从父母,老师和导师处获得支持与鼓励。而正是父母、老师和导师不寻常的支持 (Acted differently),使得年轻的创新者们具有不寻常的思维(Thinking differently).

 

3.  改进传统课程体系——MIT和斯坦福的两个故事



应该如何定位工科教育与创新人才的关系?我们常说,“工程师必须具备分析问题和解决问题的能力”。这话是不错,但是“问题”从哪儿来?

 

传统的教育中,问题主要来源于老师或书本,且多年不变。图4(a) 以电机专业为例,展示了该专业传统的四年课程体系,这一体系过去50年基本没变。学生从数理课程开始,到专业基础课,再到专业课、最后到毕业设计课程。毕业设计之目的是要把之前的知识融合起来去解决一个老师指定的问题。毕业设计课题大部情况下都是之前用过的。一些专业课程可能也附带了一些实验或者项目(project),但大部分都是验证性质为主。

 

图4 (a):传统美国工科课程体系,每学期大约5门课,40门课程毕业。

 

很显然,工程教育在这里被定位为应用科学范畴。欧林工学院创校校长Rick Miller教授认为,工程师应该是能够 “Envisioning what has never been and doing whatever it takes to make it happen!”(想前人不敢想,且能排除万难去实现之)。工程教育应该从视野培养开始,树立远大目标。为此,学生必须学会用设计思维去提问题、发现问题和定义问题,再用数理、科学和工程技术去探索和迭代解决问题的方案,同时了解人文、商业技能和伦理,从而去推动方案的商业化,如图4(b) 所示。


图4(b): 科技创新三要素:需求、技术与商业模式

 

在此过程中,学生必须学会团队合作,掌握跨学科思维,具有创业者精神和国际视野。从学徒制演变过来的项目制教学在医科和设计领域已不陌生,但在工科领域的应用仍处于萌芽阶段。与传统教学方法相比,这一教学方式对于培养学生动手能力、团队合作能力、多学科融合能力、观察和定义问题能力等方面优势明显且潜力巨大。有过项目制学习经验的学生无论是在初创公司还是其他环境都比同龄人表现卓越。按欧林学生的说法,他们毕业时“已有三到四年的工作经验”。

 

MIT机械系经过多年的努力,终于在其本科的培养方案里增加和完善了两门项目制设计课程和一门capstone课程。其中一门课程是玩具设计。这类课程的特点是以学生为中心,传统的被动式传授模式被主动的启发式学习所取代,线上线下相结合,通过团队合作去完成客户调研、产品定义和样机制作的全过程。头脑风暴式的项目计划、讨论、总结和汇报贯穿其中(项目管理知识)。学生同时还学习和了解预算与成本控制(商业技能)

 

斯坦福机械系设计组(Design Division)与David Kelley一道建立了斯坦福著名的d. school, 为不同学院的同学提供了一个以项目制学习为主、融合企业资源的交叉学习平台。 该系教授Ed Carryer为学生开设了一门本科机电一体化项目课程和四门同样题目的研究生课程。这些课程最大的的特点就是为学生赋能,很多包括苹果、特斯拉等著名科技公司的工程师和项目主管都曾是这门课的学生。

    

 说到为什么要开设这类课程,Ed Carryer满怀深情地说道:“我毕业于传统的教育模式,我学会了解决老师给我的问题,比如把课堂里学到的知识应用到各类考试中去。但在实际生活中,我没信心从零开始设计一个新的东西。在互联网时代的今天、学术知识本身的作用并不大。如何把知识应用到新的环境或者新的问题中去才是关键。通过这些动手为主的项目课程让学生掌握如何融合多学科知识去解决一个又一个有挑战的新问题,并建立自信。使得他们能毫无畏惧的面临各种新的挑战。这就叫给学生赋能。”


图5:(a) 与Ed Carryer教授合影 (b) 与机电一体化项目制课程学生及他们的作品合影(c)IDEO合伙人David Webster与他的创客空间。

 

我们去了Ed Carryer教授的教室兼实验室,看了学生的课程实验,听学生们介绍这门课程对他们的影响和改变, 从学生角度直接认证了Carryer教授所言。能进斯坦福的学生成绩都很不错,但大部分也没有太多的动手经验。这门课极大提升了他们对工程的兴趣和自信,他们学会了如何应用知识去解决新的问题,甚至定义自己的问题。 

 

4.  完全采用项目制教学的困难和挑战



在此我们不禁要问,既然项目制教学有如此多优点,为什么我们不更多地在培养方案中引入项目制课程,甚者完全采用项目制教学?

 

理想很完美,现实很骨感。

 

最大的困难与挑战包括:

 

机制约束:首先,研究型大学的定位主要以学术影响、学科与大学排名、科研经费等KPI 为主。相比之下,大学更愿意设立以研究为核心的跨学科组织机构如各类研究中心,而非以教学为核心的类似组织。斯坦福d. school, Berkeley Jacobs Institute, MIT Media Lab等只是极少数案例。其次,大学对老师的考评主要以论文发表、项目经费、获奖和获得包括杰青、千人、院士等帽子为主。虽然有时也强调教学的重要性,但往往一笔带过。即使在斯坦福这样的名校,教授也只能以世界一流的研究加好的教学,而不是世界一流的教学加好的研究获得终身教职(tenure)。

 

在斯坦福大学机械系教授的网站里其实还查不到Ed Carryer教授的介绍、 因为他只是合同制教授。尽管他已在斯坦福工作30年,他的课程也被产业界公认为对硅谷的影响比斯坦福大部分教授都大(有个笑话是说如果Carryer教授想去火星。只要他在网上呼叫一声,他的学生就会过来,六个月之后他就到火星了)。

 

第三,开设一门项目制课程要比一门传统课程多几倍的资源与时间。据MIT机械系原系主任陈刚教授介绍,机械系的Capstone课程耗去了该系几乎一半的本科生教学预算,而欧林每年生均成本超过10万美金。以之相较、港科大包括科研支出也才4万美金。而且,开设一门项目制课程需要一个跨学科的教授团队通力合作、多次迭代才能完成。研究型大学缺少机制保障而教学型大学又缺少资源来推动项目制教学——事实上,很多教学型大学实际也是奔着研究型大学而去的。

 

• 师资约束:有项目制学习经验的教师资源极为稀缺,只能从传统教育模式出身的老师中选人,但挑战极大。首先,教师必须对本专业课程的教学非常熟悉,同时也要有与其它专业和企业打交道的经历(至少是愿意并且能快速学习)。其次、需要有一定的动手能力(至少愿意与学生一道动手)。再之,需要有情怀、有牺牲精神、有毅力和耐力去面对项目制教学的各种挑战(尤其在新的评估体系尚未建立起来或者不完善的情况下)。

 

• 学生约束:经历过高考的学生需要很大的努力才能适应项目制学习。从被动接受到主动学习、从单科学习到交叉融合式学习、从死背硬记到活学活用以及项目全过程训练,学生的思维模式、价值观和世界观都要经历很大的改变。不是每个学生都适合项目制学习(还需要基础教育和高考的相应改革)。如何选出适合项目制学习的学生至关重要。

 

再来看看图 6(a) 的培养方案。30年前我在卡耐基梅隆(CMU)读大学时每学期上5门课,4年共40门课程毕业。从1990年开始,CMU对之前毕业的学生做了个跟踪调研并惊奇的发现:课上得越多的学生,之后的成就越差!正如哈佛大学技术与创业中心教授Paul Bottino所言,“The value of explicit information is rapidly dropping to zero. The real added value is what you can do with what you know. It is really in the doing—in probing of the universe, the pursuit of query—that the real learning takes place”(传统的灌输式的教与机械记忆式的学所掌握的知识已经没有太多的价值了。真正有价值的是你如何利用你所掌握的知识去做有价值的事情)

 

之后,美国一些著名院校把课程数目从每学期5门减到4门,也即32门课程甚至30门课程就可毕业。在此约束条件下,每增加一门项目制课程就得去掉一门其它课程。解决了旧的矛盾又产生了新的矛盾,就像Rick Miller教授所说,这里按下去那里又冒了出来。


(a)


电子信息专业

学校\指标

课程数

实践课程数

总学分

清华

78

11

170

上海交大

61+X

15

223

浙大

61

21

169

华科

46+X

6

160

哈工大

78

10

166

西南交通

71

14

184

(b)

图6:(a)某内地高校第一学期的课程表。课程数远超4门、学生很少有独立思考、主动学习时间。(b)几所知名大学电子信息专业课程数目统计,远超32门课程。真正的项目制课程教学在此环境下是很难开展的,不管学生多么优秀。

 

图6 (b)是内地几所大学电子信息专业课程数目统计。每学期8到10门课程导致每门课能分配到的时间非常有限。课堂上老师只能讲讲目录(学生反馈)、灌输一些名词;实验大多是简单的操作;考试相互对付——老师以完成工作量、学生以不挂课为目的;所学知识没能等到毕业就已还给老师或是过时了。用专业细分化、基础形式化、实践虚拟化和知识碎片化的“四化”来总结这个现象一点也不为过。一位在斯坦福读博的内地某著名高校毕业生告诉我,他们同学里也就极少部分知道学基础课作用在哪里。如果我们能把目前的课程数目减少三分之一甚至更多,学生的创新能力也相应会有很大的提升。把艺术、人文与科学和工程融合是最好的减少课程数目的方法。[12]欧林在这方面有很多成功的经验可借鉴。

 

5.  欧林工学院的教改模式



2002年才正式招生的欧林工学院今年将迎来其第14届毕业生。每年招收80多个学生(接近50%为女生),到今年6月份,也就1100左右校友(年龄最大的35岁左右),毕业率达93%(美国平均只有50%)。其中,37%的毕业生(5年内接近50%)会读研究生,76%在理工科领域,24%非理工科领域(体现学生广泛的兴趣和很强的适应性)。前五名研究生学校分别是MIT,斯坦福,哈佛,CMU和加州大学伯克利分校。就业的学生平均薪酬是83,345美元(高于MIT)。就业公司包括谷歌、苹果、Facebook、Amazon等著名公司。超过80%的学生感觉非常喜欢他们的工作。超过25%毕业生两年后参与创业活动(比例甚至超过斯坦福)。 学生给学校捐款比例全美最高(学生认可学校为他们创造的价值)


                    (a)                            (b)

(c)                           (d)

图7:欧林课程的几个特点 (a)第一天就通过项目接触工程 (b)以人为本的设计课程(c)跨学科融合课程(d)辛苦但快乐的学生群体

 

我们专门去了MIT某实验室,了解几位在读欧林学生的表现。同实验室的同学告诉我,欧林学生动手和研究能力非常突出(MIT的研究生来自全球各国极优秀的毕业生)。我们也与多批欧林学生多次座谈和交流,对他们的沟通能力、团队合作能力、以及他们表现出的对学校和专业的喜爱印象深刻,很少见到一群这么优秀、有思想且对未来充满激情的优秀学子。

 

为推动新工科教育改革(New Engineering Education Transformation NEET), MIT委托高等教育咨询专家Ruth Graham博士发表了《全球一流工程教育发展现状》The global state of the art in engineering education的咨询报告。来自全球的工程教育权威专家一致公认,欧林是全球工程教育的领袖(图8),排在了MIT,斯坦福等百年名校前面。


 (a)                                                     (b)

图8:(a) 受MIT委托、由高等工程教育咨询专家Ruth Graham发表的咨询报告。(b) 来自全球的工程教育专家一致公认欧林是全球工程教育领袖,超越了MIT、斯坦福等名校。

 

从2000年起,该校已经接待来自全球50多个国家,800多家大学的2500多次访问,Miller教授也获得了美国工程院最高的工程教育奖Gordon Prize。一所创立才20年,每年才80多位学生,没有研究生的学校(在国内只能算二本学校)是如何取得如此了不起的成就的?

 

网上可以找到很多的欧林的报道。 但我更想从前面三个方面来论述欧林教改成功秘诀。

 

机制创新:由美国企业家Olin创办的欧林基金会从1945年起资助了美国58所大学的78个基建项目。后来基金会发现,许多大学在大楼修好后,之前申请计划所说的教育改革项目基本没有实现(硬件容易而软件难)

 

经过调研,基金会发现全面深刻的工程教育改革确实很难在已有大学的工学院里甚至是没有工学院的大学里进行。基金会最后决定顷其所有创办一所小规模的工学院,作为工程教育改革的实验室,为工程教育改革闯出一条路来——这很有当年邓小平创办深圳特区,探索市场经济的改革特点。

 

1997年,学校完成注册。1999年,对传统工程教育颇感无奈的Iowa大学工学院院长Rick Miller担任创校校长。随后,一批来自名校、理念相同的教授,以及对传统工程教育不满的企业高管相继加盟成为创校团队成员。经过大半年的走访调研和深刻讨论,欧林的创业者们重新定义了工程师,“Envisioning what has never been, and doing whatever it takes to make it happen” (想前人不敢想、且能排除万难去实现之)

 

为此,一个工程师必须具备五种思维:

 (1) Collaborative mindset(团队合作思维)

 (2) Entrepreneurial mindset(创业者思维)

 (3) Interdisciplinary mindset(跨学科思维);

 (4) Global mindset(全球思维);

 (5) Ethical mindset(伦理道德思维)

 

为实现此目标,学校必须考虑三个问题:Whom we teach (什么样的学生)? What we teach(教什么)? How we teach(如何教)?

 

利用设计思维方法,学校于2001年,招募了30位高中毕业生作为学生合伙人 (Student Partner),用一年的时间去检验新的课程体系和学习方法。经过不断的迭代,最后初步形成了欧林独特的教育模式(The Olin Way)

 

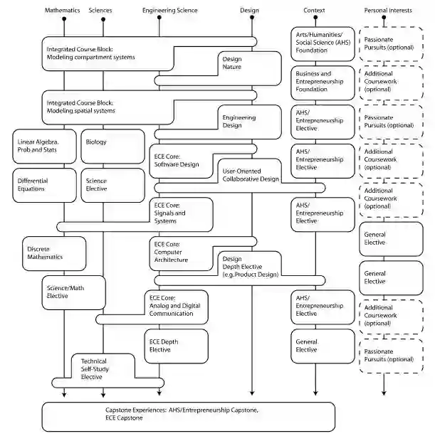
• Olin 课程体系包含四个方面:

1)  数学与科学课程(Math and Science courses)

2)  工程核心课程(Engineering Core)

3)  专业课程(Major-specific courses)

4)  艺术、人文、社科与创业课程(Arts, Humanities, Social Sciences and Entrepreneurship, HAS)


每学期4门课,最低120学分毕业。考虑到学生毕业后在团队项目里的定位,学生可选择常见的电机与计算机工程(Electricaland Computer Engineering, ECE),机械工程(Mechanical Engineering, ME),或者工程+某个专注领域 (concentration) , 比如工程+生物工程,工程+机器人,工程+计算,工程+设计,工程+创业等。学生甚至可以根据自己的兴趣在老师的指导下设计自己的专业,比如工程+物理,工程+音乐等,只要能满足一定的宽度、深度和连贯性要求即可。


• 欧林的课程理念是从人到人(starts with people and ends with people)。就是要先学会理解人的需求,价值观和痛点(机会),以及工程的社会作用。学会构思能改变人类的工程创新,并且让其服务于人类。传统工科教育面窄,学生只会回答问题而不会找问题,更不会把问题解决方案从实验室走出来,进入现实世界——欧林的课程体系克服了这些问题。


• 欧林的课程特点是:

首先,学生入校第一天就接触到工程问题——而不是要等修完一年或更长的数理课程后。这些工程课程通常都是以现实世界的问题为主题,以动手设计和制作为主、老师启发引导为辅的形式展开。


课程强调理论知识的综合与应用。从第一年起,学生就接受人文、艺术、社科与创业精神的训练,并且学会如何把这些知识应用到所有的工程课程中去。通过这些课程,学生学会沟通与交流技能、把课堂知识与课外应用相结合。最后一年,学生用一半的时间完成毕业设计,设计课题直接面向产业或者市场需求。很多知名企业会与学校师生共同定义开放式设计课题,并且负责五万美金的课题费用以及学生课题的指导工作。这类实战让学生学到了传统教育学不到的职业技能。选择创业的学生也可以通过市场调研自定课题。


每一门课程都会从十个维度去评估其有效性:

1)  动手能力(Hands-on skills)

2)  设计与创造能力(Design  and Creativity)

3)  场景式学习(Content learning)

4)  批判思维(Critical thinking)

5)  与实际相结合能力 (Real-world context)

6)  学科融合(Disciplinary integration)

7)  沟通能力 (Communication skills)

8)  团队合作能力(Teaming and collaboration)

9)  内在驱动力 (Intrinsic motivation)

10) 自主学习能力(Self-directed learning)


其次,课程特点之二是以学生为中心,学生也是欧林教改实验的联合创始人。学生参与课程设计、课程辅导、新生招收和学校组织的各类活动。很多学生自定专业、自己选择课外活动以及追随自己的职业兴趣(Passionate pursuit)


 (a)                              (b)                              (c)

图9:(a)与一组欧林学生沟通交流,听他们眉飞色舞的介绍个人兴趣以及参与的项目(b) 学生在QEA课程通过到立小车来学习控制原理场景 (c)师生课堂讨论一景。

 

• 第三个课程特点是多学科融合以及团队合作精神培育。很多课程通过项目载体把多学科知识巧妙融合起来,再通过动手实验、启发式学习、翻转课堂、失败分析等方法让学生学会如何融合与应用多学科知识。一年级第二学期和二年级第一学期,学生必修的两门课程Quantitative Engineering Analysis (QEA,相当于4门课) 就是一个极好的例子。


QEA 1的第一个模块(Module),学生需要设计一艘满足某些要求的船,并使之能浮起来。老师并没有告诉学生们如何做。经过短暂的困惑后,学生决定动手试,自己查资料与专利,东西做出来后开始做实验,但基本都失败了。老师这才启发学生需要建立一个模型,并且用Matlab仿真软件去分析和优化设计。为此,学生需要学习力学去建立数学模型,再用多元微积分去分析船的性能,用线性代数和Matlab仿真软件去优化设计参数。优化后,大部分小组的设计都能浮起来,但仍有部分达不到要求。老师随后把大家聚在一起,分析为什么达不到要求以及如何去改进。这个模块把部分力学知识、多元微积分知识、线性代数知识和仿真软件的使用融合起来,再加以机械设计与制作实践,让学生从失败中学习。学生的团队合作能力和表达沟通能力都得到很好锻炼。在经历多次失败后成功,他们可以获得很大的成就感。


第二个模块是设计与开发一个人脸识别软件。这个模块需要融合线性代数里的本征函数(eigenfunction),线性回归(linear regression),主成分分析(principal component analysis,PCA) 等知识以及编程技巧。


第三个模块是设计一款巡线机器人。学生需要融合和应用微积分的参数曲线表达、梯度算法、动力学和坐标变换等知识,来制作并调试成功一个巡线机器人。


QEA II包括一个婴儿保温器、一个可穿戴设备,一个平衡车和一个自选题目。每个模块需要学习的知识见图10. 通过QEA课程的7个模块,学生掌握了多元微积分、线性代数、微分方程、工程数学、力学、反馈控制等几门数理与工程基础课程等融合与应用。并在此过程中学会了很多职业技能。


图11是一门融合材料与化学等的项目课程介绍。图12 展示了课程交叉融合的结构图。早期以数学、科学与核心工程课程的融合以及设计课程与工程和AHS课程的融合为主。后面通过毕业设计课程把所有前面所学与企业和市场需求融合起来,学生学会实战经验。

 

图10:Quantitative Engineering Analysis(QEA)通过7个模块,把多门学科知识的学习与职业技能培养融合起来。



图11:一门把材料科学与固体化学融合的项目制课程。


图12:欧林的课程体系框架。早期把数学与科学以及工程融合起来,设计与工程以及HAS课程融合起来。Capstone(SCOPE)课程把前面所学与企业需求以及市场需求融合起来。

 

•  此外,第四个课程特点则是设计课程(从人到人或者是以人为本的设计课程):专注设计思维训练与工程实现相结合的设计课程最少有5门,占到课程总数的20%或者更多(毕业设计课程相当于4门课程)。课外活动课程比如各类比赛也包含设计思维训练。第一学期的Design Nature(设计导论),第二学年的Principles of Engineering, User-Oriented Collaborative Design, 第三学年的Design Depth,以及第四学年的毕业设计SCOPE。

    

第一学期的Design Nature由两个设计模块组成。第一个模块训练学生观察能力,以hopper(跳跃动物)为主题,让学生去自然界观察并选定一款自己喜欢能跳的动物,研究并理解其机理,随后设计并制作出原型。整个时间大约一个月。第二个项目两个月左右,为小学四年级学生(10岁左右)设计一款玩具。学生团队要去合作小学观察小学生活动、并进行客户访谈。随后分析用户需求,提出多种解决方案,并根据客户反馈再优化方案,最后做出一款产品原型并让潜在客户来评估。见图13。


Design Nature Project 1

  Design Nature Project 2

图13:第一学期的Design Nature课程由一个培养学生的观察能力的模块和一个训练解决用户需求的模块组成。


Principles of Engineering 

User-Oriented Collaborative Design

图14:另外两门设计课程,Principles of Engineering和User-Oriented Collaborative Design的部分图片


• 最后一个课程特点是领导力培养。学生通过一系列的团队项目锻炼,充分掌握了团队合作能力——即无论是作为一个团队队员还是负责人,如何沟通、共事,如何化解矛盾与冲突,如何倾听、表达不同意见等。学生还可参加学生主导、学校支持(资金与场地)的各类兴趣俱乐部。此外,学生还可参加老师根据自己兴趣组织的小组活动,比如音乐、烹饪等。学校也支持学生自己定义的课外兴趣活动。

 

概括起来,欧林学生在四年的学习过程中,将要学习:


• 25-35门从设计到制作的多学科融合课程;

• 每学期都要展示项目成果;

• 由企业联合出题并负责5万美金的毕业设计课程费用;

• 丰富的课外活动内容;

• 企业实习计划(98% 学生一次,89%学生两次以上)。


图15:机械工程专业某4年级学生上的课程

 

6.  欧林的学生选拔和教师考评



如前所述,在实施项目制教学时需要面临教师考评与学生选拔的挑战,欧林工学院有其独特的学生选拔和教师考评机制。


学生选拔



在确定了办学理念和课程体系框架后,欧林于2001年招聘了30名学生伙伴来参与课程开发。如何让本来可以去MIT或哈佛大学的优秀学生放弃那些机会来加入一所还不存在、没有名气的小学校的教改实验?欧林的创业者们费劲心思制作了一些能打动人心的宣传资料(图16),告诉那些学生比去MIT或哈佛更牛逼的事就是拒绝它们。


图16:为了吸引第一批学生参加欧林独特的课程测试,欧林创始团队制造了很多能打动人的宣传页。

 

很多申请欧林的学生都有过FIRST机器人比赛(或其它赛事)的经历。学校从一千多优秀申请者里,挑选300人分三批参加学校设置的候选人周末(Candidates’ weekend)。学校老师、毕业生和其它志愿者会与候选人一道,组成一个个团队,用两天时间参加多种活动,通过这些活动了解学生如何与人相处,如何团队合作,以及他们的个人志向、价值观等。最终,学校会录取九十多位同学。


老师考评



没有院系,没有终身教职,没有研究生/博士学位授予权的欧林又是如何招聘到优秀的教师并且能留住他们的呢?欧林考评标准如何定?


2012年,学校成立了一个委员会,制定符合学校定位的教师评估机制。委员会采用了User-Oriented Collaborative Design 的方法,收集大量信息资料,采访每一位老师、校长、校董等相关人员, 举行各种研讨会、听证会,倾听相关人员的意见,用两年时间完成了欧林独特的教师考评标准和方法(见图17)。新的考评体系激发了老师创新教学的热情,为培养未来的创新者坚定了体系保障。


图17:欧林教师考评委员会用两年时间,用设计思维方法,与各相关人员通过大量的调研与研讨会,设置了高度认可的教师考评标准和方法。

 

7.   欧林经验启示和我们的挑战



总结起来,欧林的经验有几个重要方面值得我们学习,我们学习过程中也将面临一些挑战:


• 体系建设:

从零开始开建立一套全新的体系,摆脱旧体制的约束——从老师的招聘与考评、课程体系的的打造,授课方式,到学生的挑选与学习方式等等。诚然,在中国现有环境下迈出这一步非常艰难。但如果有机会创办一所新大学,欧林是一个不可回避的重要参考模式。 传统大学也可以在现有体系旁边建立一个实验学院来试点欧林或项目制教学模式,总结经验后逐步向校本部推广——这样即使在实验过程中犯些错误,影响也非常有限。


广东工业大学与松山湖机器人产业基地建立的粤港机器人学院(每年80个左右学生)、南方科技大学新设立的系统设计与智能制造学院 (每年50个左右学生)、香港科技大学新设立的系统综合与设计学科部(每年30 个左右学生)、湖南大学与长沙机器人研究院成立的湖大机器人学院(每年50个左右学生)、宁波工程学院与宁波智能技术研究院设立的机器人学院(每年100个左右学生)、常州大学在原华罗庚学院基础上设立的机器人学院就是这样的例子。从广工、湖大的经验看,这些学院要做好,需要在机制(编制、人员、考评等)、场地与经费方面得到保障。现有体系的老师愿意参与教改实验的,需全职调入新学院,接受新的考评机制,并且愿意从零开始学习新的教学方式。此外,有一个理解项目制教学、有热情、好学和有极大牺牲精神的领头人,且愿意化五到十年时间来迭代实验学院的发展也至关重要。


• 经费与规模:

项目制教学无论是在师生比例、教学经费、场地、设施等方面的要求都是挺高的。欧林每年的生均成本超过10万美金(师生比例1:8.5),而港科大4万美金(师生比例 1:20)是否没有超高的经费投入就难以推行项目制教学?也不完全是。一定的经费保障是必要的,但也可以采用很多形式来提升效率,比如利用网上资源(网上课程、案例、互动等),因地制宜、就地取材自制教学设施等等。河南科技大学仲志丹老师在控制原理教学过程中就自制了简易实验设备,效果不错。港科大机器人研究所学生与粤港机器人学院学生一道研制了几样轻便可携带的机电一体化教学设备,其口号是“把实验室装到书包里,任何时候任何地点都可开展动手实验学习”。

 

此外,如何调动周边企业的积极性(企业也急需大量的创新人才),让企业提供实习课题与经费,让企业导师参与课题指导、课程开发甚至教学也是需要考量的问题。欧林每年招生规模80人左右,也没计划扩大招生(学校定位是教改实验室,规模大了就很难大胆探索与实验了)我曾在Hong Kong X 基金会的一个报告中估算了一下,仅大湾区就需要两万多科技创始人级别的人才。如何扩大欧林的规模效应,是一个值得深思的问题。


目前,我们联合港科大,港科大广州校区,南科大、广东工大一道探索科创人才培养,希望能突破规模限制,也希望更多的大湾区高校加入我们的联盟。

 

• 教学理念与实践:

仍处于不断探索和完善过程中的欧林,其教学理念与实践无疑是革命性的或者说是颠覆性的,并具有普适性。该校的师生也非常乐意分享他们的经验。除了每年超负荷接待大量的来访外,学校还组织暑期培训(Summer Institute)。今年我带头组织了一个大湾区学习组,天津大学顾佩华教授也组织了天大新工科组参加培训。


即使如此,我们对欧林的了解还是不足。要让欧林模式全面在中国落地有很大难度,只有在自己探索的基础上才能真正的学习、了解和掌握项目制教学的精华每年松山湖机器人基地都会组织两次以上的新工科教育研讨会和多次的小规模课程改革讨论班。多个学校的实验学院一道实践、讨论、总结、再实践。不断迭代、快速从错误中学习和进步。


8.  创新人才培养的颠覆性创新



科技成果转化(Technology transfer)是一个地区打造创新经济首先要解决的核心问题。而解决这一核心问题的关键是创新人才培养。欧林工学院创业者们在研究了传统工程教育的弊端后,以前所未有之勇气与决心,在欧林基金会的大力支持下,走出了一条新的创新人才培养之路。从创新人才的重新定位,到培育创新人才成长的课程体系,再到课程内容的设置、教学模式的改革、学生的挑选以及教师的考评等等,欧林重建了一个创新人才成长与培养的生态环境。虽然欧林办学时间不长,规模不大,但它所显示出的效果是惊人的,同时对我们的启示作用也是巨大的。


用哈佛大学商学院教授Christensen的话说:这是创新人才培养领域的一场颠覆性创新(Disruptive Innovation)。作者根据自己对一些熟悉高校的理解,把他们在创新人才培养领域的位置用图18标示出来。创新人才培养应该是大学(不管是双一流大学还是普通高校)最核心的任务。而创新人才培养的拐点,也即我们常说的颠覆式创新模式已经出现。


解决了创新人才培养这一核心问题,我们还需要造另一半桥——产业孵化和加速平台,来链接创业人才与产业。


经过二十年的创业与孵化实践,我们积累了一套创业孵化经验,并于四年前建立了松山湖机器人产业基地来实践我们的理念。五十多家公司在基地生根、发芽并快速成长起来,而基地的孵化生态也伴随着这些企业的发展,不断迭代和完善起来(我们的创业成活率远高于其它地方)。后面我们还会另文介绍松山湖机器人产业基地的经验体会,图19展示了这样一个完整的从创新人才培养到产业转化的全过程,连接人才与产业孵化的共同支柱就是基于问题的快速迭代。左边我们称之为项目制教学,右边称之为精益创业(Lean startup)


图18:左边的曲线代表传统的教育模式给学生创造的价值。处于顶峰的MIT,斯坦福和伯克利等名校也在探索如何去突破传统曲线的极限。右边的曲线是欧林代表的新工科教育,高等教育六十年后一个颠覆式的创新出现了!


图19:一座大桥连接大学/研究所与产业。大桥左半部是基于项目制学习的创新人才培养,右半部是基于精益创业的孵化平台。精益创业的基本理念就是以最有效的方式快速迭代。与项目制教学的原理一脉相承。

 

 参考文献:

[1] A Whole New Engineer, D Goldberg and M. Somerville, ThreeJoy Associates, Inc.2014.

[2] “TheOlin curriculum, Thinking towards the future”, M. Somerville, et al, IEEE Transon Education, pp. 198-205, 2005.

[3]Creating Innovators, the Making of Young People Who Will Change the World, Tony Wagner, 2012, Harvard University.

[4]Mindset, Changing the way you think to fulfil your potential, Dr Carol S.Dweck, Random House, 2006.

[5] GRIT, The POWER of PASSION and PERSEVERANCE, Angela Duckworth, SCRIBNER, 2016.

[6] TheArt of Innovation, Tom Kelley, Profile Books, 2016.

[7]“Rethinking faculty development and assessment at Olin College”, R.Christensen, et al, 2016.

[8] “My education at Olin College”, R. Schutzengel, Physics Today, 2014.

[9] “The current and future role of technology and innovation centres in the UK”, a report by Dr Hermann Hauser for Lord Mandelson, Secretary of State Department for Business Innovation & Skills, 2009.

[10] The global state of the art in engineering education, New Engineering Education Transformation, Dr Ruth Graham, MIT 2018.

[11]“Remaking Engineering Education for the Innovation Economy”, Dr Richard Miller, Presentation at HKUST IAS Distinguished Lecture Series, Dec. 12, 2018.

[12]The integration of the humanities and arts with sciences, engineering and medicine in higher education. Consensus study report, the National Academies of Sciences, Engineering and Medicine.

 

制版编辑 | 皮皮鱼


更多精彩文章:


李泽湘:核心技术卡脖子,需要打通产学研的教育改革


副教授被国际芯片行业老大“惦记”,本土核心技术人才难留住?




点击“阅读原文”,与知识分子一起悦读2019。

登录查看更多
0

相关内容

李泽湘教授,卡耐基梅隆大学电机工程与经济学双学士学位(优秀毕业生),加利福尼亚大学伯克利分校数学硕士学位,电子工程和计算机博士学位。回国前曾在麻省理工大学人工智能实验室任研究员,在纽约大学机器人实验室任助理教授。李教授现在为香港科技大学电子与计算机工程学系教授及自动化技术中心主任。他与学生共同创办了固高科技(Googol Tech)、大疆创新(DJI)、李群自动化(QKM Tech)和逸动科技(ePropulsion)等机器人公司。
【哈佛《CS50 Python人工智能入门》课程 (2020)】
专知会员服务
116+阅读 · 2020年4月12日
电力人工智能发展报告,33页ppt
专知会员服务
135+阅读 · 2019年12月25日
2019中国硬科技发展白皮书 193页
专知会员服务
86+阅读 · 2019年12月13日
2019年人工智能行业现状与发展趋势报告,52页ppt
专知会员服务
124+阅读 · 2019年10月10日
重磅发布|清华大学创新领军工程博士长三角项目今年正式启动
清华大学研究生教育
7+阅读 · 2019年9月2日
学界丨面向未来培养人工智能人才 天津大学人工智能学院成立
国内高校人工智能教育现状如何?
大数据技术
9+阅读 · 2018年4月24日
Arxiv
10+阅读 · 2018年2月9日
VIP会员
最新内容
人工智能在战场行动中的演进及伊朗案例
专知会员服务
7+阅读 · 4月18日
美AI公司Anthropic推出网络安全模型“Mythos”
专知会员服务
4+阅读 · 4月18日
【博士论文】面向城市环境的可解释计算机视觉
大语言模型的自改进机制:技术综述与未来展望
《第四代军事特种作战部队选拔与评估》
专知会员服务
3+阅读 · 4月18日
Top
微信扫码咨询专知VIP会员