【自动化】PLC和DCS之间的抉择

2018 年 5 月 8 日 产业智能官

PLC和DCS

PLC

1、从开关量控制发展到顺序控制、运送处理,是从下往上的连续PID控制等多功能,PID在中断站中。

2、可用一台PC机为主站,多台同型PLC为从站。

3、也可一台PLC为主站,多台同型PLC为从站,构成plc网络。这比用PC机作主站方便之处是:有用户编程时,不必知道通信协议,只要按说明书格式写就行。

4、PLC网格既作为独立DCS,也可作为DCS的子系统。

5、PLC主要用于工业过程中的顺序控制,新型PLC也兼有闭环控制功能。

DCS

1、分散式控制系统DCS集4C(Communication,Computer,Control,CRT)技术于一身的监控技术。

2、从上到下的树状拓扑大系统,其中通信是关键。

3、PID在中断站中,中断站联接计算机与现场仪器仪表与控制装置是树状拓扑和并行连续的链路结构,也有大量电缆从中断站并行到现场仪器仪表。

4、模拟信号,A/D---D/A、带微处理器的混合。

5、一台仪表一对线接到I/O,由控制站挂到局域网LAN

6、DCS是控制(工程师站)、操作(操作员站)、现场仪表(现场测控站)的3级结构。用于大规模的连续过程控制,如石化等。

如何抉择PLC和DCS系统

在可编程逻辑控制器(PLC)和分散式控制系统(DCS)之间如何抉择,要具体情况具体分析,因为应用场合不同,对控制系统的要求也各不相同。

控制系统平台,对自动化系统满足优化生产、维持可用性和获取数据等需求的方式,会有一定的影响。在选择控制系统方面缺乏远见,也可能会影响未来的扩展、流程优化、用户满意度和公司利润。

除了一些基本准则之外(比如如何控制过程),设计团队还必须考虑安装、可扩展性、维护、保养等方面的各种因素。

目前,虽然对小设备来讲,PLC系统可能是最划算的,但DCS系统则提供了更具经济性的可扩展能力,更可能获得较高的初始投资回报。

PLC是一种工业计算机,用于控制生产制造过程,如机器人、高速包装、装瓶和运动控制等。在过去20年里,PLC增添了更多的功能,为小型工厂和装置创造了更多的效益。PLC通常是单机系统运行,但也可以与其它系统集成,经由通信来实现彼此之间的连接。由于每个PLC都有自己的数据库,因此集成需要控制器之间某种程度的映射。这使PLC特别适用于那些对扩展没有太大需求的小型应用程序。

DCS系统则将控制器分散在自动化系统中,并提供通用的接口、先进的控制、系统级数据库以及易于共享的信息。传统上,DCS主要应用于过程工艺和比较大的工厂,在整个工厂的生命周期中,大型系统应用程序更容易维护。

PLC是由继电器控制原理发展起来的,它以存储执行逻辑运算、顺序控制、定时、计数和运算等操作的指令;并通过数字输入和输出操作,来控制各类机械或生产过程。用户编制的控制程序表达了生产过程的工艺要求,并事先存入plc的用户程序存储器中。运行时按存储程序的内容逐条执行,以完成工艺流程要求的操作。

PLC和DCS工程性分析比较

PLC的cpu内有指示程序步存储地址的程序计数器,在程序运行过程中,执行一步该计数器自动加1,程序从起始步(步序号为零)起依次执行到最终步(通常为end指令),然后再返回起始步循环运算。plc每完成一次循环操作所需的时间称为一个扫描周期。不同型号的plc,循环扫描周期在1微秒到几十微秒之间。程序计数器这样的循环操作,这是dcs所没有的。这也是使plc的冗余不如dcs的原因。

DCS是在运算放大器的基础上得以发展的。把所有的函数和过程变量之间的关系都做成功能块(有的DCS系统称为膨化块)。dcs和plc的表现的主要差别是在开关量的逻辑解算和模拟量的运算上,即使后来两者相互有些渗透,但是还是有区别。

80年代以后,PLC除逻辑运算外,控制回路用的算法功能已经大大加强,但plc用梯形图编程,模拟量的运算在编程时不太直观,编程比较麻烦。但在解算逻辑方面,表现出快速的优点,在微秒量级,解算1k逻辑程序不到1毫秒。它把所有的输入都当成开关量来处理,16位(也有32位的)为一个模拟量。

而DCS把所有输入都当成模拟量,1位就是开关量。解算一个逻辑是在几百微秒至几毫秒量级。对于plc解算一个pid运算在几十毫秒,这与dcs的运算时间不相上下。

在接地电阻方面,对PLC也许要求不高,但对DCS一定要在几欧姆以下(通常在4欧姆以下)。模拟量隔离也是非常重要的。

相同i/o点数的系统,用plc比用dcs,其成本要低一些(大约能省40%左右)。plc没有专用操作站,它用的软件和硬件都是通用的,所以维护成本比dcs要低很多。如果被控对象主要是设备连锁、回路相对很少,采用plc较为合适。

如果主要是模拟量控制、并且函数运算很多,最好采用dcs。dcs在控制器、i/o板、通讯网络等的冗余方面,一些高级运算、行业的特殊要求方面都要比plc好的多。plc由于采用通用监控软件,在设计企业的管理信息系统方面,要容易一些。

PLC和DCS系统一般分别适用于离散和过程生产制造。使用PLC系统的离散生产制造设施,一般由单独的生产装置组成,主要用于完成部件的组装,例如打标签、填充或研磨等。过程制造设施,通常使用自动化系统,以连续和批处理的方式按照配方而不是按件生产。大型连续加工设备,如炼油厂和化工厂,都使用DCS自动化系统。混合应用通常同时使用PLC系统和DCS系统。为某个应用选择控制器,需要考虑过程的规模、可扩展性和未来的更新计划、集成需求、功能、高可用性以及工厂设施整个生命周期的投资回报等等诸多因素。

影响如何抉择的相关要素

过程规模:需要多少输入/输出(I/O)点?小系统(<300个I/O点)可能预算较少,因此用PLC系统更适合。想要将DCS系统应用到较小的项目上,其实并不容易,相反,它在大工厂应用中更能发挥其功能。由于拥有全局数据库,DCS系统更易于管理和升级,任何变更都是全局性的。

升级计划:规模较小的工业过程可以适用PLC系统,但如果该过程需要扩展或升级,则需要增加更多的PLC硬件和数据库,并且需要进行单独维护。这是一个耗时、费力的过程,而且容易出现错误。DCS系统更容易升级,比如可以从中央集线器对用户受信进行管理,因此就更易于保养和维护(参见图1)。

图1:具有单一数据库的DCS系统结构,使用户可以从中央控制站维护和操作系统。本文图片来源:艾默生过程控制

集成需求:对于单机装置,PLC系统是理想选择。当工厂配置多个PLC系统时,就会产生相互连接的要求。这一般很难实现,因为通常需要利用通信协议对数据进行映射。集成当然没有问题,但当有变更需求时,那用户的麻烦就来了:一旦某个PLC系统做了变更,就可能会导致两个PLC不能正常通讯,这是因为数据映射受到影响的缘故。对DCS系统而言,则根本不需要映射,配置变更只是一个简单的过程;控制器是系统自带的。

高可用性:对可用性要求较高的过程,DCS系统可以提供冗余配置(见图2)。

图2:对可用性要求较高的工艺过程,冗余对长期运行至关重要。效率和便于实现冗余,对将费用维持在预算内十分关键。

功能需求:某些行业和设施需要历史数据库、流线型的报警管理、以及配置通用用户接口的中央控制室。有些则需要制造执行系统(MES)的集成、先进的控制和资产管理。DCS系统内置这些应用(见图3),使其很容易被添加到自动化工程应用中,而无需增加独立的服务器,也不会增加集成成本。从这方面讲,DCS系统经济性更高,而且可以提高生产力,降低风险。

图3:每种系统平台都具有独特的数据库需求。

生命周期投资回报率:设施的需求,因行业而异。对于规模较小的工艺工程,没有扩展需求,也不需要与其它工艺过程区域集成,因此PLC系统具有较好的投资回报率。DCS系统可能具有较高的安装成本,但从全生命周期来看,DCS系统所带来的产量增加和安全效益,会抵消一部分成本。

平衡短期需求与长期愿景,对操作确定性和改善工厂运行、维护非常关键。

  ( 来源:互联网) 



西门子plc通讯知识汇总


(一)西门子 200 plc 使用 MPI 协议与组态王进行通讯时需要哪些设置?

1)在运行组态王的机器上需要安装西门子公司提供的 STEP7 Microwin 3.2 的编程软件,我们的驱动需要调用编程软件提供的 MPI 接口库函数;

2)需要将 MPI 通讯卡 CP5611 卡安装在计算机的插槽中,使用西门子公司提供的专用电缆和网络接头将 CP5611 卡和 S7-200 的 Port 口相连(CP5611 卡的 3,8 分别和 S7200的 PORT 口 3,8 连接),一般情况下 MPI 网络中连接最后一个设置得网络接头的终端电阻应打到 ON(有效)状态;

3)PLC 中 MPI 网络的创建和通讯波特率的正确设置;

4)在控制面板中 SetPG/PC 接口参数的设置;具体可参考组态王电子帮助。

(二)组态王与西门子 200 plc 自由口协议通过 modem 通讯,硬件接线怎样实现?

设备上插标准 PPI 电缆,modem9 针口通过一个标准 232 交叉线接到 PPI 电缆上即可,232 交叉线的 modem 侧需要 1 4 6 短接,7 和 8 短接。

(三)一台 S7 200 PLC通过串口方式能否接两个上位机通讯?

通过串行电缆的方式不行,可以考虑使用以下两种方式:

1)PLC 配置为 MPI 协议,这样两个上位机需要各配置一块 MPI 卡;

2)两个 PC 机中,一个作为采集站和 PLC 通讯,另外一个作为客户端和采集站通讯。

(四)西门子 200Plc 通过 PPI 协议与组态王通讯失败,为何?

请检查如下设置是否正确:

1)用户编程电缆的拨码设置:在编程电缆的拨码中,第 5 个端子是设置通讯协议的:拨码设置为 0,表示 PPI/Freeport ;拨码设置为 1,表示 PPI(master);用户使用 PPI 协议和组态王通讯时,拨码选择 PPI/Freeport 对应拨码值即可;

2)PPI 通讯传输的是 11 位的数据,也就建议客户拨码选择 8 数据位 1 停止位偶校验(拨码默认为 11 位),并且 PLC 的波特率和 PPI、组态王要一致;

3)要求编程软件必须是离线时启动运行组态王。

(五)西门子 200plc 通过 modbus 协议与组态王通讯时,组态王中定义的寄存器地址与plc 地址是如何对应的?

映射关系如下:0-Q,1-I,3、4、8、9-V;

3,4,8,9 的 dd 号与 PLC 中 V 寄存器的偏移地址(实际地址-1000)的对应关系:组态王中(寄存器的 dd 号-1)*2=PLC 中的 V 寄存器的偏移地址。组态王中 40031对应 PLC:VW1060 (组态王中寄存器 4 表示 SHORT 型变量)组态王中 90640 对应 PLC:VD2278 (组态王中寄存器 9 表示 FLOAT 型变量)。

(六)西门子 200plc 通过 modbus 协议与组态王通讯,需要注意哪些事项?

需要注意如下几点:

1)需要向 PLC 中下载对应的初始化程序(KVmoddbus.mwp),由亚控提供。此程序默认的 plc 通讯端口为 port0,地址为 2,波特率 9600,无校验(地址和波特率可由程SBR0 中的 VB8,SMB30 进行修改);

2)由于 PLCModbus 协议程序占用 V1000 及以前的地址,所以用户在编写逻辑控制程序中用到的寄存器不能和亚控提供的协议中所占用的 V 区地址冲突;

3)西门子 S7200PLC 和通过 modbus 协议和组态王通讯时,CPU 上的开关必须拨在RUN 状态,否则 PLC 中的 modbus 通讯程序没有处于运行状态,组态王和设备通过自由口协议肯定通讯失败。

(七)S7 300 MPI 电缆方式是否支持通过 GPRS 和组态王通讯?

不支持。

组态王的 GPRS 通讯方式要求必须创建虚拟串口并通过此串口进行数据通讯。而对于 MPI 协议,我们的 MPI 驱动是通过调用西门子 PLC 的专用动态连接库(s7onlinx.dll等)实现和 PLC 进行通讯的,并不是直接通过串口实现数据通讯。

其他类似调用方法的驱动,同样也不支持 GPRS 连接。

(八)组态王和多台西门子S7-300、400 PLC 通过 DP 协议通讯时,设备地址应如何定义?

1)硬件连接:计算机中插入一块CP5611(或CP5613)可实现将多个S7-300/400PLC连接在一条 DP 总线上。

2)DP 协议设置:所有 PLC 必须设置的 DP Slave 站, CP5611(或 CP5613)要求通过 Simatic net 设置的 DP 唯一 master 站;

3)组态王中设备地址定义:选择 PLC/西门子/S7-200 系列(DP)/Profibus-DP ,设备地址固定为 1.1 (该地址与从站 PLC 的地址设置无关)。

(九)西门子 300 plc 通过 MPI 通讯卡与组态王进行通讯时,能否实现双设备冗余的功能?

可以实现。

1)一个 cp5611 卡可以连接两台 s7300plc(使用西门子厂家提供的可编程插头来实现);

2)在组态王软件中建立两个 s7300plc,设备地址分别设备为 7.2 和 8.2(设备地址根据实际设备来设置),小数点前面的号指 plc 的地址,后面是 cpu 所在的槽号。这两个 plc 在 STEP7 编程软件中是单独定义的,所以除 plc 地址不一样,槽号是一样的;

3)在组态王中只须定义主设备的变量即可。

(十)组态王和西门子 300、400PLC 通讯支持哪些通讯链路?是否需要西门子软件的支持?

1)MPI 电缆通讯方式:组态王所在的计算机必须安装 STEP7 编程软件;

2)MPI 通讯卡方式:组态王所在的计算机必须安装 STEP7 编程软件;

3)以太网通讯方式:不需要在组态王所在的计算机上安装 STEP7 或 Simatic net 通讯软件;

4)Profibus-DP通过方式:需要在本机上安装 STEP7 编程软件和 Simatic net 6.0(或以上版本)的通讯配置软件和授权;

5)Profibus-S7通过方式:需要在组态王所在的计算机上安装 STEP7 编程软件 ,但不需要安装SIMATIC NET 软件。



PLC维修基本功十问!

01、PLC的故障类型有哪些?

外部设备故障

外部设备就是与PLC实际过程直接联系的各种开关、传感器、执行机构、负载等。这些设备发生故障,会直接影响PLC系统的控制功能。因此,维修PLC,首先要分清是外部设备故障,还是PLC本身故障。

系统故障

1)系统故障是影响PLC系统运行的全局性故障。

2)PLC系统故障可以分为固定性故障、偶然性故障。

3)故障发生后,可以重新启动使系统恢复正常,则就是偶然性故障。如果重新启动不能恢复,而是需要更换硬件或软件,系统才能够恢复正常,则认为是固定性故障。

硬件故障

PLC硬件故障主要指PLC系统中的模板、电路损坏而造成的故障。

软件故障

PLC软件故障包含软件错误、操作错误等。PLC软件故障一般可以通过PLC本身的自诊断测试功能或者软件来查看、检查。

02、PLC控制系统故障率情况是怎样的?

1)CPU与存储器故障率占5%。

2)I/O模块故障率占15%。

3)传感器及开关故障率占45%。

4)执行器故障率占30%。

5)接线等其他方面故障率占5%。

03、PLC的故障多发点有哪些?

1)继电器、接触器。

2)阀门、闸板。

3)开关、极限位置、安全保护、现场操作的一些元件或设备。

4)PLC系统中的子设备。

5)传感器、仪表。

6)电源、地线、信号线的噪声。

04、维修PLC有哪些方法总则

表1 维修PLC的一些方法总则

05、维修PLC先后顺序是怎样的?

先动口再动手

1)维修PLC时,不要立即直接动手,而是先询问故障发生前后的情况、故障现象

2)如果对生疏的PLC维修,应先了解其工作原理

先清洁再维修

维修PLC时,可以打开机子,首先进行清洁PLC。

先外后内

维修PLC时,先检查外部现象与原因,如果外部正常,则然后检查PLC内部。

先无电判断后通电判断

首先在没有通电的情况下,先判断熔丝是否损坏、是否不通电就可以判断出故障点。如果不能够判断出来,则再通电检查PLC。

06、PLC系统维护与故障排除的流程是怎样的?

总体诊断

可以根据总体检查流程图找出故障点的大方向,然后逐渐细化找出具体故障。

图1 总体诊断流程

电源故障诊断

如果电源灯不亮需要对供电系统以及电源灯本身进行检查。

图2 电源故障诊断流程

运行故障诊断

电源正常,运行指示灯不亮,则说明系统可能因某种异常原因而终止正常运行。

图3 运行故障诊断流程

输入输出故障诊断

1)输入输出是PLC与外部设备进行信息交流的通道。

2)输入输出是否正常工作,除了与输入/输出单元有关外,还与连接配线、接线端子、熔断器等元件状态有关。

图4 输入输出故障诊断流程

07、查找一般PLC故障的步骤是怎样的?

PLC维修时,插好编程器,并将开关拨到RUN位置,再根据下列步骤查找:

1)如果PLC停止在某些输出被激励的位置、状态(地方),一般是处于中间状态,则查找引起下一步操作发生的信号,编程器会显示信号的ON/OFF状态。

2)如果输入信号,将编程器显示的状态与输入模块的LED指示作比较,若结果不一致,则说明需要更换输入模块。更换模块前,需要先检查I/O扩展电缆和相关连接是否正常。

3)如果输入状态与输入模块的LED指示一致,则比较发光二极管与输入装置的状态。如果两者不同,则需要测量一下输入模块。如果发现存在问题,则需要更换I/O装置、现场接线、电源等。否则,需要更换输入模块。

4)如果信号是线圈,没有输出或输出与线圈的状态不同,则需要用编程器检查输出的驱动逻辑,并检查程序清单。

5)如果信号是定时器,并停在小于999.9的非零值上,则需要更换CPU模块。

6)如果该信号控制一个计数器,则需要先检查控制复位的逻辑,再检查计数器信号。然后检查、判断相关组件是否异常,需要更换。

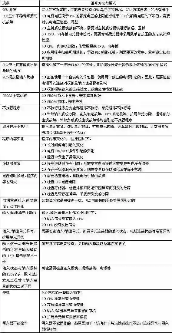
08、怎样维修PLC常见故障?

表2 维修PLC常见故障的方法

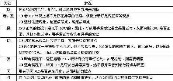
09、怎样根据面板上的指示灯的变化来排除PLC故障?

表3根据面板上的指示灯的变化来排除PLC故障的方法与要点

10、怎样维修PLC的一些故障?

表4 维修PLC一些故障的方法与要点

(来源:工控资料窝



人工智能赛博物理操作系统

AI-CPS OS

人工智能赛博物理操作系统新一代技术+商业操作系统“AI-CPS OS:云计算+大数据+物联网+区块链+人工智能)分支用来的今天,企业领导者必须了解如何将“技术”全面渗入整个公司、产品等“商业”场景中,利用AI-CPS OS形成数字化+智能化力量,实现行业的重新布局、企业的重新构建和自我的焕然新生。


AI-CPS OS的真正价值并不来自构成技术或功能,而是要以一种传递独特竞争优势的方式将自动化+信息化、智造+产品+服务数据+分析一体化,这种整合方式能够释放新的业务和运营模式。如果不能实现跨功能的更大规模融合,没有颠覆现状的意愿,这些将不可能实现。


领导者无法依靠某种单一战略方法来应对多维度的数字化变革。面对新一代技术+商业操作系统AI-CPS OS颠覆性的数字化+智能化力量,领导者必须在行业、企业与个人这三个层面都保持领先地位:

  1. 重新行业布局:你的世界观要怎样改变才算足够?你必须对行业典范进行怎样的反思?

  2. 重新构建企业:你的企业需要做出什么样的变化?你准备如何重新定义你的公司?

  3. 重新打造自己:你需要成为怎样的人?要重塑自己并在数字化+智能化时代保有领先地位,你必须如何去做?

AI-CPS OS是数字化智能化创新平台,设计思路是将大数据、物联网、区块链和人工智能等无缝整合在云端,可以帮助企业将创新成果融入自身业务体系,实现各个前沿技术在云端的优势协同。AI-CPS OS形成的字化+智能化力量与行业、企业及个人三个层面的交叉,形成了领导力模式,使数字化融入到领导者所在企业与领导方式的核心位置:

  1. 精细种力量能够使人在更加真实、细致的层面观察与感知现实世界和数字化世界正在发生的一切,进而理解和更加精细地进行产品个性化控制、微观业务场景事件和结果控制。

  2. 智能:模型随着时间(数据)的变化而变化,整个系统就具备了智能(自学习)的能力。

  3. 高效:企业需要建立实时或者准实时的数据采集传输、模型预测和响应决策能力,这样智能就从批量性、阶段性的行为变成一个可以实时触达的行为。

  4. 不确定性:数字化变更颠覆和改变了领导者曾经仰仗的思维方式、结构和实践经验,其结果就是形成了复合不确定性这种颠覆性力量。主要的不确定性蕴含于三个领域:技术、文化、制度。

  5. 边界模糊:数字世界与现实世界的不断融合成CPS不仅让人们所知行业的核心产品、经济学定理和可能性都产生了变化,还模糊了不同行业间的界限。这种效应正在向生态系统、企业、客户、产品快速蔓延。

AI-CPS OS形成的数字化+智能化力量通过三个方式激发经济增长:

  1. 创造虚拟劳动力,承担需要适应性和敏捷性的复杂任务,即“智能自动化”,以区别于传统的自动化解决方案;

  2. 对现有劳动力和实物资产进行有利的补充和提升,提高资本效率

  3. 人工智能的普及,将推动多行业的相关创新,开辟崭新的经济增长空间


给决策制定者和商业领袖的建议:

  1. 超越自动化,开启新创新模式:利用具有自主学习和自我控制能力的动态机器智能,为企业创造新商机;

  2. 迎接新一代信息技术,迎接人工智能:无缝整合人类智慧与机器智能,重新

    评估未来的知识和技能类型;

  3. 制定道德规范:切实为人工智能生态系统制定道德准则,并在智能机器的开

    发过程中确定更加明晰的标准和最佳实践;

  4. 重视再分配效应:对人工智能可能带来的冲击做好准备,制定战略帮助面临

    较高失业风险的人群;

  5. 开发数字化+智能化企业所需新能力:员工团队需要积极掌握判断、沟通及想象力和创造力等人类所特有的重要能力。对于中国企业来说,创造兼具包容性和多样性的文化也非常重要。


子曰:“君子和而不同,小人同而不和。”  《论语·子路》云计算、大数据、物联网、区块链和 人工智能,像君子一般融合,一起体现科技就是生产力。


如果说上一次哥伦布地理大发现,拓展的是人类的物理空间。那么这一次地理大发现,拓展的就是人们的数字空间。在数学空间,建立新的商业文明,从而发现新的创富模式,为人类社会带来新的财富空间。云计算,大数据、物联网和区块链,是进入这个数字空间的船,而人工智能就是那船上的帆,哥伦布之帆!


新一代技术+商业的人工智能赛博物理操作系统AI-CPS OS作为新一轮产业变革的核心驱动力,将进一步释放历次科技革命和产业变革积蓄的巨大能量,并创造新的强大引擎。重构生产、分配、交换、消费等经济活动各环节,形成从宏观到微观各领域的智能化新需求,催生新技术、新产品、新产业、新业态、新模式。引发经济结构重大变革,深刻改变人类生产生活方式和思维模式,实现社会生产力的整体跃升。



产业智能官  AI-CPS


用“人工智能赛博物理操作系统新一代技术+商业操作系统“AI-CPS OS”:云计算+大数据+物联网+区块链+人工智能)在场景中构建状态感知-实时分析-自主决策-精准执行-学习提升的认知计算和机器智能;实现产业转型升级、DT驱动业务、价值创新创造的产业互联生态链


长按上方二维码关注微信公众号: AI-CPS,更多信息回复:


新技术“云计算”、“大数据”、“物联网”、“区块链”、“人工智能新产业:智能制造”、智能金融”、“智能零售”、“智能驾驶”、智能城市新模式:“财富空间“工业互联网”、“数据科学家”、“赛博物理系统CPS”、“供应链金融”



本文系“产业智能官”(公众号ID:AI-CPS)收集整理,转载请注明出处!



版权声明产业智能官(公众号ID:AI-CPS推荐的文章,除非确实无法确认,我们都会注明作者和来源。部分文章推送时未能与原作者取得联系。若涉及版权问题,烦请原作者联系我们,与您共同协商解决。联系、投稿邮箱:[email protected]





登录查看更多
2

相关内容

【2020新书】使用高级C# 提升你的编程技能,412页pdf
专知会员服务
60+阅读 · 2020年6月26日
【干货书】现代数据平台架构,636页pdf
专知会员服务
262+阅读 · 2020年6月15日
【KDD2020】多源深度域自适应的时序传感数据
专知会员服务
62+阅读 · 2020年5月25日
Python导论,476页pdf,现代Python计算
专知会员服务
266+阅读 · 2020年5月17日
【ICMR2020】持续健康状态接口事件检索
专知会员服务
18+阅读 · 2020年4月18日
生物数据挖掘中的深度学习,诺丁汉特伦特大学
专知会员服务
68+阅读 · 2020年3月5日
阿里巴巴达摩院发布「2020十大科技趋势」
专知会员服务
108+阅读 · 2020年1月2日
【大规模数据系统,552页ppt】Large-scale Data Systems
专知会员服务
61+阅读 · 2019年12月21日
【CPS】CPS应用案例集
产业智能官
85+阅读 · 2019年8月9日
ZigBee 网络安全攻防
计算机与网络安全
14+阅读 · 2019年4月15日
互联网+检验检测智能化成发展趋势
人工智能学家
7+阅读 · 2019年3月2日
【机器人】机器人PID控制
产业智能官
10+阅读 · 2018年11月25日
【工业4.0】工业人工智能与工业4.0 制造
产业智能官
20+阅读 · 2018年11月8日
基于 Storm 的实时数据处理方案
开源中国
4+阅读 · 2018年3月15日
【智能制造】离散型制造业如何实现智能制造​
产业智能官
7+阅读 · 2017年10月16日
Dynamic Transfer Learning for Named Entity Recognition
Arxiv
3+阅读 · 2018年12月13日
Arxiv
13+阅读 · 2018年1月11日
VIP会员
最新内容
《美陆军条例:陆军指挥政策(2026版)》
专知会员服务
2+阅读 · 22分钟前
《军用自主人工智能系统的治理与安全》
专知会员服务
2+阅读 · 30分钟前
《系统簇式多域作战规划范畴论框架》
专知会员服务
7+阅读 · 4月20日
高效视频扩散模型:进展与挑战
专知会员服务
3+阅读 · 4月20日
乌克兰前线的五项创新
专知会员服务
7+阅读 · 4月20日
 军事通信系统与设备的技术演进综述
专知会员服务
5+阅读 · 4月20日
《北约标准:医疗评估手册》174页
专知会员服务
5+阅读 · 4月20日
相关VIP内容
【2020新书】使用高级C# 提升你的编程技能,412页pdf
专知会员服务
60+阅读 · 2020年6月26日
【干货书】现代数据平台架构,636页pdf
专知会员服务
262+阅读 · 2020年6月15日
【KDD2020】多源深度域自适应的时序传感数据
专知会员服务
62+阅读 · 2020年5月25日
Python导论,476页pdf,现代Python计算
专知会员服务
266+阅读 · 2020年5月17日
【ICMR2020】持续健康状态接口事件检索
专知会员服务
18+阅读 · 2020年4月18日
生物数据挖掘中的深度学习,诺丁汉特伦特大学
专知会员服务
68+阅读 · 2020年3月5日
阿里巴巴达摩院发布「2020十大科技趋势」
专知会员服务
108+阅读 · 2020年1月2日
【大规模数据系统,552页ppt】Large-scale Data Systems
专知会员服务
61+阅读 · 2019年12月21日
相关资讯
【CPS】CPS应用案例集
产业智能官
85+阅读 · 2019年8月9日
ZigBee 网络安全攻防
计算机与网络安全
14+阅读 · 2019年4月15日
互联网+检验检测智能化成发展趋势
人工智能学家
7+阅读 · 2019年3月2日
【机器人】机器人PID控制
产业智能官
10+阅读 · 2018年11月25日
【工业4.0】工业人工智能与工业4.0 制造
产业智能官
20+阅读 · 2018年11月8日
基于 Storm 的实时数据处理方案
开源中国
4+阅读 · 2018年3月15日
【智能制造】离散型制造业如何实现智能制造​
产业智能官
7+阅读 · 2017年10月16日
Top
微信扫码咨询专知VIP会员