工程实践中的体系与系统

2018 年 11 月 8 日 科技导报


20世纪 90年代,信息技术的高速发展和广泛应用使得复杂的技术集成和系统管理问题益发突出,现代战争、现代交通等进一步表现为“多个系统或复杂系统组合而成的大规模的系统组合”,体系system of systemsSoS体系工程system of systems engineeringSoSE研究应运而生。目前,体系是一个有颇多争议的研究学科,其中的参考框架、思维过程、定量分析、工具和设计方法都是不完整的。本文主要根据“迈尔特性”,结合工程实践对系统与体系进行了区分。

   

体系概述

 

体系是一个具有资源池、面向特定任务的系统集合或者专门的系统集,它们的能力整合在一起创造一个新的、更复杂的系统,提供比单独的组份系统的总和还要多的功能和性能。通常把定义、抽象、建模和分析体系问题的方法称之为体系工程。

   

目前,体系工程的应用被广泛地扩展到人类几乎所有层次的生活。国防领域在体系方面的早期工作奠定了体系工程的基础,包括知识基础、技术方法和实践经验。现在,体系工程的概念和原理适用于更多的政府、民间和商业领域,举例如下。

   

交通——空中交通管理、铁路网络、地面综合运输、货物运输、公路管理和空间系统。

   

能源——智能电网、智能住宅、综合生产/消费。

   

卫生保健——区域设施管理、应急服务和个人健康管理。

   

自然资源管理——全球环境、区域水资源、森林和可再生资源。

   

灾难响应——灾害响应事件,包括森林火灾、洪水和恐怖袭击。

   

消费产品——综合娱乐和家庭产品集成。

   

商业——银行和金融业、媒体电影、广播和电视。

   

体系定义

 

关于 SoS 的定义超过 40 种。Maier1998)曾提出SoS 5项关键特性:(1)构件系统运行独立性;(2)构件系统管理独立性;(3)地理分布;(4)涌现行为;(5)进化的发展过程。

   

上述 SoS 5 项关键特性被称之为“迈尔特性”,Maier将运行独立性与管理独立性确定为 SoS术语的两个主要区别特征。一个系统如果不具有这两个特征,无论其复杂性或其组成部分的地理分布如何都不能被视为SoS

   

在国防采办指南中 SoS被定义为一组或一系列独立的有用的系统集成到一个更大的系统提供独特的能力的结果。集成后各个独立的系统可以相互依存,是一个相互依存和相互受益的综合系统。

   

系统和体系都符合公认的系统定义,系统由部件构成,部件之间相互关联,以及整体大于部分之和;尽管SoS是一个系统,但并不是所有的系统都是SoS

   

Jamshidi综合了几个 SoS 定义,形成了以下被广泛关注的SoS定义:SoS是由有限数量的可独立运行的系统,在一个特定的时间段内,为了达成一个确定的更高目标而联接在一起的集合。

   

根据这个定义需要指出的是,一个 SoS的形成不一定是永久性的现象,而是为了特定的目标(如鲁棒性、成本、效率等)形成的一个整合和联接系统集。

   

上述 SoS 5个特征又被增加了几个特征,包括跨学科、系统异构性和系统网络。因此,SoS表现出以下8个方面的特征:(1)组份系统运行独立性;(2)组份系统管理独立性;(3)地理分布;(4)涌现行为;(5)不断进化的发展过程;(6)跨学科研究;(7)组份系统异构性;(8)组份系统网络。

   

INCOSESE HandbooK4th Edition)对 SoS做了进一步的阐述。

   

SoS是一个 SoIsystem of interest),SoS的元素是可独立管理和/或运作的系统。这些互操作和/或综合集成组成的系统通常产生由单个系统独立无法实现的结果。因为一个SoS本身就是一个系统,系统工程师可以选择是否把它作为一个系统或是一个 SoS,取决于哪个角度更适合于特定的问题。对于这句话,我们可以这样去理解,例如要定义一个作战系统对象,如果侧重于描述战场上各作战系统与要素之间的指挥控制与信息交互这个角度,系统工程师可以将其作为体系来定义;当侧重于定义与描述作战系统的各项功能与指标时,战场上的各作战系统与要素作为该作战系统对象的利益相关方,系统工程师可以将其作为系统来定义。

   

SoS适用于系统元素本身也是一个系统的系统,是一个更大的目标系统,因此,系统工程方法同样适用于SoS的研究。2008 8月,DoD发布了体系系统工程指南V1.0。体系系统工程指南的发布,为应用系统工程过程去处理当今世界由网络化的系统和体系所带来的变化迈出了重要的一步。2012年,系统工程国际委员会(INCOSE)成立 SoS工作组(SoSWG),SoS工作组的目的就是要在不同类型的 SoS中推动和促进系统工程应用,在系统工程社区内扩大和促进 SoS知识与价值。在工程领域,也有企业应用系统工程方法研究体系工程,如图 1 所示,美国军工企业诺斯洛普·格鲁曼公司的John ClarkINCOSE CSEP)在 2013年的 INCOSE的研讨会上曾经将系统工程双V模型应用到SoS中。

   

图 1  体系的双 V模型示例(来源:诺格集团有限公司)


虽然 SoS是一个更大的系统,可以使用系统工程方法去研究 SoS,但是,SoS的特性往往会带来典型的、大规模的跨学科问题,涉及多重的、混合的和分布式系统,面临多方面的挑战,因此,SoS在管理上带来的问题往往会让SoS本身的价值大打折扣。

   

体系的分类

 

在当今的互联世界,SoS的情况非常普遍。在这些情况下,SoS被视为一个系统,SoS被描述为以下 4种类型。

   

定向型体系(directed SoS

   

体系被创建和管理用于实现特定的目的,组份系统集属于体系。这些组份系统保持独立运作的能力,但是,其正常运作模式服从中央管理的目的。例如,一些未来战争系统,因为有一个明确的共同目标,从一开始就驱动各组份系统的开发,这类系统集合就构成了定向型体系,如“辽宁号”战斗群,在一开始的时候就驱动某一种型号的舰载战斗机(如歼 15)的研发,第四代战机和与其匹配的导弹等,这些都是属于定向型体系。

   

公共型体系(acknowledged SoS

   

体系有清晰的目标、指定的管理者、以及体系资源;但是,这些组份系统保持其独立的所有权、目标、资金、开发和维持的途径。系统集的变化是基于体系和系统之间的互操作协议。由于公共型体系的组份系统保持独立的目标、管理方式、资源以及开发流程,实际上主要是以协作方式运行。公共型体系的中央管理不能操控公共型体系组份系统的正常运行模式,这是区别于定向型体系的特征之一。

   

由于公共型体系没有操控其组份系统的权限,通常以适应组份系统发展的方式实现体系的目标,而组份系统往往比体系的运行周期更长、保障资源更充分。因此,公共型体系通常都是利用现有的各种系统构建一个新的体系。最典型的“军种管建设、军区管作战”就是基于这一思想,每一场战役都是基于现有的多军兵种的作战系统形成的公共型体系。同样,现在很多企业所推行的“IPD(集成产品开发)”是在研发领域的一种典型的公共型体系。

   

协作型体系(collaborative SoS

   

组份系统集通过或多或少的互动,自愿达成一致的中心目的。中央参与者集体决定如何提供或拒绝服务,形成一些执行和维护的标准。系统的用户与业主在充分地理解了彼此之间的依存关系后,为了共同利益而结成协作型体系,这种协作型体系数量在现实中越来越多。各种利益共同体(COI)就是典型的协作型体系的例子,团体中的参与者共同制定共同利益的实现方式,参与者在共同遵守的框架下协同工作,目前大量出现的各种联盟(例如工业技术软件化联盟、智慧军工产业联盟等)都是属于协作型体系。

   

虚拟型体系(virtual SoS

   

体系缺乏一个中央管理机构和一个一致的 SoS中心目标。具有符合需要的大规模的行为涌现,但这种体系必须依靠一种无形的机制来维护它。随着网络的出现以及战场信息共享数据链系统的不断发展,大多数系统都是虚拟型体系的一部分。

   

这种分类是基于成分的独立性程度,它提供了一个基于体系的目标源头和体系及其组份系统的利益相关方之间的关系来理解体系的框架。在大多数实际情况下,体系通常都是几种体系类型的组合。定向型体系、公共型体系,有公共型权威机构和体系层级的资源。然而,由于公共型体系包含了独立维护、管理、资源以及独立发展过程的多个系统,这些体系在很大程度上又都是协作型体系。

   

体系与系统的区别

 

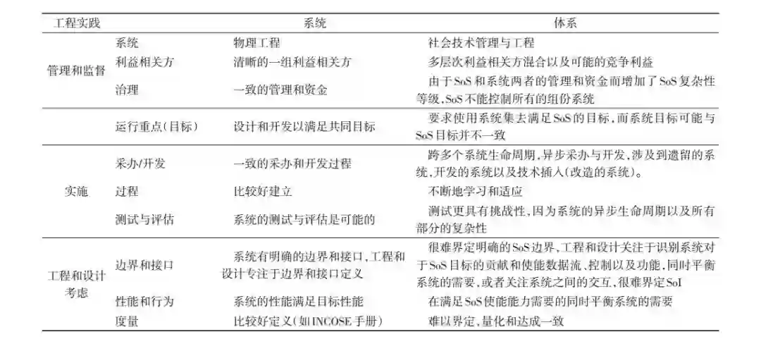
体系是一个具有资源池、面向特定任务系统集合或者专门的系统集,它们的能力整合在一起创造一个新的、更复杂的系统,提供比简单的组份系统的总和还要多的功能和性能。体系与独立的或者有组织的系统之间存在一些差异(表 1)。但是这些差异并不是如表1中所描述的那样非黑即白。在每一种情况下,不同的实践、系统的复杂性以及系统开发环境的变化——某些SoS的特征也可能适用于某些特定情况下的系统。

   

表1  系统与体系的区别(两者都适用于系统工程(SEBOK)


实践中如何界定体系与系统

 

一些复杂的系统,其系统元素本身可能也是一个系统,这样一来,就很容易跟 SoS产生混淆。在迈尔特性中提到了5个特性:组份系统运行独立性;组份系统管理独立性;地理分布;涌现行为;以及进化的发展过程。其中最关键的就是两个独立性。如何判断系统的独立性就成为实践中界定体系与系统的关键。

   

但是,独立运行与独立管理这两个特性,往往由于人们所处的不同视角而不容易明确界定。为了准确地描述系统的独立性,还是从系统的定义来分析。

   

INCOSE 定义:交互的元素组织起来,以实现一个或多个特定目的的组合。

   

一组集成的、以完成一个确定的目标的元素、子系统或组件,这些元素包括产品(硬件、软件和紧固件)、过程、人员、信息、技术、设施、服务和其他支持元素。

   

INCOSE给出的上述系统定义,给我们判断系统的独立性提供了启示——是否具有独立的系统目的/目标,有了这一认识基础,就可以清楚地给出体系与系统的如下界定准则:SoI的每一个组份系统,1)是否具有独立的系统目的/目标;2)具有独立系统目的/目标的组份系统能否不借助SoI中的其他组份系统独立运行,独立管理。

   

以移动电话系统为例来说明系统与体系的界定问题。中国移动通信网络与大量的手机终端一起构成了中国移动通信系统,这是一个系统不是SoS。这个系统中的系统元素——手机终端与移动通信网络——都是一个系统,但手机终端与移动通信网络并不是独立的系统,因为不管是手机终端还是移动网络,它们的系统目的/目标是共同的——语音通信,并且手机终端离开移动网络是不能独立运行实现系统目标的。因此,中国移动通信系统只能是系统而不是SoS,手机终端与移动通信网络是这个系统的系统元素,移动SIM与手机卡槽是这2个系统元素之间的接口。

   

同理,中国联通通信系统与中国移动通信系统一样也只是一个复杂的系统。但是,当中国移动通信系统与中国联通通信系统为了实现手机终端跨网通信这一更高目标,相互开放数据与通信接口,这就构成了一个协同型SoS

   

有人可能会说,有的手机插上不同的卡就可以进入不同网络进行语音通信,甚至现在有更多的手机双网双卡。但这仍然改变不了每一个单一的网络(卡)与手机构成一个系统的结果,这里手机仅仅以 COTS(商用货架产品)的形式出现。

   

同样是手机终端,在WiFi环境下,利用微信的语音通信功能实现手机终端之间的语音通信。在这种情况下,手机终端、WiFi与微信平台构成一个虚拟SoS。因为这个虚拟 SoS中的每一个组份系统都有各自的独立系统目标,而且可以脱离开其他组份系统独立运行与管理。

   

体系与系统的两个界定准则必须同时成立才能形成完整的判定准则。因为“定向型体系”就是在共同的目标驱动下开发的,但是“定向型体系”中的组份系统可以脱离“定向型体系”中的其他组份系统独立运行。例如前面所提到的“辽宁号”与“歼 15”,他们相互之间是可以脱离对方独立运行。

   

飞机虽然是一个高度复杂的系统,其系统构成元素,如发动机、航电系统等,都是非常复杂的系统。但是,飞机只能是系统,而不是 SoS。因为不管是发动机还是航电系统,它们都没有独立的系统目标,它们的系统目标都只是飞机系统目标的全包含子集。同样是电子设备,飞机和干扰吊舱构成了 SoS,这是 2个具有独立系统目标,可以独立运行和管理的 2个系统。飞机与导弹(再加上其他系统,如导航卫星等)也构成一个体系,但是,如果在同样的挂架下,挂的不是导弹而是副油箱来增加飞机的航程,那么,副油箱与飞机就不是构成体系,而是飞机这个系统的构成部分。

   

关于飞机与导弹构成体系这个问题,有人提出了不同的看法,认为不符合 SoS 5 个关键特性,不构成体系,并从 8方面进行了分析:1)组份系统运行独立性不符合,飞机能独立运行,导弹必须依靠载机才能工作。2)组份系统管理独立性不符合,导弹必须按照飞机的指控要求工作。3)地理分布不符合,二者是一体的。4)涌现行为不符合,作战是装备的整体功能,没有单独功能。5)不断进化的发展过程基本符合。6)跨学科研究(基本是一个学科)。7)组份系统基本算异构。8)组份系统网络符合。

   

为了说清楚这个问题,对此进行详细分析。首先,一架飞机在前方发现目标,给后方导弹部队坐标发射导弹完成攻击。这个估计没人反对它们是体系了。那么,导弹挂载到飞机上是一个什么情况呢?他们是否符合前面所提到的体系的基本特征?

 

第一,导弹的运行绝不是挂在飞机上带着满天飞,这就跟舰载机的运行不是让航母载着在海面上航行一样,导弹的运行是从它离开载具、点火、调姿、自主飞行、寻的、攻击这一过程,这一运行过程并不依靠载机,而是独立完成的。第二,导弹与飞机的采办独立(经费独立)、生命周期独立、系统工程管理计划独立,飞机的指控系统只是给导弹输入了相关信息和指令,并不管理导弹。第三,飞机与导弹的地理分布也是独立的,虽然都在同一个作战空域,但是导弹运行过程中的地理位置与飞机的位置是完全独立的。当然,地理分布特性其实并没有这么绝对,尤其是随着装备的赛博化推进,地理分布特性这一特征要素越来越被弱化,前文提到的双卡双待手机反而组成体系了,独立运行与独立管理才是核心的。第四,说到涌现性,实时攻击(考虑时间与射程)就是这个体系涌现的功能。第五,不断进化是指体系中的各个组份系统各自独立地不断进化,所以我们看到有旧飞机挂新弹,新飞机挂旧弹等情况,他们各自独立进化。

   

这里面所存在的主要问题就在于人们对系统的运行存在理解上的偏差,另外,对系统的管理并不是说给了系统什么样的输入/指令,这是体系各组份系统之间的正常交互,对系统的管理主要看其经费、生命周期、系统工程管理计划等要素。

   

此外,在定义系统的时候必须将系统纳入体系(SoS)背景下去考虑,将跟系统有交互的其他系统作为利益相关方进行考虑。

   

结 论

 

SoS是一个有颇多争议的研究学科,其中的参考框架、思维过程、定量分析、工具和设计方法都是不完整的。基于迈尔特性结合工程实践对体系与系统进行了区分,而对体系所涉及到的大量社会技术管理要素没有深入探讨。而社会技术管理要素的增加以及体系边界的不确定性,给体系研究带来了很多困难,这种不确定性以及由此带来的涌现性,也给体系研究提供了更多更广阔的空间,值得更多人参与其中深入研究。

   

参考文献(略)  



作者简介:何强,北京索为系统技术有限公司,研究员,研究方向为需求工程、系统工程;汪滢(通信作者),江南机电设计研究所,高级工程师,研究方向为工程信息化


本文发表于《科技导报》2018 年第20 期,敬请关注


(责任编辑   王志敏)


 

《科技导报》

中国科协学术会刊

联系电话:010-62194182

欢迎投稿:[email protected]


长按二维码 即刻关注

登录查看更多
1

相关内容

【硬核书】不完全信息决策理论,467页pdf
专知会员服务
367+阅读 · 2020年6月24日
【实用书】Python技术手册,第三版767页pdf
专知会员服务
240+阅读 · 2020年5月21日
大数据安全技术研究进展
专知会员服务
96+阅读 · 2020年5月2日
专知会员服务
126+阅读 · 2020年3月26日
【干货书】机器学习Python实战教程,366页pdf
专知会员服务
347+阅读 · 2020年3月17日
【阿里技术干货】知识结构化在阿里小蜜中的应用
专知会员服务
98+阅读 · 2019年12月14日
面向人工智能的计算机体系结构
计算机研究与发展
14+阅读 · 2019年6月6日
车路协同构建“通信+计算”新体系
智能交通技术
11+阅读 · 2019年3月26日
【CPS】信息物理融合系统理论与应用专刊序言
产业智能官
7+阅读 · 2019年2月27日
【大数据】大数据参考架构和关键技术(综合)
产业智能官
14+阅读 · 2018年11月22日
已删除
将门创投
3+阅读 · 2018年4月10日
最新人机对话系统简略综述
专知
26+阅读 · 2018年3月10日
已删除
将门创投
9+阅读 · 2017年7月28日
Seeing What a GAN Cannot Generate
Arxiv
8+阅读 · 2019年10月24日
Arxiv
4+阅读 · 2018年10月31日
Physical Primitive Decomposition
Arxiv
4+阅读 · 2018年9月13日
Arxiv
8+阅读 · 2018年2月23日
VIP会员
最新内容
《人工智能赋能电磁战》(报告)
专知会员服务
2+阅读 · 今天14:47
【CMU博士论文】迈向可扩展的开放世界三维感知
专知会员服务
1+阅读 · 今天14:06
前馈式三维场景建模
专知会员服务
1+阅读 · 今天14:03
(译文)认知战:以士兵为目标,塑造战略
专知会员服务
3+阅读 · 今天3:12
相关VIP内容
【硬核书】不完全信息决策理论,467页pdf
专知会员服务
367+阅读 · 2020年6月24日
【实用书】Python技术手册,第三版767页pdf
专知会员服务
240+阅读 · 2020年5月21日
大数据安全技术研究进展
专知会员服务
96+阅读 · 2020年5月2日
专知会员服务
126+阅读 · 2020年3月26日
【干货书】机器学习Python实战教程,366页pdf
专知会员服务
347+阅读 · 2020年3月17日
【阿里技术干货】知识结构化在阿里小蜜中的应用
专知会员服务
98+阅读 · 2019年12月14日
相关资讯
面向人工智能的计算机体系结构
计算机研究与发展
14+阅读 · 2019年6月6日
车路协同构建“通信+计算”新体系
智能交通技术
11+阅读 · 2019年3月26日
【CPS】信息物理融合系统理论与应用专刊序言
产业智能官
7+阅读 · 2019年2月27日
【大数据】大数据参考架构和关键技术(综合)
产业智能官
14+阅读 · 2018年11月22日
已删除
将门创投
3+阅读 · 2018年4月10日
最新人机对话系统简略综述
专知
26+阅读 · 2018年3月10日
已删除
将门创投
9+阅读 · 2017年7月28日
Top
微信扫码咨询专知VIP会员