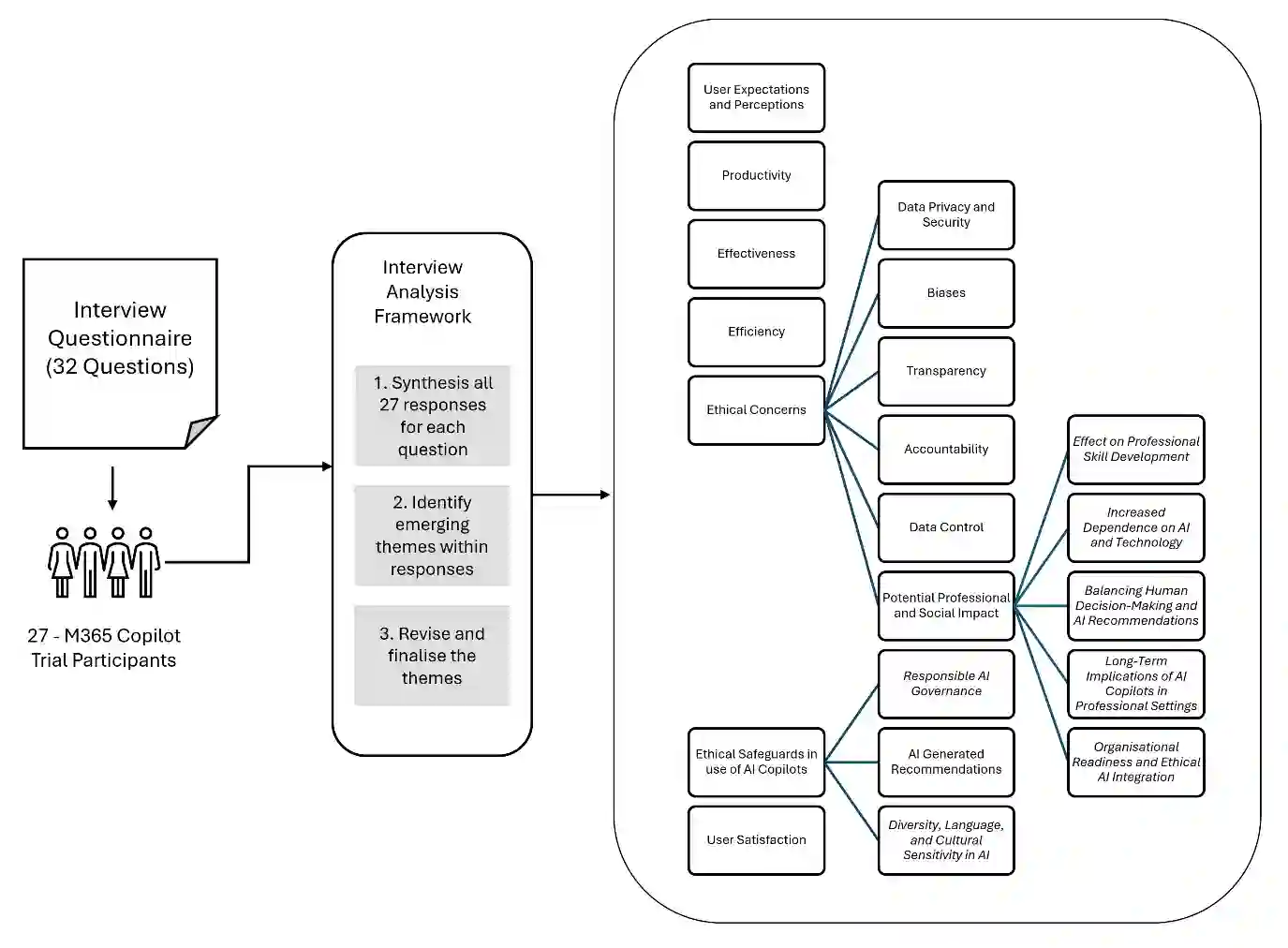
Adopting AI copilots in professional workflows presents opportunities for enhanced productivity, efficiency, and decision making. In this paper, we present results from a six month trial of M365 Copilot conducted at our organisation in 2024. A qualitative interview study was carried out with 27 participants. The study explored user perceptions of M365 Copilot's effectiveness, productivity impact, evolving expectations, ethical concerns, and overall satisfaction. Initial enthusiasm for the tool was met with mixed post trial experiences. While some users found M365 Copilot beneficial for tasks such as email coaching, meeting summaries, and content retrieval, others reported unmet expectations in areas requiring deeper contextual understanding, reasoning, and integration with existing workflows. Ethical concerns were a recurring theme, with users highlighting issues related to data privacy, transparency, and AI bias. While M365 Copilot demonstrated value in specific operational areas, its broader impact remained constrained by usability limitations and the need for human oversight to validate AI generated outputs.


翻译:在专业工作流程中采用AI助手为提高生产力、效率和决策能力提供了机遇。本文展示了我们机构于2024年进行的为期六个月的M365 Copilot试用结果。我们对27名参与者开展了定性访谈研究。该研究探讨了用户对M365 Copilot有效性、生产力影响、期望演变、伦理关切及整体满意度的感知。初期对该工具的热情在试用后遇到了褒贬不一的体验。尽管部分用户认为M365 Copilot在邮件指导、会议总结和内容检索等任务中有所裨益,但其他用户报告了在需要更深层上下文理解、推理以及与现有工作流集成等方面未达预期。伦理关切是一个反复出现的主题,用户强调了与数据隐私、透明度和AI偏见相关的问题。虽然M365 Copilot在特定操作领域展现了价值,但其更广泛的影响仍受限于可用性缺陷,以及需要人工监督来验证AI生成输出的必要性。

0
下载
关闭预览

相关内容

Linux导论,Introduction to Linux,96页ppt
专知会员服务
82+阅读 · 2020年7月26日
FlowQA: Grasping Flow in History for Conversational Machine Comprehension
专知会员服务
34+阅读 · 2019年10月18日
Stabilizing Transformers for Reinforcement Learning
专知会员服务
60+阅读 · 2019年10月17日
《DeepGCNs: Making GCNs Go as Deep as CNNs》
专知会员服务
32+阅读 · 2019年10月17日
Keras François Chollet 《Deep Learning with Python 》, 386页pdf
专知会员服务
164+阅读 · 2019年10月12日
【SIGGRAPH2019】TensorFlow 2.0深度学习计算机图形学应用
专知会员服务
41+阅读 · 2019年10月9日
Hierarchically Structured Meta-learning
CreateAMind
27+阅读 · 2019年5月22日
Transferring Knowledge across Learning Processes
CreateAMind
29+阅读 · 2019年5月18日
强化学习的Unsupervised Meta-Learning
CreateAMind
18+阅读 · 2019年1月7日
Unsupervised Learning via Meta-Learning
CreateAMind
44+阅读 · 2019年1月3日
meta learning 17年:MAML SNAIL
CreateAMind
11+阅读 · 2019年1月2日
A Technical Overview of AI & ML in 2018 & Trends for 2019
待字闺中
18+阅读 · 2018年12月24日
STRCF for Visual Object Tracking
统计学习与视觉计算组
15+阅读 · 2018年5月29日
Focal Loss for Dense Object Detection
统计学习与视觉计算组
12+阅读 · 2018年3月15日
IJCAI | Cascade Dynamics Modeling with Attention-based RNN
KingsGarden
13+阅读 · 2017年7月16日
From Softmax to Sparsemax-ICML16(1)
KingsGarden
74+阅读 · 2016年11月26日
国家自然科学基金
13+阅读 · 2017年12月31日
国家自然科学基金
2+阅读 · 2015年12月31日
国家自然科学基金
2+阅读 · 2015年12月31日
国家自然科学基金
1+阅读 · 2015年12月31日
国家自然科学基金
47+阅读 · 2015年12月31日
国家自然科学基金
2+阅读 · 2015年12月31日
国家自然科学基金
2+阅读 · 2015年12月31日
国家自然科学基金
0+阅读 · 2014年12月31日
国家自然科学基金
0+阅读 · 2014年12月31日
国家自然科学基金
2+阅读 · 2014年12月31日
Arxiv
43+阅读 · 2024年1月25日
Arxiv
21+阅读 · 2023年7月12日
VIP会员
最新内容
【博士论文】已对齐 AI 系统的持续脆弱性
专知会员服务
4+阅读 · 4月3日
潜空间综述:基础、演化、机制、能力与展望
专知会员服务
10+阅读 · 4月3日
《人工智能时代的国防工业政策》
专知会员服务
6+阅读 · 4月3日
《2026年美国/以色列-伊朗冲突》
专知会员服务
6+阅读 · 4月3日
《美国与伊朗的冲突》美国会服务处报告
专知会员服务
6+阅读 · 4月3日
美国对伊朗军事行动:弹药与反导
专知会员服务
7+阅读 · 4月3日
超越技术:伊朗冲突中的“战争方式”
专知会员服务
14+阅读 · 4月1日
军事决策大语言模型综合评价基准
专知会员服务
11+阅读 · 4月1日
相关VIP内容
相关资讯
Hierarchically Structured Meta-learning
CreateAMind
27+阅读 · 2019年5月22日
Transferring Knowledge across Learning Processes
CreateAMind
29+阅读 · 2019年5月18日
强化学习的Unsupervised Meta-Learning
CreateAMind
18+阅读 · 2019年1月7日
Unsupervised Learning via Meta-Learning
CreateAMind
44+阅读 · 2019年1月3日
meta learning 17年:MAML SNAIL
CreateAMind
11+阅读 · 2019年1月2日
A Technical Overview of AI & ML in 2018 & Trends for 2019
待字闺中
18+阅读 · 2018年12月24日
STRCF for Visual Object Tracking
统计学习与视觉计算组
15+阅读 · 2018年5月29日
Focal Loss for Dense Object Detection
统计学习与视觉计算组
12+阅读 · 2018年3月15日
IJCAI | Cascade Dynamics Modeling with Attention-based RNN
KingsGarden
13+阅读 · 2017年7月16日
From Softmax to Sparsemax-ICML16(1)
KingsGarden
74+阅读 · 2016年11月26日
相关基金
国家自然科学基金
13+阅读 · 2017年12月31日
国家自然科学基金
2+阅读 · 2015年12月31日
国家自然科学基金
2+阅读 · 2015年12月31日
国家自然科学基金
1+阅读 · 2015年12月31日
国家自然科学基金
47+阅读 · 2015年12月31日
国家自然科学基金
2+阅读 · 2015年12月31日
国家自然科学基金
2+阅读 · 2015年12月31日
国家自然科学基金
0+阅读 · 2014年12月31日
国家自然科学基金
0+阅读 · 2014年12月31日
国家自然科学基金
2+阅读 · 2014年12月31日
Top
微信扫码咨询专知VIP会员