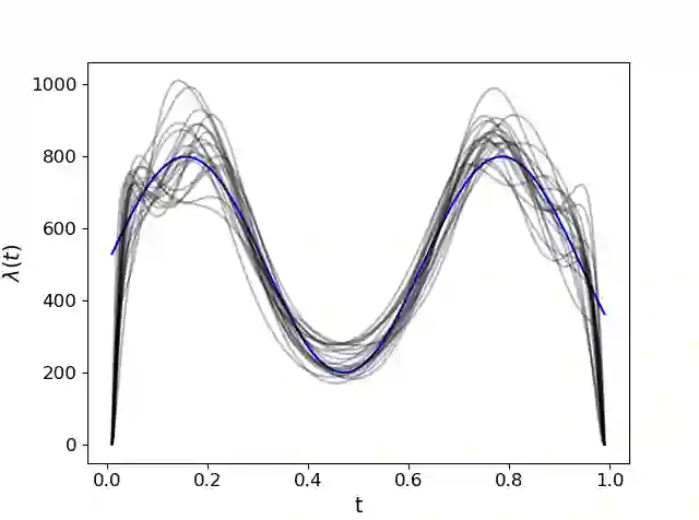
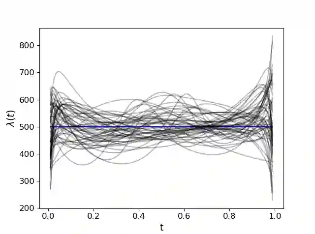
Non-homogeneous Poisson processes are used in a wide range of scientific disciplines, ranging from the environmental sciences to the health sciences. Often, the central object of interest in a point process is the underlying intensity function. Here, we present a general model for the intensity function of a non-homogeneous Poisson process using measure transport. The model is built from a flexible bijective mapping that maps from the underlying intensity function of interest to a simpler reference intensity function. We enforce bijectivity by modeling the map as a composition of multiple simple bijective maps, and show that the model exhibits an important approximation property. Estimation of the flexible mapping is accomplished within an optimization framework, wherein computations are efficiently done using recent technological advances in deep learning and a graphics processing unit. Although we find that intensity function estimates obtained with our method are not necessarily superior to those obtained using conventional methods, the modeling representation brings with it other advantages such as facilitated point process simulation and uncertainty quantification. Modeling point processes in higher dimensions is also facilitated using our approach. We illustrate the use of our model on both simulated data, and a real data set containing the locations of seismic events near Fiji since 1964.


翻译:从环境科学到健康科学等一系列广泛的科学学科都使用非同质的 Poisson 进程,从环境科学到健康科学,这些科学学科从环境科学到健康科学,都使用非异质的 Poisson 进程。通常,一个点点过程的中心对象是潜在的强度功能。在这里,我们提出了一个使用量度运输的非异质的Poisson 进程强度功能的一般模型。该模型是从一个灵活的双向图绘制图象的灵活的双向图象,该图象从人们感兴趣的基本强度功能到更简单的参考强度功能。我们通过将地图作为多个简单的双向图象的构成来实施双向性图象,并表明该模型具有重要的近似属性。在优化框架内,利用深层学习和图形处理单位的最新技术进步有效地进行了灵活测算。虽然我们发现,用我们的方法获得的强度函数估计不一定优于使用常规方法获得的数值,但模型表象便利点进程模拟和不确定性的量化等其他优点。我们的方法也便利了高层次的建模点进程。我们用模拟数据来说明如何使用模型,自1964年以来斐济地震事件地点的实际数据。

0
下载
关闭预览

相关内容

Processing 是一门开源编程语言和与之配套的集成开发环境(IDE)的名称。Processing 在电子艺术和视觉设计社区被用来教授编程基础,并运用于大量的新媒体和互动艺术作品中。
100+篇《自监督学习(Self-Supervised Learning)》论文最新合集
专知会员服务
167+阅读 · 2020年3月18日
《DeepGCNs: Making GCNs Go as Deep as CNNs》
专知会员服务
32+阅读 · 2019年10月17日
强化学习最新教程,17页pdf
专知会员服务
182+阅读 · 2019年10月11日
机器学习入门的经验与建议
专知会员服务
94+阅读 · 2019年10月10日
IEEE ICKG 2022: Call for Papers
机器学习与推荐算法
3+阅读 · 2022年3月30日
ACM MM 2022 Call for Papers
CCF多媒体专委会
5+阅读 · 2022年3月29日
ACM TOMM Call for Papers
CCF多媒体专委会
2+阅读 · 2022年3月23日
AIART 2022 Call for Papers
CCF多媒体专委会
1+阅读 · 2022年2月13日
【ICIG2021】Check out the hot new trailer of ICIG2021 Symposium6
中国图象图形学学会CSIG
2+阅读 · 2021年11月12日
【ICIG2021】Check out the hot new trailer of ICIG2021 Symposium2
中国图象图形学学会CSIG
0+阅读 · 2021年11月8日
【ICIG2021】Check out the hot new trailer of ICIG2021 Symposium1
中国图象图形学学会CSIG
0+阅读 · 2021年11月3日
Hierarchically Structured Meta-learning
CreateAMind
27+阅读 · 2019年5月22日
Unsupervised Learning via Meta-Learning
CreateAMind
44+阅读 · 2019年1月3日
A Technical Overview of AI & ML in 2018 & Trends for 2019
待字闺中
18+阅读 · 2018年12月24日
国家自然科学基金
1+阅读 · 2015年12月31日
国家自然科学基金
0+阅读 · 2014年12月31日
国家自然科学基金
0+阅读 · 2012年12月31日
国家自然科学基金
1+阅读 · 2012年12月31日
国家自然科学基金
0+阅读 · 2009年12月31日
国家自然科学基金
0+阅读 · 2009年12月31日
国家自然科学基金
3+阅读 · 2009年12月31日
国家自然科学基金
0+阅读 · 2009年12月31日
国家自然科学基金
0+阅读 · 2008年12月31日
Arxiv
0+阅读 · 2022年4月20日
Arxiv
0+阅读 · 2022年4月20日
Arxiv
0+阅读 · 2022年4月18日
VIP会员
最新内容
国外海军作战管理系统与作战训练系统
专知会员服务
0+阅读 · 今天4:16
美军条令《海军陆战队规划流程(2026版)》
专知会员服务
6+阅读 · 今天3:36
《压缩式分布式交互仿真标准》120页
专知会员服务
3+阅读 · 今天3:21
《电子战数据交换模型研究报告》
专知会员服务
4+阅读 · 今天3:13
《基于Transformer的异常舰船导航识别与跟踪》80页
《低数据领域军事目标检测模型研究》
专知会员服务
4+阅读 · 今天2:37
【CMU博士论文】物理世界的视觉感知与深度理解
伊朗战争停火期间美军关键弹药状况分析
专知会员服务
8+阅读 · 4月22日
电子战革命:塑造战场的十年突破(2015–2025)
相关资讯
IEEE ICKG 2022: Call for Papers
机器学习与推荐算法
3+阅读 · 2022年3月30日
ACM MM 2022 Call for Papers
CCF多媒体专委会
5+阅读 · 2022年3月29日
ACM TOMM Call for Papers
CCF多媒体专委会
2+阅读 · 2022年3月23日
AIART 2022 Call for Papers
CCF多媒体专委会
1+阅读 · 2022年2月13日
【ICIG2021】Check out the hot new trailer of ICIG2021 Symposium6
中国图象图形学学会CSIG
2+阅读 · 2021年11月12日
【ICIG2021】Check out the hot new trailer of ICIG2021 Symposium2
中国图象图形学学会CSIG
0+阅读 · 2021年11月8日
【ICIG2021】Check out the hot new trailer of ICIG2021 Symposium1
中国图象图形学学会CSIG
0+阅读 · 2021年11月3日
Hierarchically Structured Meta-learning
CreateAMind
27+阅读 · 2019年5月22日
Unsupervised Learning via Meta-Learning
CreateAMind
44+阅读 · 2019年1月3日
A Technical Overview of AI & ML in 2018 & Trends for 2019
待字闺中
18+阅读 · 2018年12月24日
相关基金
国家自然科学基金
1+阅读 · 2015年12月31日
国家自然科学基金
0+阅读 · 2014年12月31日
国家自然科学基金
0+阅读 · 2012年12月31日
国家自然科学基金
1+阅读 · 2012年12月31日
国家自然科学基金
0+阅读 · 2009年12月31日
国家自然科学基金
0+阅读 · 2009年12月31日
国家自然科学基金
3+阅读 · 2009年12月31日
国家自然科学基金
0+阅读 · 2009年12月31日
国家自然科学基金
0+阅读 · 2008年12月31日
Top
微信扫码咨询专知VIP会员