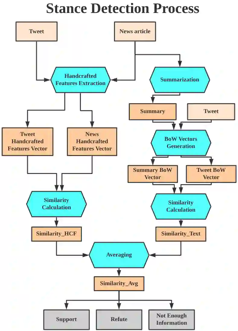
The outbreak of COVID-19 has resulted in an "infodemic" that has encouraged the propagation of misinformation about COVID-19 and cure methods which, in turn, could negatively affect the adoption of recommended public health measures in the larger population. In this paper, we provide a new multimodal (consisting of images, text and temporal information) labeled dataset containing news articles and tweets on the COVID-19 vaccine. We collected 2,593 news articles from 80 publishers for one year between Feb 16th 2020 to May 8th 2021 and 24184 Twitter posts (collected between April 17th 2021 to May 8th 2021). We combine ratings from two news media ranking sites: Medias Bias Chart and Media Bias/Fact Check (MBFC) to classify the news dataset into two levels of credibility: reliable and unreliable. The combination of two filters allows for higher precision of labeling. We also propose a stance detection mechanism to annotate tweets into three levels of credibility: reliable, unreliable and inconclusive. We provide several statistics as well as other analytics like, publisher distribution, publication date distribution, topic analysis, etc. We also provide a novel architecture that classifies the news data into misinformation or truth to provide a baseline performance for this dataset. We find that the proposed architecture has an F-Score of 0.919 and accuracy of 0.882 for fake news detection. Furthermore, we provide benchmark performance for misinformation detection on tweet dataset. This new multimodal dataset can be used in research on COVID-19 vaccine, including misinformation detection, influence of fake COVID-19 vaccine information, etc.


翻译:COVID-19的爆发产生了“信息”效应,鼓励传播有关COVID-19-19的错误信息以及治疗方法,这反过来又可能对在较大人口群体中采用建议公共卫生措施产生消极影响。在本文中,我们提供了一个新的多式联运(包括图像、文本和时间信息)标签数据集,其中载有关于COVID-19疫苗的新闻文章和推文。我们从2020年2月16日至2021年5月8日和24184年的80家出版商收集了2 593篇新闻文章,鼓励在2021年4月17日至2021年5月8日和24184月的Twitter文章(收集了2021日至2021年5月8日)之间)。我们把两个新闻媒体排名站的评级结合起来:媒体Bias Chart和Media Bias/Fact Check(MBFFCFC),将新闻数据集分为两个级别:可靠和不可靠。我们还提议了立场检测机制,将微量推文推文评分为三个等级:可靠、不可靠和无结论。我们提供了若干统计数据,以及其它分析分析数据,例如出版发行发行日期、发行日期、发行日期、发行日期分配、专题分析等数据,供我们使用这一数据库。我们提供最新数据。

0
下载
关闭预览

相关内容

强化学习最新教程,17页pdf
专知会员服务
182+阅读 · 2019年10月11日
LibRec 精选:AutoML for Contextual Bandits
LibRec智能推荐
7+阅读 · 2019年9月19日
计算机 | IUI 2020等国际会议信息4条
Call4Papers
6+阅读 · 2019年6月17日
Hierarchically Structured Meta-learning
CreateAMind
27+阅读 · 2019年5月22日
A Technical Overview of AI & ML in 2018 & Trends for 2019
待字闺中
18+阅读 · 2018年12月24日
CCF B类期刊IPM专刊截稿信息1条
Call4Papers
3+阅读 · 2018年10月11日
disentangled-representation-papers
CreateAMind
26+阅读 · 2018年9月12日
Hierarchical Disentangled Representations
CreateAMind
4+阅读 · 2018年4月15日
【计算机类】期刊专刊/国际会议截稿信息6条
Call4Papers
3+阅读 · 2017年10月13日
【推荐】视频目标分割基础
机器学习研究会
9+阅读 · 2017年9月19日
Arxiv
0+阅读 · 2021年11月17日
Arxiv
13+阅读 · 2020年10月19日
Arxiv
21+阅读 · 2020年10月11日
Credibility-based Fake News Detection
Arxiv
3+阅读 · 2019年11月2日
VIP会员
最新内容
2025年大语言模型进展报告
专知会员服务
1+阅读 · 今天13:30
多智能体协作机制
专知会员服务
1+阅读 · 今天13:26
非对称优势:美海军开发低成本反无人机技术
专知会员服务
4+阅读 · 今天4:39
《美战争部小企业创新研究(SBIR)计划》
专知会员服务
6+阅读 · 今天2:48
《军事模拟:将军事条令与目标融入AI智能体》
专知会员服务
9+阅读 · 今天2:43
【NTU博士论文】3D人体动作生成
专知会员服务
7+阅读 · 4月24日
以色列军事技术对美国军力发展的持续性赋能
专知会员服务
8+阅读 · 4月24日
《深度强化学习在兵棋推演中的应用》40页报告
专知会员服务
14+阅读 · 4月24日
《多域作战面临复杂现实》
专知会员服务
10+阅读 · 4月24日
《印度的多域作战:条令与能力发展》报告
专知会员服务
5+阅读 · 4月24日
相关VIP内容
强化学习最新教程,17页pdf
专知会员服务
182+阅读 · 2019年10月11日
相关资讯
LibRec 精选:AutoML for Contextual Bandits
LibRec智能推荐
7+阅读 · 2019年9月19日
计算机 | IUI 2020等国际会议信息4条
Call4Papers
6+阅读 · 2019年6月17日
Hierarchically Structured Meta-learning
CreateAMind
27+阅读 · 2019年5月22日
A Technical Overview of AI & ML in 2018 & Trends for 2019
待字闺中
18+阅读 · 2018年12月24日
CCF B类期刊IPM专刊截稿信息1条
Call4Papers
3+阅读 · 2018年10月11日
disentangled-representation-papers
CreateAMind
26+阅读 · 2018年9月12日
Hierarchical Disentangled Representations
CreateAMind
4+阅读 · 2018年4月15日
【计算机类】期刊专刊/国际会议截稿信息6条
Call4Papers
3+阅读 · 2017年10月13日
【推荐】视频目标分割基础
机器学习研究会
9+阅读 · 2017年9月19日
Top
微信扫码咨询专知VIP会员