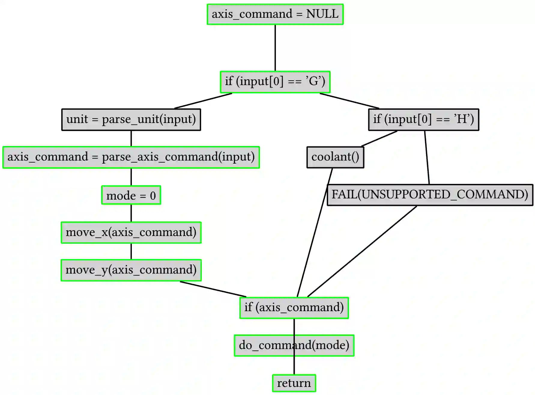
Modern software typically performs more than one functionality. These functionalities or features are not always organized in a way for modules representing these features to be used individually. Many software engineering approaches like programming language constructs, or product line visualization techniques have been proposed to organize projects as modules. Unfortunately, much legacy software suffer from years or decades of improper coding practices that leave the modules in the code almost undetectable. In such scenarios, a desirable requirement is to identify modules representing different features to be extracted. In this paper, we propose a novel approach that combines information retrieval and program analysis approaches to allow domain experts to identify slices of the program that represent modules using natural language search terms. We evaluate our approach by building a proof of concept tool in C, and extract modules from open source projects.


翻译:现代软件通常具有不止一种功能。这些功能或功能并非总能以代表这些特征的模块单独使用的方式加以组织。许多软件工程方法,如编程语言构造或产品线可视化技术,都提议将项目组织成模块。不幸的是,许多遗留软件都存在多年或几十年的不当编码做法,使模块在代码中几乎无法检测。在这种情况下,一个可取的要求是确定代表不同特征的模块。在本文中,我们提出一种新颖的办法,将信息检索和程序分析方法结合起来,让域专家使用自然语言搜索术语来识别代表模块的片段。我们通过在 C 中建立概念工具的证明来评估我们的方法,并从开放源项目中提取模块。

0
下载
关闭预览

相关内容

专知会员服务
124+阅读 · 2020年9月8日
斯坦福2020硬课《分布式算法与优化》
专知会员服务
123+阅读 · 2020年5月6日
100+篇《自监督学习(Self-Supervised Learning)》论文最新合集
专知会员服务
167+阅读 · 2020年3月18日
《DeepGCNs: Making GCNs Go as Deep as CNNs》
专知会员服务
32+阅读 · 2019年10月17日
[综述]深度学习下的场景文本检测与识别
专知会员服务
78+阅读 · 2019年10月10日
Transferring Knowledge across Learning Processes
CreateAMind
29+阅读 · 2019年5月18日
IEEE | DSC 2019诚邀稿件 (EI检索)
Call4Papers
10+阅读 · 2019年2月25日
强化学习的Unsupervised Meta-Learning
CreateAMind
18+阅读 · 2019年1月7日
Unsupervised Learning via Meta-Learning
CreateAMind
44+阅读 · 2019年1月3日
A Technical Overview of AI & ML in 2018 & Trends for 2019
待字闺中
18+阅读 · 2018年12月24日
计算机视觉近一年进展综述
机器学习研究会
9+阅读 · 2017年11月25日
【推荐】自然语言处理(NLP)指南
机器学习研究会
35+阅读 · 2017年11月17日
【推荐】MXNet深度情感分析实战
机器学习研究会
16+阅读 · 2017年10月4日
【论文】图上的表示学习综述
机器学习研究会
15+阅读 · 2017年9月24日
【推荐】Python机器学习生态圈(Scikit-Learn相关项目)
机器学习研究会
6+阅读 · 2017年8月23日
Arxiv
5+阅读 · 2018年10月4日
VIP会员
最新内容
《系统簇式多域作战规划范畴论框架》
专知会员服务
5+阅读 · 4月20日
高效视频扩散模型:进展与挑战
专知会员服务
2+阅读 · 4月20日
乌克兰前线的五项创新
专知会员服务
7+阅读 · 4月20日
 军事通信系统与设备的技术演进综述
专知会员服务
5+阅读 · 4月20日
《北约标准:医疗评估手册》174页
专知会员服务
5+阅读 · 4月20日
《提升生成模型的安全性与保障》博士论文
专知会员服务
5+阅读 · 4月20日
美国当前高超音速导弹发展概述
专知会员服务
4+阅读 · 4月19日
无人机蜂群建模与仿真方法
专知会员服务
14+阅读 · 4月19日
相关资讯
Transferring Knowledge across Learning Processes
CreateAMind
29+阅读 · 2019年5月18日
IEEE | DSC 2019诚邀稿件 (EI检索)
Call4Papers
10+阅读 · 2019年2月25日
强化学习的Unsupervised Meta-Learning
CreateAMind
18+阅读 · 2019年1月7日
Unsupervised Learning via Meta-Learning
CreateAMind
44+阅读 · 2019年1月3日
A Technical Overview of AI & ML in 2018 & Trends for 2019
待字闺中
18+阅读 · 2018年12月24日
计算机视觉近一年进展综述
机器学习研究会
9+阅读 · 2017年11月25日
【推荐】自然语言处理(NLP)指南
机器学习研究会
35+阅读 · 2017年11月17日
【推荐】MXNet深度情感分析实战
机器学习研究会
16+阅读 · 2017年10月4日
【论文】图上的表示学习综述
机器学习研究会
15+阅读 · 2017年9月24日
【推荐】Python机器学习生态圈(Scikit-Learn相关项目)
机器学习研究会
6+阅读 · 2017年8月23日
Top
微信扫码咨询专知VIP会员