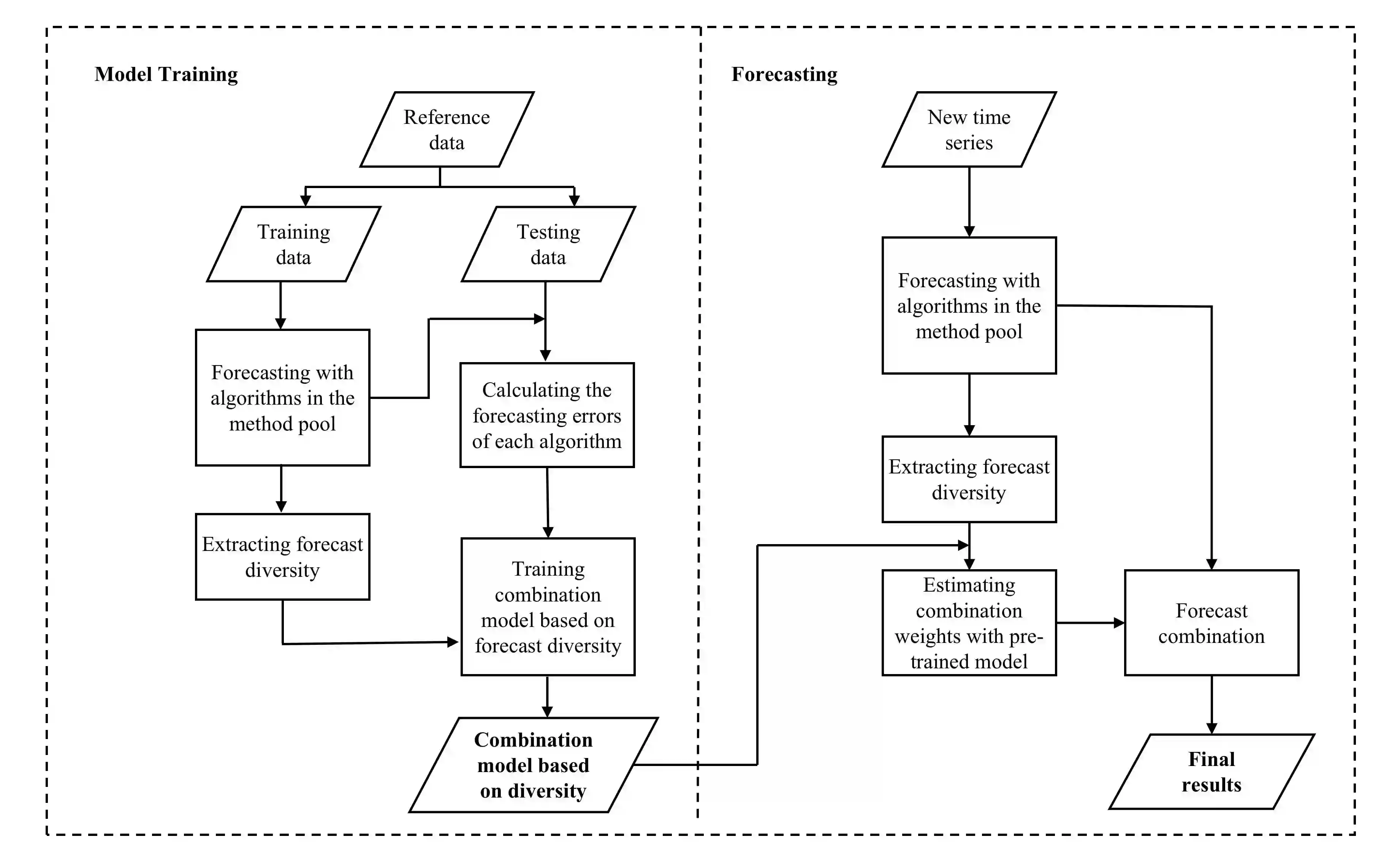
Forecast combinations have been widely applied in the last few decades to improve forecasting. Estimating optimal weights that can outperform simple averages is not always an easy task. In recent years, the idea of using time series features for forecast combination has flourished. Although this idea has been proved to be beneficial in several forecasting competitions, it may not be practical in many situations. For example, the task of selecting appropriate features to build forecasting models is often challenging. Even if there was an acceptable way to define the features, existing features are estimated based on the historical patterns, which are likely to change in the future. Other times, the estimation of the features is infeasible due to limited historical data. In this work, we suggest a change of focus from the historical data to the produced forecasts to extract features. We use out-of-sample forecasts to obtain weights for forecast combinations by amplifying the diversity of the pool of methods being combined. A rich set of time series is used to evaluate the performance of the proposed method. Experimental results show that our diversity-based forecast combination framework not only simplifies the modelling process but also achieves superior forecasting performance in terms of both point forecasts and prediction intervals. The value of our proposition lies on its simplicity, transparency, and computational efficiency, elements that are important from both an optimisation and a decision analysis perspective.


翻译:在过去几十年里,预测组合被广泛用于改善预测。估计能够超过简单平均数的最佳加权数并不总是一件容易的任务。近年来,利用时间序列特性进行预测组合的想法已经发扬光大。虽然这一想法在几次预测竞争中被证明是有益的,但在许多情况下可能不切实际。例如,选择适当特性来建立预测模型的任务往往具有挑战性。即使有可接受的方法来界定这些特征,根据历史模式对现有特征进行估计,这些特征有可能在未来发生变化。其他时候,由于历史数据有限,对特征的估算是不可行的。在这项工作中,我们建议把重点从历史数据转向所制作的预测,以提取特征。我们使用外部预测来获取预测组合的权重,方法是扩大组合方法的多样性。使用大量的时间序列来评价拟议方法的绩效。实验结果显示,我们基于多样性的预测组合框架不仅简化了建模过程,而且从我们预测的准确度和预测的准确度角度,从我们预测的准确度角度来看,一个更精确的预测和精确度都是从我们预测的准确度的角度进行。

0
下载
关闭预览

相关内容

商业数据分析,39页ppt
专知会员服务
165+阅读 · 2020年6月2日
2019年机器学习框架回顾
专知会员服务
36+阅读 · 2019年10月11日
机器学习入门的经验与建议
专知会员服务
94+阅读 · 2019年10月10日
Disentangled的假设的探讨
CreateAMind
9+阅读 · 2018年12月10日
利用动态深度学习预测金融时间序列基于Python
量化投资与机器学习
18+阅读 · 2018年10月30日
算法|随机森林(Random Forest)
全球人工智能
3+阅读 · 2018年1月8日
已删除
将门创投
4+阅读 · 2017年12月12日
【学习】(Python)SVM数据分类
机器学习研究会
6+阅读 · 2017年10月15日
【推荐】RNN/LSTM时序预测
机器学习研究会
25+阅读 · 2017年9月8日
【推荐】SVM实例教程
机器学习研究会
17+阅读 · 2017年8月26日
最佳实践:深度学习用于自然语言处理(三)
待字闺中
3+阅读 · 2017年8月20日
【学习】Hierarchical Softmax
机器学习研究会
4+阅读 · 2017年8月6日
Arxiv
0+阅读 · 2021年10月15日
Arxiv
0+阅读 · 2021年10月15日
PlumeCityNet: Multi-Resolution Air Quality Forecasting
Arxiv
0+阅读 · 2021年10月14日
Arxiv
15+阅读 · 2021年2月19日
VIP会员
最新内容
非对称优势:美海军开发低成本反无人机技术
专知会员服务
4+阅读 · 今天4:39
《美战争部小企业创新研究(SBIR)计划》
专知会员服务
5+阅读 · 今天2:48
《军事模拟:将军事条令与目标融入AI智能体》
专知会员服务
8+阅读 · 今天2:43
【NTU博士论文】3D人体动作生成
专知会员服务
6+阅读 · 4月24日
以色列军事技术对美国军力发展的持续性赋能
专知会员服务
8+阅读 · 4月24日
《深度强化学习在兵棋推演中的应用》40页报告
专知会员服务
13+阅读 · 4月24日
《多域作战面临复杂现实》
专知会员服务
9+阅读 · 4月24日
《印度的多域作战:条令与能力发展》报告
专知会员服务
4+阅读 · 4月24日
相关资讯
Disentangled的假设的探讨
CreateAMind
9+阅读 · 2018年12月10日
利用动态深度学习预测金融时间序列基于Python
量化投资与机器学习
18+阅读 · 2018年10月30日
算法|随机森林(Random Forest)
全球人工智能
3+阅读 · 2018年1月8日
已删除
将门创投
4+阅读 · 2017年12月12日
【学习】(Python)SVM数据分类
机器学习研究会
6+阅读 · 2017年10月15日
【推荐】RNN/LSTM时序预测
机器学习研究会
25+阅读 · 2017年9月8日
【推荐】SVM实例教程
机器学习研究会
17+阅读 · 2017年8月26日
最佳实践:深度学习用于自然语言处理(三)
待字闺中
3+阅读 · 2017年8月20日
【学习】Hierarchical Softmax
机器学习研究会
4+阅读 · 2017年8月6日
Top
微信扫码咨询专知VIP会员