来源:中国信通院华东分院和OPPO

近年来,随着物联网技术的迅猛发展,海量设备的持续接入,新型规模化应用不断涌现,广泛影响着人们日常生产、生活的方方面面。在带来巨大发展机遇的同时,设备和数据的海量连接,也为物联网带来巨大安全挑战,如何有效应对各种风险及攻击,推动物联网产业全面、健康、快速发展已经成为重要关切。

2023年1月10日,中国信通院ICT+深度观察报告会华东分会场于上海成功举办,中国信通院华东分院(以下简称“华东分院”)联合OPPO共同发布《可信互连技术白皮书》(以下简称“白皮书”),中国信通院总工程师魏然与OPPO终端安全领域总经理王安宇出席发布仪式,共同见证白皮书的正式发布。

白皮书从政策法规、技术进展、专利标准、产业发展等层面对可信互连技术的发展态势进行总体分析,聚焦安全挑战、主流技术、应用现状及典型案例等方面研究生态现状,以此研判可信互连技术的未来发展趋势,并提出了针对性的建议。

会上,魏然介绍了白皮书的总体情况,中国信通院华东分院和OPPO组成的编写团队充分发挥各自优势,凭借扎实的技术能力和深入的产业观察,梳理完成了可信互连技术的发展态势、生态现状和未来前景。希望借助本白皮书的发布,能够帮助社会各界更加全面地了解可信互连技术内涵及现状,共同推动产业发展。

王安宇对白皮书进行了深度解读。面对物联网安全挑战,白皮书认为可信互连技术在设备及用户的隐私保护、设备交互的高可靠通信等领域起到了重要作用,已广泛应用于物联网软硬件设备、可信互连平台及智慧生活等行业中。随着海量物联网设备的出现,设备的可信互连、构建去中心化的设备间信任模式、提高各种安全方案和平台在边缘计算节点的比重,将成为可信互连技术的发展趋势。

白皮书内容目录

**

**

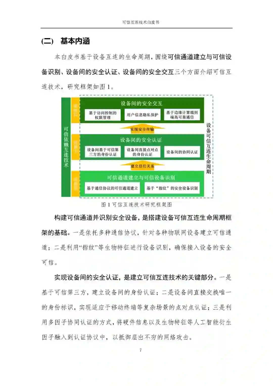
一、可信互连技术发展背景与内涵

(一)背景意义 (二)基本内涵

**二、可信互连技术产业发展态势 **

(一)总体发展 (二)政策法规 (三)专利及标准分析 (四)产业图谱 (五)技术进展

三、可信互连技术生态现状

(一)安全挑战 (二)主流技术 (三)应用现状 (四)产品案例

四、可信互连技术前景展望

(一)未来发展趋势 (二)技术发展建议

成为VIP会员查看完整内容
23

相关内容

腾讯数字孪生云白皮书,55页pdf
专知会员服务
118+阅读 · 2022年12月3日
重磅发布 | 2022数据要素流通标准化白皮书,117页pdf
专知会员服务
94+阅读 · 2022年11月30日
中国企业数字化转型白皮书(2022),59页pdf
专知会员服务
91+阅读 · 2022年8月10日
报告 |《数字碳中和白皮书》(附下载)
专知会员服务
91+阅读 · 2021年12月31日
隐私计算应用白皮书, 54页pdf
专知会员服务
177+阅读 · 2021年12月18日
专知会员服务
59+阅读 · 2021年9月23日
专知会员服务
66+阅读 · 2021年8月9日
专知会员服务
81+阅读 · 2021年7月28日
专知会员服务
150+阅读 · 2021年6月1日
专知会员服务
91+阅读 · 2021年3月31日
《“边缘计算+”技术白皮书》,82页pdf
专知
11+阅读 · 2022年8月28日
百度《城市数字化转型》白皮书,78页pdf
专知
1+阅读 · 2022年8月19日
《6G典型场景和关键能力》白皮书, 23页pdf
《人工智能标准化白皮书(2018版)》发布|附下载
人工智能学家
18+阅读 · 2018年1月21日
国家自然科学基金
3+阅读 · 2015年12月31日
国家自然科学基金
1+阅读 · 2014年12月31日
国家自然科学基金
2+阅读 · 2014年12月31日
国家自然科学基金
0+阅读 · 2014年12月31日
国家自然科学基金
0+阅读 · 2012年12月31日
国家自然科学基金
2+阅读 · 2011年12月31日
国家自然科学基金
1+阅读 · 2011年12月31日
国家自然科学基金
6+阅读 · 2010年12月31日
国家自然科学基金
0+阅读 · 2009年12月31日
Arxiv
0+阅读 · 2023年3月7日
Arxiv
45+阅读 · 2022年9月19日
Arxiv
37+阅读 · 2019年11月7日
VIP会员
最新内容
人工智能赋能无人机:俄乌战争(万字长文)
专知会员服务
0+阅读 · 25分钟前
国外海军作战管理系统与作战训练系统
专知会员服务
0+阅读 · 今天4:16
美军条令《海军陆战队规划流程(2026版)》
专知会员服务
6+阅读 · 今天3:36
《压缩式分布式交互仿真标准》120页
专知会员服务
3+阅读 · 今天3:21
《电子战数据交换模型研究报告》
专知会员服务
5+阅读 · 今天3:13
《基于Transformer的异常舰船导航识别与跟踪》80页
《低数据领域军事目标检测模型研究》
专知会员服务
5+阅读 · 今天2:37
【CMU博士论文】物理世界的视觉感知与深度理解
伊朗战争停火期间美军关键弹药状况分析
专知会员服务
8+阅读 · 4月22日
电子战革命:塑造战场的十年突破(2015–2025)
相关VIP内容
腾讯数字孪生云白皮书,55页pdf
专知会员服务
118+阅读 · 2022年12月3日
重磅发布 | 2022数据要素流通标准化白皮书,117页pdf
专知会员服务
94+阅读 · 2022年11月30日
中国企业数字化转型白皮书(2022),59页pdf
专知会员服务
91+阅读 · 2022年8月10日
报告 |《数字碳中和白皮书》(附下载)
专知会员服务
91+阅读 · 2021年12月31日
隐私计算应用白皮书, 54页pdf
专知会员服务
177+阅读 · 2021年12月18日
专知会员服务
59+阅读 · 2021年9月23日
专知会员服务
66+阅读 · 2021年8月9日
专知会员服务
81+阅读 · 2021年7月28日
专知会员服务
150+阅读 · 2021年6月1日
专知会员服务
91+阅读 · 2021年3月31日
相关基金
国家自然科学基金
3+阅读 · 2015年12月31日
国家自然科学基金
1+阅读 · 2014年12月31日
国家自然科学基金
2+阅读 · 2014年12月31日
国家自然科学基金
0+阅读 · 2014年12月31日
国家自然科学基金
0+阅读 · 2012年12月31日
国家自然科学基金
2+阅读 · 2011年12月31日
国家自然科学基金
1+阅读 · 2011年12月31日
国家自然科学基金
6+阅读 · 2010年12月31日
国家自然科学基金
0+阅读 · 2009年12月31日
微信扫码咨询专知VIP会员