水面舰艇结构数字孪生系统是海洋船舶领域的一个新兴研究领域。孪生结构是对建造后的船舶进行多物理场、多尺度、概率性的综合模拟,它利用现有的最佳物理模型、数据、传感器信息、使用历史等来反映和预测相应物理船舶的寿命,是一个非常广泛的概念,因此,为了实现实际开发和使用,必须对孪生结构进行范围界定。本文确定了用于船载操作指导的结构数字孪生系统的关键特征。明确定义了目标、可用资源和模型参数,并介绍了结构数字孪生(SDT)如何结合不确定性和基于性能的方法。还介绍了一个案例研究,以测试为一艘海洋船舶开发的概率评估和预测方法。

图 7:采用基于性能的结构评估方法的 SDT 逻辑树。

自 2000 年初以来,数字孪生的概念已成为从结构工程到生物医学工程等各行各业使用的关键技术。就海军和海洋结构而言,数字孪生技术在船舶安全高效运行、船舶和船队优化维护、船舶优化航线规划等方面的应用潜力得到了讨论(VanDerHorn 和 Mahadevan,2021 年;Drazen 等人,2019 年;Glaessgen,2012 年)。技术合作计划(TTCP)数字孪生兴趣社区(CoI)最近开展的研究讨论了这一概念,目的是了解数字孪生在运营支持、优化和优先安排船队维护、基于平台健康的长期航线规划以及预后和预测性健康监测方面的用例。CoI 对与数字孪生相关的能力、优势、问题和风险进行了审查和总结(Woolley et al 2023)。讨论的用途之一是(近)实时运行支持和结构数字孪生(SDT)。本文将进一步探讨 SDT 的设计,以提供(近)实时支持。

与研究一样,船级社对通过数字孪生(通过 "智能船舶"、"智能船舶 "和 "状态监测")扩展到数字领域的兴趣也很高。我们对船级社指南进行了文献回顾(ABS,2020;ABS,2022;BV,2021;BV,2022;CCS,2020;Class NK,2020;DNV GL,2020;DNV GL,2017;Llyods Register,2021)。通过比较不同机构的指南和规则,可以明显看出其附加值:提高对结构实际情况的认识,更清楚地了解可能发生的情况,可以降低风险。然而,上述文件的具体程度各不相同。缺乏具体性的原因可能是技术的总体准备状态、技术的广泛适用性或两者兼而有之。本文从目标、限制因素(或资源)和模型参数等方面讨论了设计数字孪生的方法。

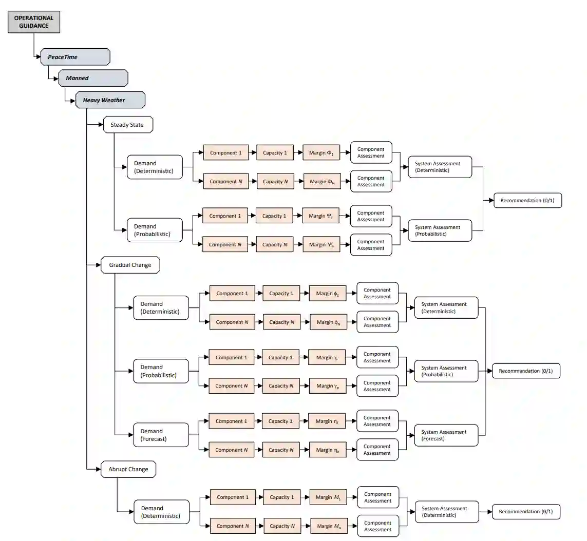
基于结构感知的运行指导自然需要对结构性能进行评估。为了使 SDT 能够提供指导,充分利用可用数据集并减少不确定性,本文建议使用基于性能的工程方法。基于性能的设计将允许工程师和设计师详细说明失效情况(Dusenberry,2019 年)。它允许标准考虑负载(需求)、结构状态和相关失效机制(能力)、失效后果以及符合性能要求的知识。事实证明,这种设计方式能使海洋和舰船结构性能更好、更高效、更可靠、更经济(Hughes & Paik, 2010)。将 SDT 应用于操作指导和基于状态的管理是合乎逻辑的,并将在本文中介绍。

结构数字孪生是海军和船舶应用的前沿发展方向。本文概述了用于舰载操作指导的结构数字孪生系统设计的关键特征。本文建议,结构数字孪生的设计应包括对目标、可用资源和模型参数的明确定义。在操作指导方面,SDT 的设计将进一步纳入概率和预测功能。本文介绍了一个案例研究,以说明当前在整合概率和预测数量方面对 SDT 的一些需求。然后讨论了基于性能的设计概念与 SDT 设计的整合问题。

本文还提供了一个使用数字孪生的案例研究,该数字孪生具有支持作战指导的概率预测解决方案。本文旨在通过使用资源和数据源(模型参数)来支持基于风险的决策,从而加深对如何以支持目标的方式设计和实施 SDT 的理解。

图 2:业务目标分解。

成为VIP会员查看完整内容
42

相关内容

人工智能在军事中可用于多项任务,例如目标识别、大数据处理、作战系统、网络安全、后勤运输、战争医疗、威胁和安全监测以及战斗模拟和训练。
《潜艇接近海面时的水动力控制》243页论文
专知会员服务
28+阅读 · 2024年1月11日
《国防数字孪生发展及其成效》2023最新117页论文
专知会员服务
124+阅读 · 2023年12月1日
《反无人机系统的多层系统分析》2023最新105页论文
专知会员服务
108+阅读 · 2023年12月1日
《水下环境中的主动隐身:数值研究》50页最新论文
专知会员服务
33+阅读 · 2023年8月31日
最新《动态网络嵌入》综述论文,25页pdf
专知
37+阅读 · 2020年6月17日
国家自然科学基金
0+阅读 · 2017年12月31日
国家自然科学基金
0+阅读 · 2016年12月31日
国家自然科学基金
0+阅读 · 2015年12月31日
国家自然科学基金
2+阅读 · 2015年12月31日
国家自然科学基金
0+阅读 · 2015年12月31日
国家自然科学基金
5+阅读 · 2015年12月31日
国家自然科学基金
0+阅读 · 2015年12月31日
国家自然科学基金
55+阅读 · 2011年12月31日
Arxiv
176+阅读 · 2023年4月20日
A Survey of Large Language Models
Arxiv
501+阅读 · 2023年3月31日
Arxiv
182+阅读 · 2023年3月24日
Arxiv
27+阅读 · 2023年3月17日
VIP会员
最新内容
人工智能赋能无人机:俄乌战争(万字长文)
专知会员服务
5+阅读 · 今天6:56
国外海军作战管理系统与作战训练系统
专知会员服务
2+阅读 · 今天4:16
美军条令《海军陆战队规划流程(2026版)》
专知会员服务
10+阅读 · 今天3:36
《压缩式分布式交互仿真标准》120页
专知会员服务
4+阅读 · 今天3:21
《电子战数据交换模型研究报告》
专知会员服务
6+阅读 · 今天3:13
《基于Transformer的异常舰船导航识别与跟踪》80页
《低数据领域军事目标检测模型研究》
专知会员服务
6+阅读 · 今天2:37
【CMU博士论文】物理世界的视觉感知与深度理解
专知会员服务
10+阅读 · 4月22日
相关基金
国家自然科学基金
0+阅读 · 2017年12月31日
国家自然科学基金
0+阅读 · 2016年12月31日
国家自然科学基金
0+阅读 · 2015年12月31日
国家自然科学基金
2+阅读 · 2015年12月31日
国家自然科学基金
0+阅读 · 2015年12月31日
国家自然科学基金
5+阅读 · 2015年12月31日
国家自然科学基金
0+阅读 · 2015年12月31日
国家自然科学基金
55+阅读 · 2011年12月31日
微信扫码咨询专知VIP会员