🌟 人工智能大模型作为技术发展的重要引擎,正推动各行各业的革命性变革。🔍 国内大模型发展迅速,中美两国在全球大模型数量上占据主导地位。🤖 百度、阿里、腾讯、华为等科技巨头纷纷推出各自的大模型产品,如“文心一言”和“通义千问”。📈 人工智能人才需求激增,国内人才缺口巨大,预计到2025年将突破1000万。🎓 国家层面的人才培养工作正在加强,新职业的认定和技能标准制定正在进行中。🔧 企业、院校和行业协会合作,共同探索产教融合的人才培养新模式。🌐 人工智能大模型技术人才培养模式正面临创新,以适应行业发展和市场需求。

成为VIP会员查看完整内容
85

相关内容

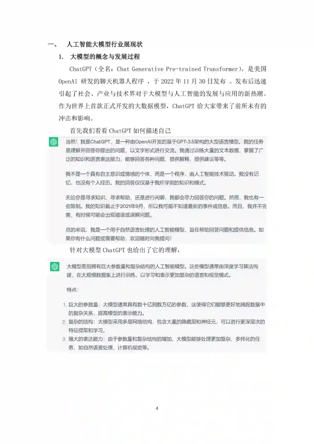
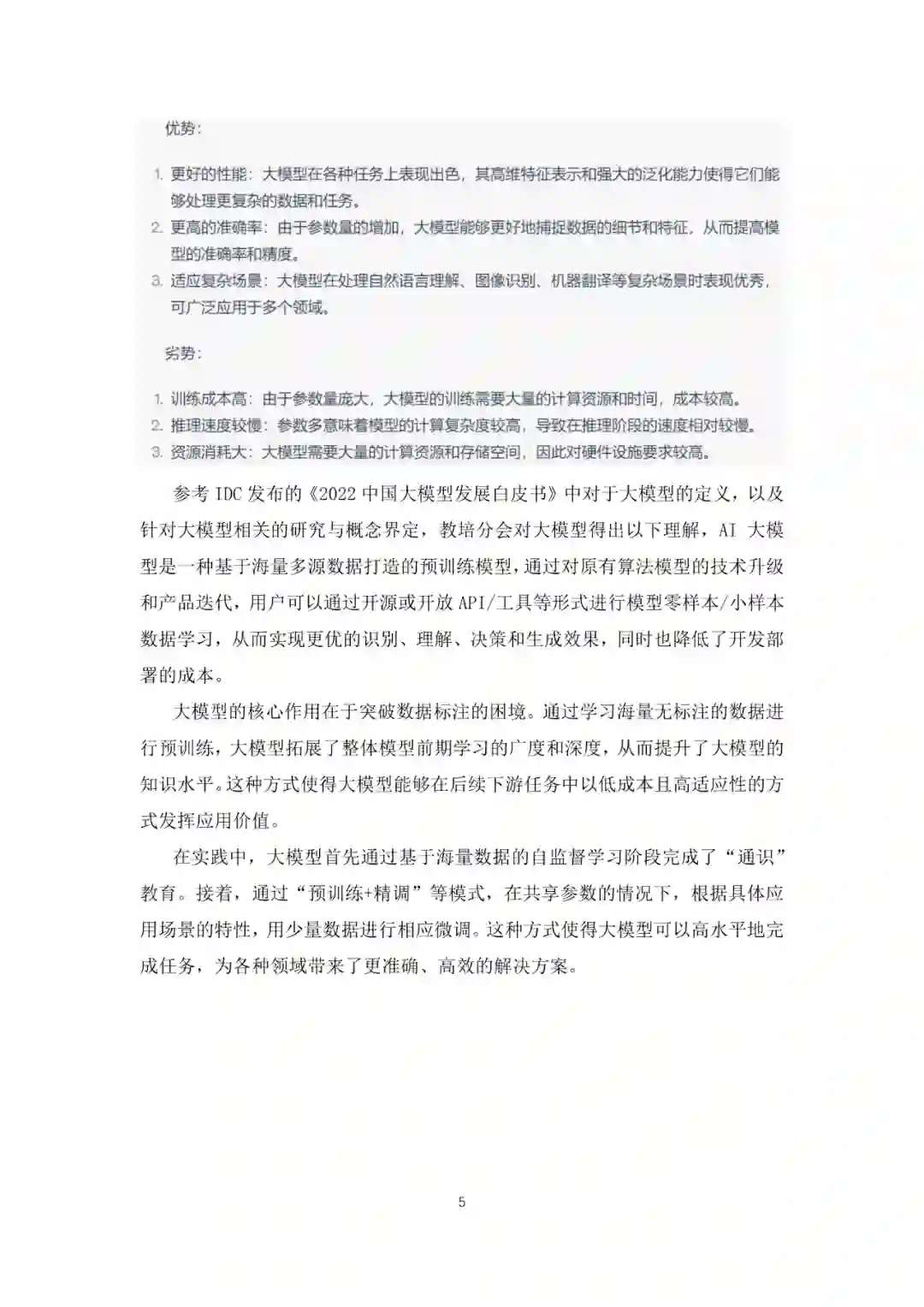
人工智能(Artificial Intelligence, AI )是研究、开发用于模拟、延伸和扩展人的智能的理论、方法、技术及应用系统的一门新的技术科学。 人工智能是计算机科学的一个分支。
《大模型驱动的汽车行业群体智能技术白皮书》,176页pdf
全球人工智能AI行业产业研究重磅手册,258页pdf
专知会员服务
110+阅读 · 2023年7月2日
中国数字经济时代人工智能生态白皮书2021,41页pdf
专知会员服务
73+阅读 · 2022年1月27日
《人工智能计算中心白皮书》,43页pdf
专知会员服务
160+阅读 · 2021年3月5日
中国智适应教育行业白皮书,31页pdf
专知会员服务
73+阅读 · 2021年2月20日
《人工智能安全测评白皮书》,99页pdf
专知
36+阅读 · 2022年2月26日
白皮书 | 工业智能前沿报告,35页pdf
专知
31+阅读 · 2021年3月9日
《人工智能转型手册》,吴恩达 著
人工智能学家
21+阅读 · 2018年12月14日
国家自然科学基金
1+阅读 · 2014年12月31日
国家自然科学基金
7+阅读 · 2014年12月31日
国家自然科学基金
5+阅读 · 2014年12月31日
国家自然科学基金
0+阅读 · 2014年12月31日
国家自然科学基金
4+阅读 · 2014年12月31日
国家自然科学基金
2+阅读 · 2014年12月31日
国家自然科学基金
3+阅读 · 2014年12月31日
国家自然科学基金
1+阅读 · 2014年12月31日
Arxiv
175+阅读 · 2023年4月20日
A Survey of Large Language Models
Arxiv
500+阅读 · 2023年3月31日
Arxiv
182+阅读 · 2023年3月24日
Arxiv
27+阅读 · 2023年3月17日
VIP会员
最新内容
【CMU博士论文】迈向可扩展的开放世界三维感知
专知会员服务
0+阅读 · 12分钟前
前馈式三维场景建模
专知会员服务
0+阅读 · 15分钟前
(译文)认知战:以士兵为目标,塑造战略
专知会员服务
2+阅读 · 今天3:12
(中文)认知战的本体论基础(2026报告)
专知会员服务
18+阅读 · 今天1:45
美空军条令(2026):外国对内防御
专知会员服务
3+阅读 · 今天1:32
美国与以色列如何在攻击伊朗中使用人工智能
专知会员服务
7+阅读 · 4月16日
《自动化战略情报管控》
专知会员服务
3+阅读 · 4月16日
得失评估:审视对伊朗战争的轨迹(简报)
专知会员服务
3+阅读 · 4月16日
【CMU博士论文】迈向可解释机器学习的理论基础
相关VIP内容
《大模型驱动的汽车行业群体智能技术白皮书》,176页pdf
全球人工智能AI行业产业研究重磅手册,258页pdf
专知会员服务
110+阅读 · 2023年7月2日
中国数字经济时代人工智能生态白皮书2021,41页pdf
专知会员服务
73+阅读 · 2022年1月27日
《人工智能计算中心白皮书》,43页pdf
专知会员服务
160+阅读 · 2021年3月5日
中国智适应教育行业白皮书,31页pdf
专知会员服务
73+阅读 · 2021年2月20日
相关基金
国家自然科学基金
1+阅读 · 2014年12月31日
国家自然科学基金
7+阅读 · 2014年12月31日
国家自然科学基金
5+阅读 · 2014年12月31日
国家自然科学基金
0+阅读 · 2014年12月31日
国家自然科学基金
4+阅读 · 2014年12月31日
国家自然科学基金
2+阅读 · 2014年12月31日
国家自然科学基金
3+阅读 · 2014年12月31日
国家自然科学基金
1+阅读 · 2014年12月31日
微信扫码咨询专知VIP会员