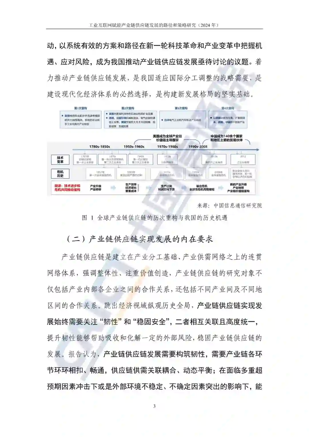
中国信息通信研究院发布**《工业互联网赋能产业链供应链发展的路径和策略研究(2024年)》**。工业互联网对产业链供应链的赋能和支撑作用是多维的,在促进制造业资源要素和产业体系全局性优化方面效用凸显。报告在厘清产业链供应链发展内在要求的基础上,重点聚焦工业互联网对于提升产业链供应链整体的、外部的“协同”与“资源配置”方面如何作用,以产业链供应链大中小企业协同、产业集群建设、跨区域资源配置等为重点研究对象,结合国内外先进做法与典型实践,总结提炼工业互联网赋能产业链供应发展的路径和策略。

工业互联网提升产业链供应链发展能力的主要路径

以工业互联网赋能的方法论为基础,产业链供应链各类主体持续探索实践,在多个维度、多种场景下形成提升产业链供应链发展能力的主要路径,包括大中小企业、园区与产业集群、跨区域三个层面的三大主要路径。

图 工业互联网支撑产业链供应链实现发展的主要路径总结 其中,在企业协同发展层面,是以龙头企业带动产业链整体数字化转型,基于数据融通和技术共享,实现缩短链条响应周期,支撑大中小企业融通发展。 在产业层面,是以产业集群为载体,依托数字底座共建共享促进集群协作创新,实现产业链条整体升级。 在区域层面,是以数字化的跨区域资源配置为抓手,激发产业协同效能,并实现“新制造”价值链构建。这些路径在不同程度上保障了产业链供应链的完备性、畅通性、控制力、修复力,推动构建具有韧性的产业链供应链。 工业互联网提升产业链供应链发展能力的主要路径包括以下三个方面: 一、路径 1:龙头牵引,以链促转,企业融通发展保障畅通性和控制力

** - 内在机理:**通过工业互联网平台企业开发优质产品、服务龙头企业,发挥头雁效应,带动上下游企业高效协同,推动产业链整体数字化转型与价值提升,保障产业链供应链的畅通性和控制力。 ** - 适用条件:**适用于产业链上已具备创新能力、生态掌控能力较突出的龙头企业,能够通过打通上下游,基于工业网络连接,以数据融通、技术共享的方式,带动全链数字化转型。 ** - 典型实践:**如“工赋上海”行动,通过打造工业互联网平台,链接大量工业设备,带动核心供应商和相关企业的数字化转型。国际企业如西门子与福特汽车合作,通过供应链控制塔标准化平台,实现对零部件的透明化管理和高效调度。

二、路径 2:要素聚集,抱团创新,集群整体升级构筑完备性和控制力

** - 内在机理:**工业互联网赋能园区或产业集群,通过数字底座的共享与产业链配套资源的在线共用,实现产能、组织等有效整合,推动产业协作、竞争生态的重构,带动集群内部结构优化,整体向高端攀升,保障产业链供应链的完备性和控制力。 ** - 适用条件:**适用于产业链供应链以园区、产业集群等形式进行组织的场景,工业互联网提供标识、网络、安全管理等可共享的数字底座与配套资源,推动各类要素在集群加速流动,带动集群内部结构优化。 ** - 典型实践:**如曲靖 AGV 创新实验室推动园区内打造 5G 定制专网,实现智慧生产;广东揭阳“聚鲶”中央工厂利用工业互联网实现制造环节“托管”,提升产品附加值;浙江上虞基于舜云科技打造的产业大脑,推动跨产业的知识和技术复用。 三、路径 3:壁垒突破,飞地连接,深化区域协同锻造修复力和畅通性

** - 内在机理:**工业互联网以跨区域的资源部署、市场连接为基础,平台和数据作为主要工具,推动相关联的区域实现共同价值提升,保障产业链供应链在更广范围的修复力和畅通性。支持“飞地孵化”,通过高效链接不同经济发展水平的行政区域,打破机制制约,促进资源互补、互利共赢。 ** - 适用条件:**适用于产业链供应链链条长、网络复杂、存在大量跨地理区域的组织形式的场景,工业互联网能够赋能构建以数据为纽带的跨区域协作模式、优化产业链供应链管理网络,推动区域间资源深度互动,激发产业协同效能。 ** - 典型实践:**如浙江省推动虚拟产业园建设,乌镇联合浙江赛佳打造“网络注册、无界办公”乌镇虚拟产业园;上海脉链集团基于用友精智工业互联网平台,搭建国际化五金工具采销平台,连接全球资源,实现“买全球、卖全球”。 这些路径在不同程度上保障了产业链供应链的完备性、畅通性、控制力、修复力,推动构建具有韧性的产业链供应链。具体内容如下

成为VIP会员查看完整内容
29

相关内容

工业互联网是全球工业系统与高级计算、分析、感应技术以及互联网连接融合的结果。工业互联网通过智能机器间的连接并最终将人机连接,结合软件和大数据分析,重构全球工业、激发生产力,让世界更美好、更快速、更安全、更清洁且更经济。中国工业互联网标识解析国家顶级节点落户在北京、上海、广州、武汉、重庆五大城市。
《智能算力产业发展白皮书(2024)》(可下载)
专知会员服务
59+阅读 · 2024年8月18日
中国工业互联网发展成效评估报告(2024年)
专知会员服务
33+阅读 · 2024年7月2日
量子信息技术发展与应用研究报告(2023年)
专知会员服务
23+阅读 · 2024年1月20日
中国信通院-车联网行业白皮书(2023年)
专知会员服务
27+阅读 · 2023年12月24日
人工智能全域变革图景展望(2023)
专知会员服务
79+阅读 · 2023年12月9日
银行业生成式AI应用报告(2023)
专知会员服务
67+阅读 · 2023年8月31日
中国新一代人工智能科技产业发展(2023)
专知会员服务
95+阅读 · 2023年6月21日
全球工业互联网创新发展报告
专知会员服务
41+阅读 · 2022年11月17日
专知会员服务
46+阅读 · 2021年1月3日
《2021—2022中国大数据产业发展报告》
专知
12+阅读 · 2022年1月23日
【数字化】制造业数字化转型的实战路线图
产业智能官
40+阅读 · 2019年9月10日
报告 | 绿色制造标准化白皮书(2019年版)(附PDF下载)
走向智能论坛
11+阅读 · 2019年9月10日
人工智能商业化研究报告(2019)
腾讯大讲堂
15+阅读 · 2019年7月9日
车路协同应用场景分析
智能交通技术
24+阅读 · 2019年4月13日
中国工程院:《全球工程前沿2018》(附PDF下载)
走向智能论坛
10+阅读 · 2018年12月5日
国家自然科学基金
3+阅读 · 2015年12月31日
国家自然科学基金
1+阅读 · 2015年12月31日
国家自然科学基金
0+阅读 · 2014年12月31日
国家自然科学基金
0+阅读 · 2014年12月31日
国家自然科学基金
1+阅读 · 2014年12月31日
国家自然科学基金
0+阅读 · 2014年12月31日
国家自然科学基金
1+阅读 · 2014年12月31日
国家自然科学基金
12+阅读 · 2013年12月31日
国家自然科学基金
20+阅读 · 2012年12月31日
Arxiv
176+阅读 · 2023年4月20日
A Survey of Large Language Models
Arxiv
501+阅读 · 2023年3月31日
Arxiv
83+阅读 · 2023年3月26日
Arxiv
182+阅读 · 2023年3月24日
Arxiv
27+阅读 · 2023年3月17日
VIP会员
最新内容
乌克兰前线的五项创新
专知会员服务
1+阅读 · 今天6:14
 军事通信系统与设备的技术演进综述
专知会员服务
1+阅读 · 今天5:59
《北约标准:医疗评估手册》174页
专知会员服务
2+阅读 · 今天5:51
《提升生成模型的安全性与保障》博士论文
专知会员服务
0+阅读 · 今天5:47
美国当前高超音速导弹发展概述
专知会员服务
4+阅读 · 4月19日
无人机蜂群建模与仿真方法
专知会员服务
10+阅读 · 4月19日
澳大利亚发布《国防战略(2026年)》
专知会员服务
4+阅读 · 4月19日
全球高超音速武器最新发展趋势
专知会员服务
4+阅读 · 4月19日
相关VIP内容
《智能算力产业发展白皮书(2024)》(可下载)
专知会员服务
59+阅读 · 2024年8月18日
中国工业互联网发展成效评估报告(2024年)
专知会员服务
33+阅读 · 2024年7月2日
量子信息技术发展与应用研究报告(2023年)
专知会员服务
23+阅读 · 2024年1月20日
中国信通院-车联网行业白皮书(2023年)
专知会员服务
27+阅读 · 2023年12月24日
人工智能全域变革图景展望(2023)
专知会员服务
79+阅读 · 2023年12月9日
银行业生成式AI应用报告(2023)
专知会员服务
67+阅读 · 2023年8月31日
中国新一代人工智能科技产业发展(2023)
专知会员服务
95+阅读 · 2023年6月21日
全球工业互联网创新发展报告
专知会员服务
41+阅读 · 2022年11月17日
专知会员服务
46+阅读 · 2021年1月3日
相关资讯
《2021—2022中国大数据产业发展报告》
专知
12+阅读 · 2022年1月23日
【数字化】制造业数字化转型的实战路线图
产业智能官
40+阅读 · 2019年9月10日
报告 | 绿色制造标准化白皮书(2019年版)(附PDF下载)
走向智能论坛
11+阅读 · 2019年9月10日
人工智能商业化研究报告(2019)
腾讯大讲堂
15+阅读 · 2019年7月9日
车路协同应用场景分析
智能交通技术
24+阅读 · 2019年4月13日
中国工程院:《全球工程前沿2018》(附PDF下载)
走向智能论坛
10+阅读 · 2018年12月5日
相关基金
国家自然科学基金
3+阅读 · 2015年12月31日
国家自然科学基金
1+阅读 · 2015年12月31日
国家自然科学基金
0+阅读 · 2014年12月31日
国家自然科学基金
0+阅读 · 2014年12月31日
国家自然科学基金
1+阅读 · 2014年12月31日
国家自然科学基金
0+阅读 · 2014年12月31日
国家自然科学基金
1+阅读 · 2014年12月31日
国家自然科学基金
12+阅读 · 2013年12月31日
国家自然科学基金
20+阅读 · 2012年12月31日
微信扫码咨询专知VIP会员