2018年精准医疗行业研究报告

2019 年 3 月 15 日 行业研究报告

提示点击上方"行业研究报告",关注本号。

行研君说

导语

2017年,国内市场规模约15亿元,预计2020年将达到5.33亿美元。2012年到2020年年复合增长率为28%,增速不仅高于全球水平,也显着高于国内IVD行业约15%的增速。

PS:我们运营的备用号 行研资本(ID:report18)为很多老朋友提供了另一处空间,欢迎大家同时关注!


来源:中信建投证券


伴随诊断行业概览

伴随诊断: 精准医疗伴侣,与靶向药/免疫药相伴相生

伴随诊断(CompanionDiagnostics)是一种诊断测试,用作治疗药物的伴随,以确定治疗药物对特定人的适用性。

一般来说,伴随诊断是与药物共同研发的,根据受试者生物学特征,帮助选择或排除患者,使用该特定药物进行治疗试验。

伴随诊断基于伴随生物标志物,可前瞻性地帮助预测可能的应答或严重毒性。

伴随诊断的说明书一般需要说明与之对应的一个或多个治疗药物,以乳腺癌治疗药物赫赛汀(Herceptin)为例,其伴随诊断生物标志物为HER2,20%-30%乳腺癌患者有HER2过表达,可作为乳腺癌治疗预后因子之一,赫赛汀是HER2单抗,用于治疗HER2过表达患者,总生存期长达25.1个月(vs20.3个月)。

因此,经诊断具有HER2过表达的患者使用赫赛汀有更佳疗效,目前美国已有6个Herceptin伴随诊断产品。

从适应症划分,伴随诊断市场可细分为肿瘤、心血管疾病、中枢神经系统、炎症及病毒感染。其中,肿瘤伴随诊断市场最大。

从技术层面划分,伴随诊断市场可细分为免疫组化和分子诊断。其中,分子诊断将成为增长最快、市场份额最高,又可以分为PCR、原位杂交和新一代测序。

伴随诊断行业起源于靶向药的诊断需求

目前已开发了多种伴随诊断试剂盒用于各类癌症生物标志物的检测,该细分市场的主要驱动力是靶向性药物研发的增长,需要相应的伴随诊断试剂盒的开发。

全球及国内市场:处于起步阶段,快速增长

据MarketsandMarkets数据,2017年,全球伴随诊断市场规模为26.1亿美元,预计2018-2022年将达到31.3亿、37.6亿、45.1亿、54.2亿、65.1亿美元,2016年到2022年的年复合增长率将达到22.78%,显着高于全球IVD整体行业6%的增长速度。

作为体外诊断市场发展最快的细分领域之一,伴随诊断在体外诊断市场的份额逐渐增大,伴随诊断占体外诊断市场占比由2010年的2.9%增长至2021年的14%。

2017年,国内市场规模约15亿元,预计2020年将达到5.33亿美元。2012年到2020年年复合增长率为28%,增速不仅高于全球水平,也显着高于国内IVD行业约15%的增速。

当前伴随诊断市场处于起步阶段,增长迅速,预计未来随着新肿瘤突变发现、靶向药研发加速及新生物标志物的发现,市场将持续扩容。

伴随诊断欧美方法学趋势

PCR仍是主流,NGS后起之秀PCR为当前主要技术类型,NGS市场份额有望扩大

从技术类型划分看,PCR仍为主流,PCR及实时荧光定量PCR占据约30%的市场份额,免疫组化(IHC)占据约17%的市场份额,原位杂交(ISH)占据约16%的市场份额,基因测序占据约12%的市场份额。

考虑到基于NGS的伴随诊断产品已写入美国国家医疗覆盖决定(NCD),纳入CMS报销范围,后续商保覆盖有望逐步加强,市场份额有望扩大。

从产业资本角度看伴随诊断

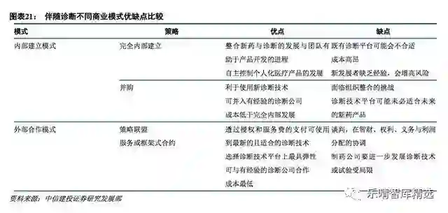
共同研发需求决定,伴随诊断厂商与药企深度合作

靶向药和伴随诊断共同研发的需求,决定研发制药公司评估四种不同的获得伴随诊断试剂的方法:伴随诊断试剂的内部开发,与已建立的诊断公司合作,收购诊断公司和前三个方法的混合策略。

以及随着合作的深入,伴随诊断+CRO的模式正在兴起。

1) 药企内部开发

伴随诊断的内部开发适用于在公司范围内拥有重要诊断部门的药物开发者,一个众所周知的例子是罗氏,它通过和罗氏诊断的研发合作对药品研发起到了重要作用。

罗氏集合了多个诊断平台,比如分子诊断学(RocheMolecular),解剖病理学(VentanaMedicalSystems)和免疫学(RocheProfessional),以满足罗氏制药公司以及其他药物开发商的需求。

还有另外两个公司有相似的公司结构:诺华和雅培。

随着最近诺华诊断的脱离和Abbvie从AbbottDiagnostics的剥离,诺华和Abbvie的药物开发团队将在未来与诊断公司继续合作。

2) 与已建立的诊断公司合作

罗氏子公司基因泰克与加拿大的Xenon制药公司合作开发用于治疗疼痛的化合物和诊断方法。

根据协议条款,基因泰克(拥有化合物的独家许可和任何诊断的非独家权利)将支付未公开的前期费用和研究经费,Xenon有资格获得研发和商业化里程碑费用(CommercializationMilestonePayments),加上特许权使用费总额共计6.46亿美元。

针对Keytruda,默沙东合作开发新型伴随诊断,与FoundationMedicine宣布合作,开发抗PD-1肿瘤疗法Keytruda(pembrolizumab)的伴随诊断(CompanionDiagnostics,CDx)测试。

FoundationMedicine是一家致力于癌症护理的分子信息公司,通过深入了解导致每位患者癌症的基因组变化来寻求治疗方法。

此次合作将围绕FDA批准的FoundationOneCDx综合基因组分析测试(comprehensivegenomicprofiling)开发泛癌伴随诊断,测量微卫星不稳定性(MSI)、肿瘤突变负荷(TMB)和其他潜在新型生物标志物。

2018年4月13日,百时美施贵宝公司(BMS)和Illumina公司宣布合作,将利用Illumina的新一代测序(NGS)技术来开发并在全球推广体外诊断(IVD)检测,以支持百时美施贵宝的肿瘤学产品线。

两家公司计划开发TruSightOncology500检测的诊断版本,以测定潜在预测性的基因组生物标记,包括大多数已知的肿瘤疗法生物标记,包括适用于免疫疗法的TMB和微卫星不稳定性。

3) 收购诊断公司

随着诊断(器械)领域的兼并,拥有完善的诊断体系且不属于医药研发领域的潜在合作者数量下降。

大型企业进行了一系列收购,创建多平台诊断公司。这些包括Agilent-Dako,ThermoFisher-LifeTechologies,Labcorp-GenzymeGenetics和Qiagen-DxS。

这些公司拥有金融实力和全球影响力,与药物开发商谈判进行更加广泛,长期的交易。

这种交易的一个例子是EliLilly和Qiagen之间的“主协议”。

这个协议产生于一个成功合作开发Erbitux®的K-RAS测试(西妥昔单抗),该项目于2012年获得批准并已发展至包括其他治疗领域,包括开展一个用于血癌临床阶段的Janus激酶2抑制剂测试和一个用于全新未公开的莉莉肺癌复合物的伴随诊断。

EliLily于2010年以3亿美元收购AvidRadiopharmaceuticals以开发一个阿尔茨海默病的诊断依据,诺华制药于2011年以4.7亿美元收购Genoptix的临床测试实验室业务。

2018年6月,瑞士制药巨头罗氏公司(Roche)公布,与癌症基因检测公司FoundationMedicine达成并购协议,将以24亿美元收购余下Foundation全部在外流通股份。

收购价每股137美元,较Foundation周一收盘价溢价29%,对Foundation的估值为53亿美元。

Foundation拥有基于NGS的伴随诊断产品,与罗氏诊断部门产品线互补。

新型商业模式:伴随诊断+CRO

20年前,LabCorp为曲妥珠单抗开发了伴随诊断剂,现在仍然是伴随诊断的领导者。

最近,LabCorp在实施涉及PD-L1表达的免疫疗法的伴随诊断方面发挥了关键作用,Covance中心实验室服务(CLS)专门负责测试帕博利珠单抗和纳武单抗在登记试验中PD-L1表达的标本,LabCorp是第一家将特定测试商业化的公司。

由于制药和生物技术公司考虑在药物开发过程的早期加入伴随诊断,LabCorp和Covance在支持药物开发合作伙伴方面具有独特的优势,并有助于开发伴侣和辅助诊断,帮助患者在药物和诊断被批准的当天获得新疗法。


——END——


推荐阅读

《雄安新区》

《腾讯报告》

《小龙虾》

登录查看更多
1

相关内容

2020年中国《知识图谱》行业研究报告,45页ppt
专知会员服务
241+阅读 · 2020年4月18日
【德勤】中国人工智能产业白皮书,68页pdf
专知会员服务
311+阅读 · 2019年12月23日
2019中国硬科技发展白皮书 193页
专知会员服务
86+阅读 · 2019年12月13日
【大数据白皮书 2019】中国信息通信研究院
专知会员服务
138+阅读 · 2019年12月12日
2019年人工智能行业现状与发展趋势报告,52页ppt
专知会员服务
124+阅读 · 2019年10月10日
医药零售行业报告
医谷
9+阅读 · 2019年7月8日
2019社交行业研究报告
行业研究报告
5+阅读 · 2019年5月30日
2018年物业管理行业深度研究报告
行业研究报告
7+阅读 · 2019年5月17日
2019中国家政服务行业发展剖析及行业投资机遇分析报告
2018年游戏行业研究报告
行业研究报告
3+阅读 · 2019年4月20日
2018年边缘计算行业研究报告
行业研究报告
12+阅读 · 2019年4月15日
外泌体行业规模2030年预计将达22.8亿美元
外泌体之家
18+阅读 · 2019年3月26日
2018年德国汽车产业研究报告
行业研究报告
16+阅读 · 2018年12月1日
2018年中国供应链金融行业研究报告
艾瑞咨询
7+阅读 · 2018年11月20日
2017-2018年抗肿瘤药物行业研究报告
行业研究报告
7+阅读 · 2018年11月1日
Arxiv
102+阅读 · 2020年3月4日
Arxiv
27+阅读 · 2019年11月24日
VIP会员
最新内容
乌克兰前线的五项创新
专知会员服务
1+阅读 · 今天6:14
 军事通信系统与设备的技术演进综述
专知会员服务
2+阅读 · 今天5:59
《北约标准:医疗评估手册》174页
专知会员服务
3+阅读 · 今天5:51
《提升生成模型的安全性与保障》博士论文
专知会员服务
2+阅读 · 今天5:47
美国当前高超音速导弹发展概述
专知会员服务
4+阅读 · 4月19日
无人机蜂群建模与仿真方法
专知会员服务
10+阅读 · 4月19日
澳大利亚发布《国防战略(2026年)》
专知会员服务
5+阅读 · 4月19日
全球高超音速武器最新发展趋势
专知会员服务
4+阅读 · 4月19日
相关资讯
医药零售行业报告
医谷
9+阅读 · 2019年7月8日
2019社交行业研究报告
行业研究报告
5+阅读 · 2019年5月30日
2018年物业管理行业深度研究报告
行业研究报告
7+阅读 · 2019年5月17日
2019中国家政服务行业发展剖析及行业投资机遇分析报告
2018年游戏行业研究报告
行业研究报告
3+阅读 · 2019年4月20日
2018年边缘计算行业研究报告
行业研究报告
12+阅读 · 2019年4月15日
外泌体行业规模2030年预计将达22.8亿美元
外泌体之家
18+阅读 · 2019年3月26日
2018年德国汽车产业研究报告
行业研究报告
16+阅读 · 2018年12月1日
2018年中国供应链金融行业研究报告
艾瑞咨询
7+阅读 · 2018年11月20日
2017-2018年抗肿瘤药物行业研究报告
行业研究报告
7+阅读 · 2018年11月1日
Top
微信扫码咨询专知VIP会员