【虎嗅晚报】百度头条相互起诉,各索赔 9000 万元;视觉中国公布整改进度:上线举报功能

2019 年 4 月 26 日 虎嗅网


大家晚上好。


黑洞事件后,视觉中国受到了不少舆论抨击,同时也被有关部门顶上,网站已经关停整改。今天,视觉中国终于公布了目前整改的进展情况。


视觉中国的整改


视觉中国公布了整改的最新进展。视觉中国称,在天津市网信办督导工作组的指导下,针对图片中刊发敏感有害信息标注等问题进行了紧急整改。视觉中国表示,引入权威第三方“公有云内容审核API”,将疑似敏感有害的内容全部下架;优化健全了上架审核流程及制度;在网站前台设置举报功能键,突出强化了敏感有害信息举报处理举措等。


头条与百度的死磕


因发现百度在搜索中窃取了海量抖音短视频,抖音以不正当竞争为由将百度诉至法院。抖音要求百度立即停止侵权,赔偿9000万元,并在百度首页连续道歉30天。


另外,百度称今日头条大量窃取了百度搜索产品结果。百度已将后者起诉至北京市海淀区人民法院,百度要求字节跳动立即停止侵权,赔偿相关经济损失及合理支出共计人民币9000万元,并连续30天在其App及网站首页道歉。


就说这价格是不是商量好的吧。


刘强东案后续


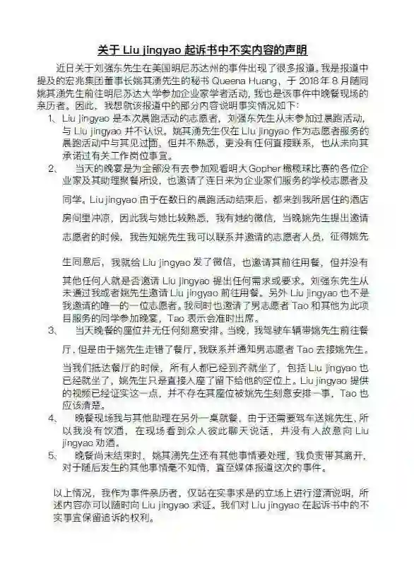
刘强东案晚餐现场亲历者之一、宏兆集团董事长姚其湧秘书QueenaHuang发布一份题为《关于Liujingyao起诉书中不实内容的声明》的文件,称Liujingyao是本次晨跑活动的志愿者,刘强东先生从未参加过晨跑活动,与Liujingyao并不认识。声明中称,Liujingyao是明尼苏达大学企业家学者晨跑活动的志愿者,当天并没有其他任何人就是否邀请Liujingyao提出任何需求或要求,刘强东从未通过姚其湧秘书或者姚其湧邀请Liujingyao前往用餐。声明中还提到,当天晚餐的座位并无任何刻意安排,并不存在其座位被姚先生刻意安排一事。 


坐等后续……


乐视终退市


挣扎832天,乐视网难逃退市命运。债务规模巨大且短期内无法解决,乐视网发布公告称,公司股票将自4月26日开市起停牌,深交所将在停牌后十五个交易日内作出是否暂停公司股票上市的决定。



走好。


美的吃下小天鹅


美的集团发布公告称,经中国证监会核准,正式启动发行A股股份换购吸收无锡小天鹅。本次美的集团换股吸收合并小天鹅,成交金额为143.83亿元。合并完成后,小天鹅将终止上市并注销法人资格,美的将承继、承接小天鹅的全部资产、负债、业务、人员、合同以及其他一切权利与义务。


小厂难生存。


清华荣誉博士——普京


4月26日,清华大学校长邱勇在北京友谊宾馆为俄罗斯总统普京颁发了名誉博士学位证书,这一决定得到了清华大学校学位评定委员会的同意。



俄塔社称,普京在接过名誉证书时说:“清华大学是世界排名前十的顶尖大学,也是世界级的教育和研究中心,能够获得该学校的名誉博士称号是很大荣幸。

这图怎么像是校长接受学位呢……


携程杀向印度


携程集团今日宣布和Naspers达成协议,将发行新股,交换Naspers所持有的MakeMyTrip股票。与此同时,携程将以一部分MakeMyTrip的普通股和B类普通股入股一家第三方投资基金。一旦交易完成,Naspers将持有携程约5.6%的股票。同时,携程和此第三方基金将持有MakeMyTrip的普通股和B类普通股,分别占MakeMyTrip总投票权的49.0%和4.0%。


印度,中国公司的后花园。


人事变动


Live Nation Entertainment宣布委任宋柯为Live Nation中国董事长,发出了对中国市场持续投入的信号。据悉,宋柯将全面领导Live Nation中国地区的业务,宋柯此前曾担任阿里巴巴音乐集团董事长,曾创立“麦田音乐”,其后担任华纳音乐中国区常务副总裁,后于2004年 创立“太合麦田”音乐公司,于2012年加入恒大音乐任董事长。


阿里大文娱的路不好走啊。


京东辟谣


京东发言人:针对外界谣传“京东泄露的5千万用户数据”一事,京东经过示例数据查验,确认这些数据不是京东账号数据,请勿造谣传谣!4月25日有网图流传,在一些黑客群号称有5000万+的京东数据可售卖,具体信息包含手机、邮箱、用户名和交易密码等关键数据。




美团打车转型


自美团点评公司获悉,美团“聚合模式”打车将于今日在上海、南京上线,该模式意味着美团放弃了原先独立做网约车的计划而转身做平台,美团现已接入首汽约车、曹操出行、神州专车等主流出行服务商,用户可以在美团一键同时呼叫多个不同平台不同车型的车辆。近期,美团“聚合模式”打车业务还将在更多城市试点。


聚合模式也被高德抢先了。


下面是造车行业的一些消息:


电动车


4月26日,比亚迪收年报问询函,问询函内容包括:说明公司营业收入同比增长,但净利润和扣非后净利润同比下降的原因及合理性;新能源汽车补贴退坡的情况及对你公司的影响,应对新能源汽车补贴退坡及新能源汽车市场激烈竞争采取的具体措施;说明广汽比亚迪工厂目前的生产经营情况,并结合订单情况及数量说明其复产时间;说明汽车金融的经营模式,并自查其是否存在通过经销商收取金融服务费的情况。


造车不易。


大众携手江淮


据合肥市有关部门透露称,德国汽车制造商大众汽车与江淮汽车的合资企业计划在合肥东部投资50.6亿元(约7.5亿美元)建造一座新能源工厂。合肥经济技术开发区网站上公布的一份文件表明,大众汽车和江淮汽车已经从政府部门获得建造这座工厂的许可,而且该工厂的年产能为10万辆电动汽车。大众汽车中国投资有限公司已证实,并称这座合资工厂很快就会生产第一辆汽车。


中国成为世界汽车工厂?


让特斯拉喘口气吧


知名做空机构香椽创始人安德鲁-莱福特(Andrew Left)在给彭博社的一份电邮中表示,他对特斯拉与股东沟通的方式感失望,并且不再看多该公司的股票。去年10月25日特斯拉发布第三季度财报前一天,曾声称要持续五年做空特斯拉的香橼突然转变态度,表示正做多特斯拉。莱福特当时表示,在更了解电动车行业之后,放弃了过去五年做空特斯拉的策略。



中国学徒的消息:


蔚来


据新浪科技,针对有媒体报道蔚来首款轿车项目已内部叫停的传闻,蔚来内部人士回应称,轿车项目根据车展的反馈会有调整,不能说ET暂停。上海车展期间,蔚来轿车产品系列ET的预览版 ET Preview 首次亮相。蔚来总裁秦力洪接受媒体采访时表示,“蔚来正重新梳理产品排期,ET是否年底上市尚待确定”。


踏踏实实做好产品才是关键。


欧菲光的尴尬年报


4月26日上午,华为产业链企业欧菲光公布18年年报。其年报显示,18年全年实现营业收入430.43亿元,同比增长27.38%;净利润大幅跳水,较去年减少163.10%,全年净亏损5.19亿元。其在1月底公布的业绩快报中预计,年度净利润为18.39亿元,调整前后净利润差额高达24亿。其业绩快报修正公告对此解释称,是对与存货相关的跌价准备进行计提,并对应收账款计提坏账准备。


手机行业萎缩,供应链不好过。


中国厂商决战印度


智能手机数据研究公司canalys发布了2019年Q1印度市场的智能手机份额,小米、三星、vivo、OPPO 分列前四。其中小米出货量为950万台,同比增长4.3%;三星出货量为730万台,同比下滑1.8%;vivo出货量为450万台,同比增长108.2%;OPPO出货量为280万台,同比增长1%。



小米要想办法了。


PS5 还要等


据多家外媒报道,索尼的新一代游戏主机(PS5)可能不会在一年内和我们见面。索尼在今日召开的2018财年财报会议上透露了这一消息,随后《华尔街日报》记者Takashi Mochizuki在推特上将此消息公布。他还带来了一些索尼PS业务的其他信息:索尼今日还公布了2018财年的财报。索尼集团2018年实现销售额约8.67万亿日元;营业利润同比增长22%至8942亿日元;净利润大涨87%至9163亿日元。


别着急。


最后,一则 Bad News:


油价调整


国家发改委宣布,4月26日24时起,新一轮成品油调价窗口开启:汽油每吨上调195元,柴油每吨均上调185元,其中92号汽油每升上调0.15元,95号汽油每升上调0.16元,0号柴油每升上调0.16元。按一般家用汽车油箱50L容量估测,加满一箱92号汽油将多花费7.5元。



电动车最好的广告……


以上,大家周末愉快,虽然只有一天。


End


虎Cares Your Job


夏天都来了,你还没一件像样的百搭纯白T恤?

基于特殊纳米科技的全棉面料,舒适透气

更重要的是:版型喜人,远离激凸

点击小程序即刻穿上身👇👇👇👇

登录查看更多
0

相关内容

中国互联网公司之一,占有中国搜索引擎市场五成以上的份额。旗下有贴吧、知道、百科、文库等产品。 详细资料: 百度 本话题适用于百度公司及其产品的讨论。
2020年中国《知识图谱》行业研究报告,45页ppt
专知会员服务
241+阅读 · 2020年4月18日
广东疾控中心《新型冠状病毒感染防护》,65页pdf
专知会员服务
19+阅读 · 2020年1月26日
阿里巴巴达摩院发布「2020十大科技趋势」
专知会员服务
108+阅读 · 2020年1月2日
ofo商业模式破产
1号机器人网
6+阅读 · 2019年1月29日
三安光电到底发生了什么?
商业人物
7+阅读 · 2019年1月28日
刘强东人设崩了,京东没崩
PingWest品玩
6+阅读 · 2018年11月20日
刘强东清明节回湖南湘潭认祖,带给乡亲100亿“小礼物”
中国企业家杂志
7+阅读 · 2018年4月7日
贾跃亭的汽车梦,还轮不到我们嘲笑
虎嗅网
5+阅读 · 2017年7月6日
Arxiv
9+阅读 · 2018年10月24日
VIP会员
最新内容
人工智能在战场行动中的演进及伊朗案例
专知会员服务
2+阅读 · 今天13:08
美AI公司Anthropic推出网络安全模型“Mythos”
专知会员服务
2+阅读 · 今天12:58
【博士论文】面向城市环境的可解释计算机视觉
专知会员服务
0+阅读 · 今天12:57
大语言模型的自改进机制:技术综述与未来展望
专知会员服务
0+阅读 · 今天12:50
《第四代军事特种作战部队选拔与评估》
专知会员服务
1+阅读 · 今天6:23
不对称优势上升:自主系统如何强化海上拒止
专知会员服务
1+阅读 · 今天5:51
Top
微信扫码咨询专知VIP会员