大会|2019世界机器人大会 “投创之星” 国际优秀项目路演暨中以机器人产业合作论坛 (附项目简介)

2019 年 8 月 20 日 机器人大讲堂


2019年正值世界机器人大会五周年,为链接国内外顶尖高校与科研院所、一线投融资机构、相关领域知名企业,打通“产学研用金”系列模式,发掘、扶持优秀的创新企业及项目,形成机器人产融结合与科技创新互促发展的新局面,依托世界机器人大会国际化、专业化、产业化的平台优势,由中国电子学会主办、中关村智友天使学院承办的“投创之星”国际优秀项目路演暨中以机器人产业合作论坛将于8月22日隆重举行。届时将会有来自中国和以色列的共计16个硬科技项目参加论坛的路演展示环节,项目的创新应用场景囊括了社会服务、精准医疗、高端装备、公共安防、商业火箭等。



一、主办单位:中国电子学会

       承办单位:中关村智友天使学院


二、活动时间:

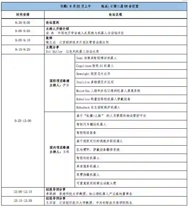
       2019年8月22日 上午8:30-12:30


三、活动地点:

       北京·亦创国际会展中心C馆二层DE会议室


四、论坛主席:

       王田苗   

              北京航空航天大学教授、中关村智友天使学院院长

       Zvi Shiler   

               以色列机器人协会主席


五、论坛嘉宾:

绳立成

北京经济技术开发区工委委员、管委会副主任

Zvi Shiler  

以色列机器人协会主席

李泽湘

香港科技大学教授、松山湖产业基地董事长

尹乐

真格基金投资副总裁

王秋

百度风投副总裁

王田苗  

北京航空航天大学教授、中关村智友天使学院院长


六、论坛流程:


七、与会嘉宾

业内专家学者、投资机构代表、企业代表、高校代表


八、路演项目简介:


1、Temi消费类智能移动机器人

temi是一家总部位于创新国度以色列的国际化高科技公司,专注于消费类智能机器人的研发,生产和销售,在机器人和室内导航技术方面处于国际领先水平,除了设于以色列特拉维夫的全球总部之外,还在纽约、深圳、新加坡设有区域总部,负责全球的业务拓展。Temi是一款真正智能的移动机器人助手,定位于家庭服务和各种商业应用。Temi机器人融合了顶尖的技术,为用户提供全新的使用体验,包括极佳的视频交互,完全的自主导航,灵敏智能避障,自主路径规划,用户检测及追踪,震撼的音响效果等。


2、Cogniteam智能AI机器人

Cogniteam是一家成立于2007年的公司。技术团队由自主化、机器人和人工智能(AI)领域的博士专家组成。Cogniteam商业模式的核心是技术和专有知识的内部开发(主要通过向商业、学术和政府客户提供专业服务来获得资金)以及通过与特定市场中的战略合作伙伴组建合资企业将技术推广到垂直市场。我们寻求Hamaster机器人的投资者和经销商。Cogniteam目前的产品包括能够快速创建室内地图的CogniMap-230和CogniMap-330手持式绘图设备、大幅缩短机器人系统开发时间和成本的CogniTAO决策SDK以及使机器人研究人员不必开发任何自主型机器人必备的基本模块功能,从而将精力放在机器人特定任务/工作上的Hamster机器人。


3、Newsight视觉芯片应用

Newsight的首款产品为NSI3000芯片,是相机专用芯片,拥有每秒4万帧率,宽动态范围以及超高灵敏度,同时适配不同水平的高低光线环境。Newsight的芯片也可以作为一个单纯相机来用,如条码扫描和机器视觉中的3D相机,方便支持更多设备功能。NSI3000是一款线阵芯片,拥有最高8192分辨率可以探测到更多细节。能够应用在诸如服务机器人单点三角法测距,灵敏度高;汽车AFS系统;工业产线检测;条码检测及工业自动化。下一代NSI5000将会是面阵,应用在手机深度相机、安防以及汽车ADAS和自动驾驶。


4、Inuitive多场景芯片应用

INUITIVE设计的芯片用途广泛,能够优化增强现实和虚拟现实、无人机、机器人以及自动驾驶汽车等领域的消费者体验。Inuitive的旗舰产品NU3000和NU4000融合了3D深度感应、计算机视觉和深度学习功能,能够进一步提高智能设备的智能化水平。Inuitive独特的处理器架构能够满足灵活性和性能优化需求。它取消了主CPU,大大缩短了系统延迟和响应时间,同时还能节省功耗和提高整体性能。


5、Motorika上肢和步态训练机器人康复系统

Motorika负责设计、制造和销售用于上肢和步态训练的机器人康复系统。公司的使命是为患者提供专用的康复解决方案,以满足中风、创伤性脑损伤和脊髓损伤等各种神经系统疾病患者以及矫形和术后功能障碍患者的治疗需求。公司的旗舰产品系列Reo能够通过多种机器人模式中的密集、重复性特定任务训练为患者提供有效的神经肌肉训练和实时增强反馈。该系列解决方案利用神经可塑性、生物反馈和精确定制的重复运动帮助患者“重新调整他们的大脑”神经通路和突触,从而改善上肢和下肢功能、加快运动和认知恢复并优化临床结果。Motorika的产品目前在中国、美国和欧洲销售。


6、Robotico轻量型高能机器人穿戴设备

Robotico成立于2016年,从事轻量型高能机器人穿戴设备,主要服务健康人群和手部神经性功能丧失病患。公司在可穿戴设备集成智能传感器的轻型操作设备领域申请了专利。公司团队包括顶尖的以色列神经学家、研究者以及工程师等。公司主营产品为轻型高能“机器动力手套”,该产品集成智能传感器用于提升健康人群的握抓力,同时让神经性手无力以及手颤抖的病患完成日常任务。


7、Robodeck自主面板维护机器人

RoboDeck是一款平台维护自动机器人,可对木质平台进行清洗着色。每4-6周操作一次,维护工作量可逐步增加,不再需要传统的8个阶段重型维护操作。结果:平台始终保持良好外观。该机器人借助计算机视野和其他传感器,采用系统导航,并能够绕过平台上放置的障碍物。该机器人可使用喷墨打印技术在平台表面涂色,精准且层薄。涂色时采用专有的水基、环保乳化液。着色剂透明,可保护木材色泽,使其免受紫外线的损害。因此,无论木材是何种原始颜色,都只需涂一层着色剂。


8、基于虹膜+人脸的人员管理和物品管控平台

苏州思源科安信息技术有限公司是一家从事虹膜、人脸等生物识别产品研发及解决方案于一体的国家级高新技术企业。公司致力于利用生物识别、人工智能、物联网实现安全、便利的人员管理和物品管控,将人,流程,数据和事物结合,使数据、网络连接发挥更大价值。公司研发并商用产品达20余种,能够集成于多种AI产品及应用中;适用于国家级用户数据库建设,虹膜识别精度能达到千万分之一。


9、智能汽车搬运机器人

珠海丽亭智能科技有限公司是一家以汽车智能搬运机器人系统为核心的高科技公司,致力于打造全球领先的汽车智能搬运机器人产品系统,实现停车资源效率与用户体验全方位升级,提供全自动智能汽车调度管理解决方案的高科技公司。旗下的RAY智能停车机器人系统拥有五年以上大型项目成熟运营经验,建设了全球首个机器人停车场。高效舒适的智能机器人停车场景,全自动化机器人汽车智能管理调度系统,是未来的趋势及方向。


10、智能制造装备

江苏华粹智能装备有限公司由哈工大机器人集团和泰州市姜堰区政府共同投资建设。公司以引领“中国制造2025”实现为己任,致力于解决生产制造类企业生产设备自动化、车间数字化、工厂智能化的问题。具有面向工业、航空航天、汽车、铁路等领域完整的智慧工厂技术体系,为客户量身打造离散型智能制造解决方案,拥有机器人焊接、智能视觉识别、MES系统等关键技术,帮助客户实现核心工艺突破和工艺路线优化,打造高端智能制造。


11、基于视觉定位的高速并联机器人

辰星公司是国内领先的并联机器人制造商,自2013年成立以来,累计服务客户300余家,覆盖食品、制药、电子、日化等行业,出货量近千台,行业占有率遥遥领先。2015年8月,阿童木机器人作为辰星公司的并联机器人品牌正式发布。2018年7月,公司自主研发的具有国际领先水平的新一代机器人控制系统和视觉系统(AtomVision)问世。辰星公司拥有全系列并联机器人(钻石、金刚、闪电)核心自主知识产权,2013年获得ISO9001质量管理体系认证,2015年荣获国家级高新技术企业,2018年授权CE认证。


12、肌电臂环、穿戴设备翻译系统

诺百爱(杭州)科技有限责任公司是国内首创的生物电信号领域人工智能头部企业,提供生物电信号的AI解决方案,包括肌电、脑电、心电等识别及应用。核心产品包括国内第一款手语翻译臂环、新型的肌电交互臂环,可作为AR/VR的“鼠标键盘”等;成立一年多,已经承担军委科技委、装备发展部等单位重要合作项目。诺百爱致力于运用“肌电信号+AI”改变人类的交互方式。


13、智能巡检机器人

上海擎刚智能科技有限公司位于上海市浦东新区张江创业工坊内。核心技术团队在智能巡检机器人领域有过多年自主研发经验,具备基于机器视觉识别技术的数据分析能力。公司顺利通过了ISO9001质量管理体系认证。目前已有发明专利4项,实用新型14项,软件著作权10项。是智能监测和智慧运营领域的领先者。公司自主开发的萤火虫系列(YHC-100型)吊轨式智能巡检机器人及其控制平台已实现小批量生产,且已部属于上海、苏州等地的商业案例中。

 

14、养老服务机器人

上海太昂科技有限公司是技术领先的新兴服务机器人公司,专注于养老、医疗、物流等领域的高智能可执行机器人技术的研发与应用。公司主营研发实体机器人、仿生机械臂、机器视觉与深度学习,拥有人机协作、多机协作调度等核心技术。公司的机器人产品搭载了SLAM/ VSLAM立体导航避障、移动协作机械臂、智能语音与场景识别等先进技术,满足养老、医疗、物流等领域的特殊场景应用。


15、双臂排爆机器人

深拓科技是一家专注于智能机器人产品,集设计开发、生产销售于一体的技术驱动型企业。深拓科技涵盖了机器人加工、组装、调试和测试设备和流程,具备了有限元分析、拓扑优化、软件算法、人工智能等多个领域的完整开发能力。深拓的核心技术包括高度集成的轻量化机器人关节模块,高性能双臂机器人平台,双臂协作核心控制器和控制算法和机器视觉引导和人工智能四个模块。深拓的核心科技创新已经申请了多项专利,并且正在与国内和美国顶尖高校开展广泛深入的科研合作。


16、可重复使用的商业运载火箭

翎客航天是国内首家从事运载火箭研制的民营航天公司,目标面向全球日益增长的微小卫星发射需求,提供灵活可靠低成本的发射服务。翎客航天火箭回收技术在国内处于领先地位,已于2019年3月27日成功完成公里级可回收火箭RLV-T5低空回收试验,并计划2019年8月实现公里级回收。公司目前已具备完全自主研制的可回收火箭验证机、液体火箭发动机、大型发动机测试系统、固体火箭发动机、探空火箭等多款产品。

该文章内容转载自智友天使学院,如有侵权请联系删除

END

加入社群

机器人大讲堂Rob社群开始招募啦!如果您正在从事或想要从事机器人行业、想要学习这一方向,都欢迎您加入我们共同探讨机器人前沿科技。


另外,腿足机器人、医疗机器人、工业机器人专业讨论群正在招募中,欢迎各位专业领域的小伙伴加入。


在机器人大讲堂公众号对话框回复“交流群”获取入群方式!

招募作者

机器人大讲堂正在招募兼职内容创作者和专栏作家

请将简历和原创作品投至邮箱:[email protected]  

我们对职业、所在地等没有要求,欢迎有兴趣有能力的朋友加入!


看累了吗?戳一下“在看”支持我们吧!

登录查看更多
1

相关内容

机器人(英语:Robot)包括一切模拟人类行为或思想与模拟其他生物的机械(如机器狗,机器猫等)。狭义上对机器人的定义还有很多分类法及争议,有些电脑程序甚至也被称为机器人。在当代工业中,机器人指能自动运行任务的人造机器设备,用以取代或协助人类工作,一般会是机电设备,由计算机程序或是电子电路控制。

知识荟萃

精品入门和进阶教程、论文和代码整理等

更多

查看相关VIP内容、论文、资讯等
【德勤】中国人工智能产业白皮书,68页pdf
专知会员服务
311+阅读 · 2019年12月23日
2019中国硬科技发展白皮书 193页
专知会员服务
86+阅读 · 2019年12月13日
【大数据白皮书 2019】中国信息通信研究院
专知会员服务
138+阅读 · 2019年12月12日
【创新工场AI工程院】机器人实验室,等你SLAM!
泡泡机器人SLAM
3+阅读 · 2019年6月4日
百余位院士入选!中国科协公示一份重要名单
材料科学与工程
11+阅读 · 2018年12月21日
学会招聘丨中国人工智能学会总部2018招聘
中国人工智能学会
3+阅读 · 2018年3月26日
2018-2020年中国服务机器人行业深度研究报告
机器人大讲堂
5+阅读 · 2018年1月30日
2017人工智能创新公司50强出炉 旷视(Face++)上榜
Megvii旷视科技
3+阅读 · 2017年7月10日
Deflecting Adversarial Attacks
Arxiv
8+阅读 · 2020年2月18日
Arxiv
8+阅读 · 2019年3月28日
Physical Primitive Decomposition
Arxiv
4+阅读 · 2018年9月13日
Arxiv
3+阅读 · 2018年3月21日
VIP会员
最新内容
人工智能在战场行动中的演进及伊朗案例
专知会员服务
2+阅读 · 今天13:08
美AI公司Anthropic推出网络安全模型“Mythos”
专知会员服务
2+阅读 · 今天12:58
【博士论文】面向城市环境的可解释计算机视觉
专知会员服务
0+阅读 · 今天12:57
大语言模型的自改进机制:技术综述与未来展望
专知会员服务
0+阅读 · 今天12:50
《第四代军事特种作战部队选拔与评估》
专知会员服务
1+阅读 · 今天6:23
不对称优势上升:自主系统如何强化海上拒止
专知会员服务
1+阅读 · 今天5:51
相关VIP内容
【德勤】中国人工智能产业白皮书,68页pdf
专知会员服务
311+阅读 · 2019年12月23日
2019中国硬科技发展白皮书 193页
专知会员服务
86+阅读 · 2019年12月13日
【大数据白皮书 2019】中国信息通信研究院
专知会员服务
138+阅读 · 2019年12月12日
相关资讯
【创新工场AI工程院】机器人实验室,等你SLAM!
泡泡机器人SLAM
3+阅读 · 2019年6月4日
百余位院士入选!中国科协公示一份重要名单
材料科学与工程
11+阅读 · 2018年12月21日
学会招聘丨中国人工智能学会总部2018招聘
中国人工智能学会
3+阅读 · 2018年3月26日
2018-2020年中国服务机器人行业深度研究报告
机器人大讲堂
5+阅读 · 2018年1月30日
2017人工智能创新公司50强出炉 旷视(Face++)上榜
Megvii旷视科技
3+阅读 · 2017年7月10日
Top
微信扫码咨询专知VIP会员