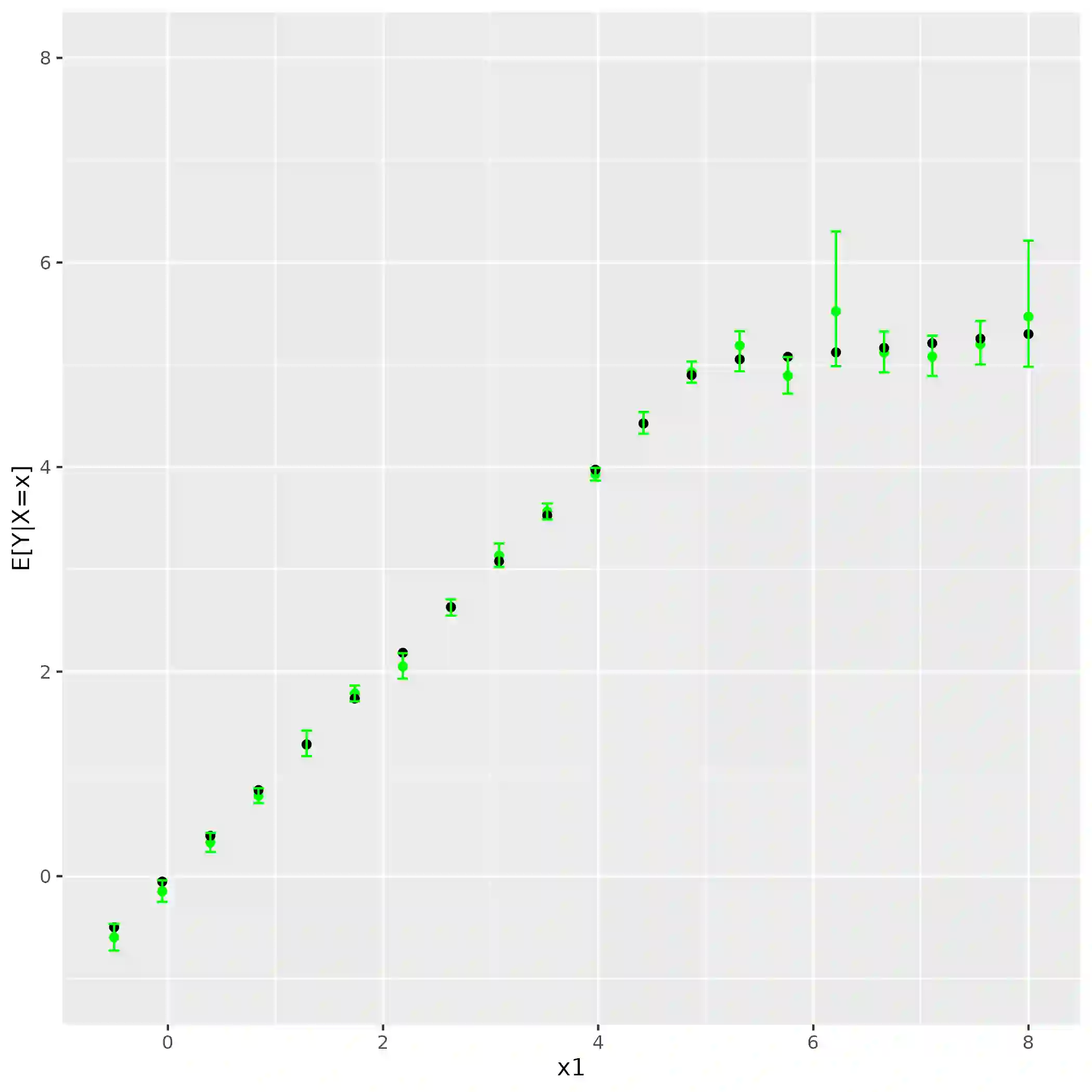
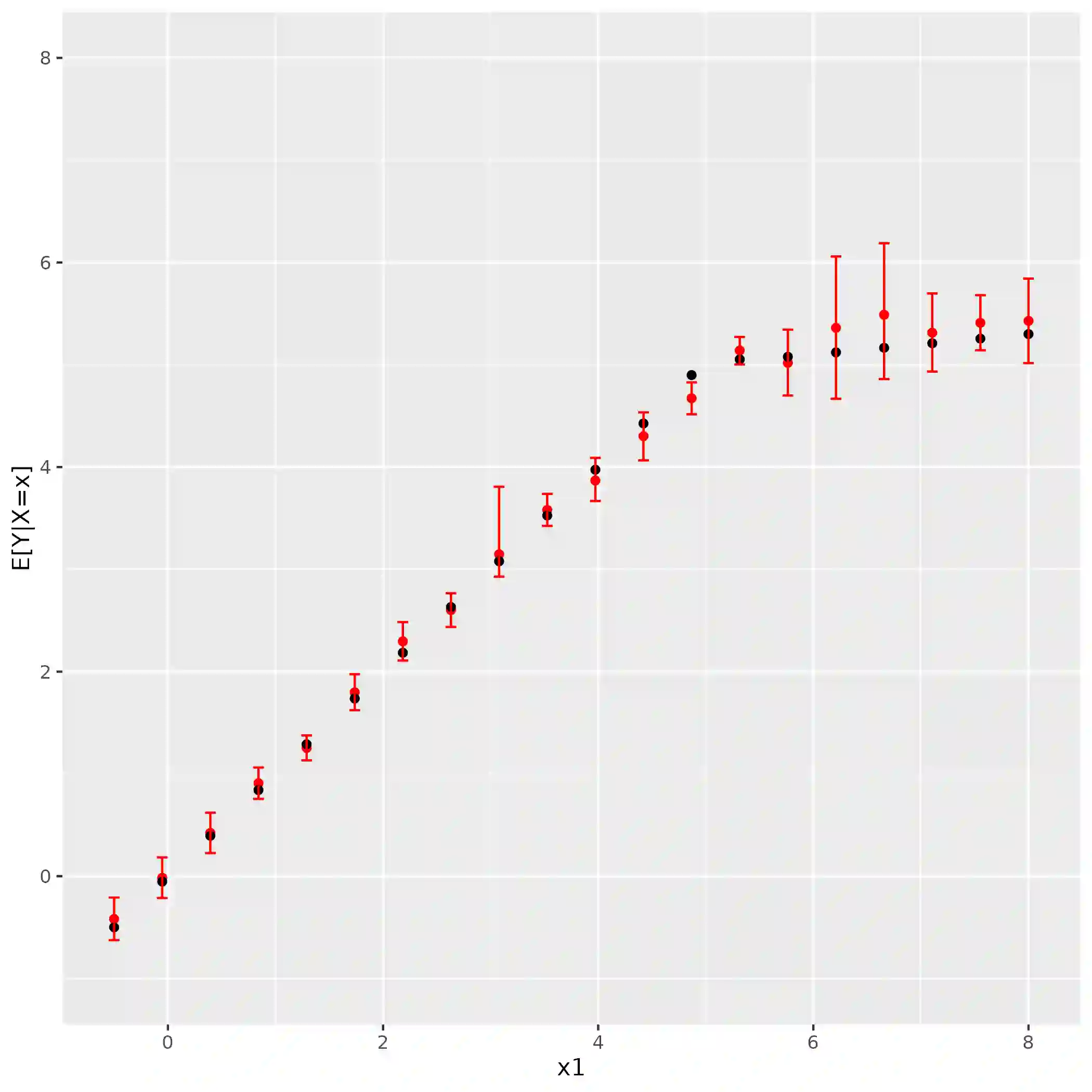
Enriched Dirichlet process mixture (EDPM) models are Bayesian nonparametric models which can be used for nonparametric regression and conditional density estimation and which overcome a key disadvantage of jointly modeling the response and predictors as a Dirichlet process mixture (DPM) model: when there is a large number of predictors, the clusters induced by the DPM will be overwhelmingly determined by the predictors rather than the response. A truncation approximation to a DPM allows a blocked Gibbs sampling algorithm to be used rather than a Polya urn sampling algorithm. The blocked Gibbs sampler offers potential improvement in mixing. The truncation approximation also allows for implementation in standard software ($\textit{rjags}$ and $\textit{rstan}$). In this paper we introduce an analogous truncation approximation for an EDPM. We show that with sufficiently large truncation values in the approximation of the EDP prior, a precise approximation to the EDP is available. We verify that the truncation approximation and blocked Gibbs sampler with minimum truncation values that obtain adequate error bounds achieve similar accuracy to the truncation approximation and blocked Gibbs sampler with large truncation values using a simulated example. Further, we use the simulated example to show that the blocked Gibbs sampler improves upon the mixing in the Polya urn sampler, especially as the number of covariates increases.


翻译:暂无翻译

0
下载
关闭预览

相关内容

不可错过!《机器学习100讲》课程,UBC Mark Schmidt讲授
专知会员服务
76+阅读 · 2022年6月28日
Stabilizing Transformers for Reinforcement Learning
专知会员服务
60+阅读 · 2019年10月17日
Keras François Chollet 《Deep Learning with Python 》, 386页pdf
专知会员服务
164+阅读 · 2019年10月12日
强化学习最新教程,17页pdf
专知会员服务
182+阅读 · 2019年10月11日
机器学习入门的经验与建议
专知会员服务
94+阅读 · 2019年10月10日
【哈佛大学商学院课程Fall 2019】机器学习可解释性
专知会员服务
105+阅读 · 2019年10月9日
Hierarchically Structured Meta-learning
CreateAMind
27+阅读 · 2019年5月22日
Transferring Knowledge across Learning Processes
CreateAMind
29+阅读 · 2019年5月18日
强化学习的Unsupervised Meta-Learning
CreateAMind
18+阅读 · 2019年1月7日
无监督元学习表示学习
CreateAMind
27+阅读 · 2019年1月4日
Unsupervised Learning via Meta-Learning
CreateAMind
44+阅读 · 2019年1月3日
A Technical Overview of AI & ML in 2018 & Trends for 2019
待字闺中
18+阅读 · 2018年12月24日
disentangled-representation-papers
CreateAMind
26+阅读 · 2018年9月12日
【SIGIR2018】五篇对抗训练文章
专知
12+阅读 · 2018年7月9日
【推荐】用Tensorflow理解LSTM
机器学习研究会
36+阅读 · 2017年9月11日
【推荐】RNN/LSTM时序预测
机器学习研究会
25+阅读 · 2017年9月8日
国家自然科学基金
0+阅读 · 2015年12月31日
国家自然科学基金
0+阅读 · 2013年12月31日
国家自然科学基金
1+阅读 · 2013年12月31日
国家自然科学基金
0+阅读 · 2011年12月31日
国家自然科学基金
0+阅读 · 2011年12月31日
国家自然科学基金
0+阅读 · 2011年12月31日
国家自然科学基金
1+阅读 · 2008年12月31日
Arxiv
0+阅读 · 2023年6月15日
Meta-Learning with Implicit Gradients
Arxiv
13+阅读 · 2019年9月10日
VIP会员
最新内容
非对称优势:美海军开发低成本反无人机技术
专知会员服务
4+阅读 · 今天4:39
《美战争部小企业创新研究(SBIR)计划》
专知会员服务
5+阅读 · 今天2:48
《军事模拟:将军事条令与目标融入AI智能体》
专知会员服务
8+阅读 · 今天2:43
【NTU博士论文】3D人体动作生成
专知会员服务
6+阅读 · 4月24日
以色列军事技术对美国军力发展的持续性赋能
专知会员服务
8+阅读 · 4月24日
《深度强化学习在兵棋推演中的应用》40页报告
专知会员服务
13+阅读 · 4月24日
《多域作战面临复杂现实》
专知会员服务
9+阅读 · 4月24日
《印度的多域作战:条令与能力发展》报告
专知会员服务
4+阅读 · 4月24日
相关VIP内容
不可错过!《机器学习100讲》课程,UBC Mark Schmidt讲授
专知会员服务
76+阅读 · 2022年6月28日
Stabilizing Transformers for Reinforcement Learning
专知会员服务
60+阅读 · 2019年10月17日
Keras François Chollet 《Deep Learning with Python 》, 386页pdf
专知会员服务
164+阅读 · 2019年10月12日
强化学习最新教程,17页pdf
专知会员服务
182+阅读 · 2019年10月11日
机器学习入门的经验与建议
专知会员服务
94+阅读 · 2019年10月10日
【哈佛大学商学院课程Fall 2019】机器学习可解释性
专知会员服务
105+阅读 · 2019年10月9日
相关资讯
Hierarchically Structured Meta-learning
CreateAMind
27+阅读 · 2019年5月22日
Transferring Knowledge across Learning Processes
CreateAMind
29+阅读 · 2019年5月18日
强化学习的Unsupervised Meta-Learning
CreateAMind
18+阅读 · 2019年1月7日
无监督元学习表示学习
CreateAMind
27+阅读 · 2019年1月4日
Unsupervised Learning via Meta-Learning
CreateAMind
44+阅读 · 2019年1月3日
A Technical Overview of AI & ML in 2018 & Trends for 2019
待字闺中
18+阅读 · 2018年12月24日
disentangled-representation-papers
CreateAMind
26+阅读 · 2018年9月12日
【SIGIR2018】五篇对抗训练文章
专知
12+阅读 · 2018年7月9日
【推荐】用Tensorflow理解LSTM
机器学习研究会
36+阅读 · 2017年9月11日
【推荐】RNN/LSTM时序预测
机器学习研究会
25+阅读 · 2017年9月8日
相关基金
国家自然科学基金
0+阅读 · 2015年12月31日
国家自然科学基金
0+阅读 · 2013年12月31日
国家自然科学基金
1+阅读 · 2013年12月31日
国家自然科学基金
0+阅读 · 2011年12月31日
国家自然科学基金
0+阅读 · 2011年12月31日
国家自然科学基金
0+阅读 · 2011年12月31日
国家自然科学基金
1+阅读 · 2008年12月31日
Top
微信扫码咨询专知VIP会员