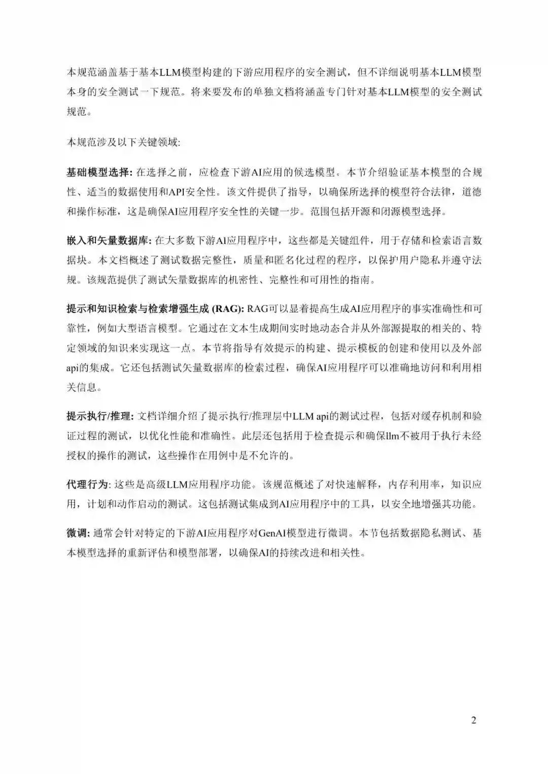
🌟 WDTA发布2024年AI安全测试和验证标准,为生成式AI应用提供全面安全框架🛡️ 标准覆盖AI生命周期关键领域,从模型选择到运行时安全性,确保AI应用安全运行📈 推动AI技术发展,同时保障速度、安全和共享原则,加速数字规范创建🤖 特别关注大型语言模型(LLM)的安全性,为AI STR计划核心提供支持🧩 包含基础模型选择、数据使用检查、API安全测试等关键测试标准📚 文档提供详细测试方法和预期结果,为AI安全工程师和开发者提供实操指南🌐 WDTA倡导全球技术合作,通过AI STR计划应对AI系统带来的挑战📈 旨在提升AI应用质量,减轻安全风险,促进AI技术的负责任部署

成为VIP会员查看完整内容
35

相关内容

生成式人工智能是利用复杂的算法、模型和规则,从大规模数据集中学习,以创造新的原创内容的人工智能技术。这项技术能够创造文本、图片、声音、视频和代码等多种类型的内容,全面超越了传统软件的数据处理和分析能力。2022年末,OpenAI推出的ChatGPT标志着这一技术在文本生成领域取得了显著进展,2023年被称为生成式人工智能的突破之年。这项技术从单一的语言生成逐步向多模态、具身化快速发展。在图像生成方面,生成系统在解释提示和生成逼真输出方面取得了显著的进步。同时,视频和音频的生成技术也在迅速发展,这为虚拟现实和元宇宙的实现提供了新的途径。生成式人工智能技术在各行业、各领域都具有广泛的应用前景。
大型语言模型网络安全综述
专知会员服务
68+阅读 · 2024年5月12日
大模型在金融领域的应用技术与安全白皮书2024
专知会员服务
60+阅读 · 2024年4月10日
6G 网络原生 AI 技术需求白皮书
专知会员服务
34+阅读 · 2022年5月18日
6G网络 AI 概念术语白皮书
专知会员服务
38+阅读 · 2022年5月18日
AI框架发展白皮书(2022年),44页pdf
专知会员服务
175+阅读 · 2022年2月27日
专知会员服务
110+阅读 · 2020年3月12日
NLP命名实体识别开源实战教程 | 深度应用
AI100
15+阅读 · 2019年8月18日
TensorFlow 2.0如何在Colab中使用TensorBoard
专知
17+阅读 · 2019年3月15日
使用 Bert 预训练模型文本分类(内附源码)
数据库开发
102+阅读 · 2019年3月12日
万字长文概述NLP中的深度学习技术
全球人工智能
12+阅读 · 2019年2月28日
Perseus-BERT——业内性能极致优化的BERT训练方案
云栖社区
15+阅读 · 2019年2月20日
TensorFlow 2.0深度强化学习指南
云栖社区
18+阅读 · 2019年2月1日
分别基于SVM和ARIMA模型的股票预测 Python实现 附Github源码
数据挖掘入门与实战
15+阅读 · 2017年9月9日
基于机器学习的KPI自动化异常检测系统
运维帮
13+阅读 · 2017年8月16日
国家自然科学基金
47+阅读 · 2015年12月31日
国家自然科学基金
9+阅读 · 2015年12月31日
国家自然科学基金
0+阅读 · 2015年12月31日
国家自然科学基金
4+阅读 · 2015年12月31日
国家自然科学基金
2+阅读 · 2014年12月31日
国家自然科学基金
0+阅读 · 2014年12月31日
国家自然科学基金
3+阅读 · 2014年12月31日
国家自然科学基金
0+阅读 · 2014年12月31日
Arxiv
176+阅读 · 2023年4月20日
A Survey of Large Language Models
Arxiv
501+阅读 · 2023年3月31日
Arxiv
27+阅读 · 2023年3月17日
Augmentation for small object detection
Arxiv
13+阅读 · 2019年2月19日
VIP会员
最新内容
【CMU博士论文】物理世界的视觉感知与深度理解
专知会员服务
0+阅读 · 今天14:36
伊朗战争停火期间美军关键弹药状况分析
专知会员服务
6+阅读 · 今天11:13
电子战革命:塑造战场的十年突破(2015–2025)
专知会员服务
4+阅读 · 今天9:19
人工智能即服务与未来战争(印度视角)
专知会员服务
2+阅读 · 今天7:57
《美国战争部2027财年军事人员预算》
专知会员服务
2+阅读 · 今天7:44
伊朗战争中的电子战
专知会员服务
5+阅读 · 今天7:04
大语言模型平台在国防情报应用中的对比
专知会员服务
8+阅读 · 今天3:12
相关VIP内容
大型语言模型网络安全综述
专知会员服务
68+阅读 · 2024年5月12日
大模型在金融领域的应用技术与安全白皮书2024
专知会员服务
60+阅读 · 2024年4月10日
6G 网络原生 AI 技术需求白皮书
专知会员服务
34+阅读 · 2022年5月18日
6G网络 AI 概念术语白皮书
专知会员服务
38+阅读 · 2022年5月18日
AI框架发展白皮书(2022年),44页pdf
专知会员服务
175+阅读 · 2022年2月27日
专知会员服务
110+阅读 · 2020年3月12日
相关资讯
NLP命名实体识别开源实战教程 | 深度应用
AI100
15+阅读 · 2019年8月18日
TensorFlow 2.0如何在Colab中使用TensorBoard
专知
17+阅读 · 2019年3月15日
使用 Bert 预训练模型文本分类(内附源码)
数据库开发
102+阅读 · 2019年3月12日
万字长文概述NLP中的深度学习技术
全球人工智能
12+阅读 · 2019年2月28日
Perseus-BERT——业内性能极致优化的BERT训练方案
云栖社区
15+阅读 · 2019年2月20日
TensorFlow 2.0深度强化学习指南
云栖社区
18+阅读 · 2019年2月1日
分别基于SVM和ARIMA模型的股票预测 Python实现 附Github源码
数据挖掘入门与实战
15+阅读 · 2017年9月9日
基于机器学习的KPI自动化异常检测系统
运维帮
13+阅读 · 2017年8月16日
相关基金
国家自然科学基金
47+阅读 · 2015年12月31日
国家自然科学基金
9+阅读 · 2015年12月31日
国家自然科学基金
0+阅读 · 2015年12月31日
国家自然科学基金
4+阅读 · 2015年12月31日
国家自然科学基金
2+阅读 · 2014年12月31日
国家自然科学基金
0+阅读 · 2014年12月31日
国家自然科学基金
3+阅读 · 2014年12月31日
国家自然科学基金
0+阅读 · 2014年12月31日
微信扫码咨询专知VIP会员