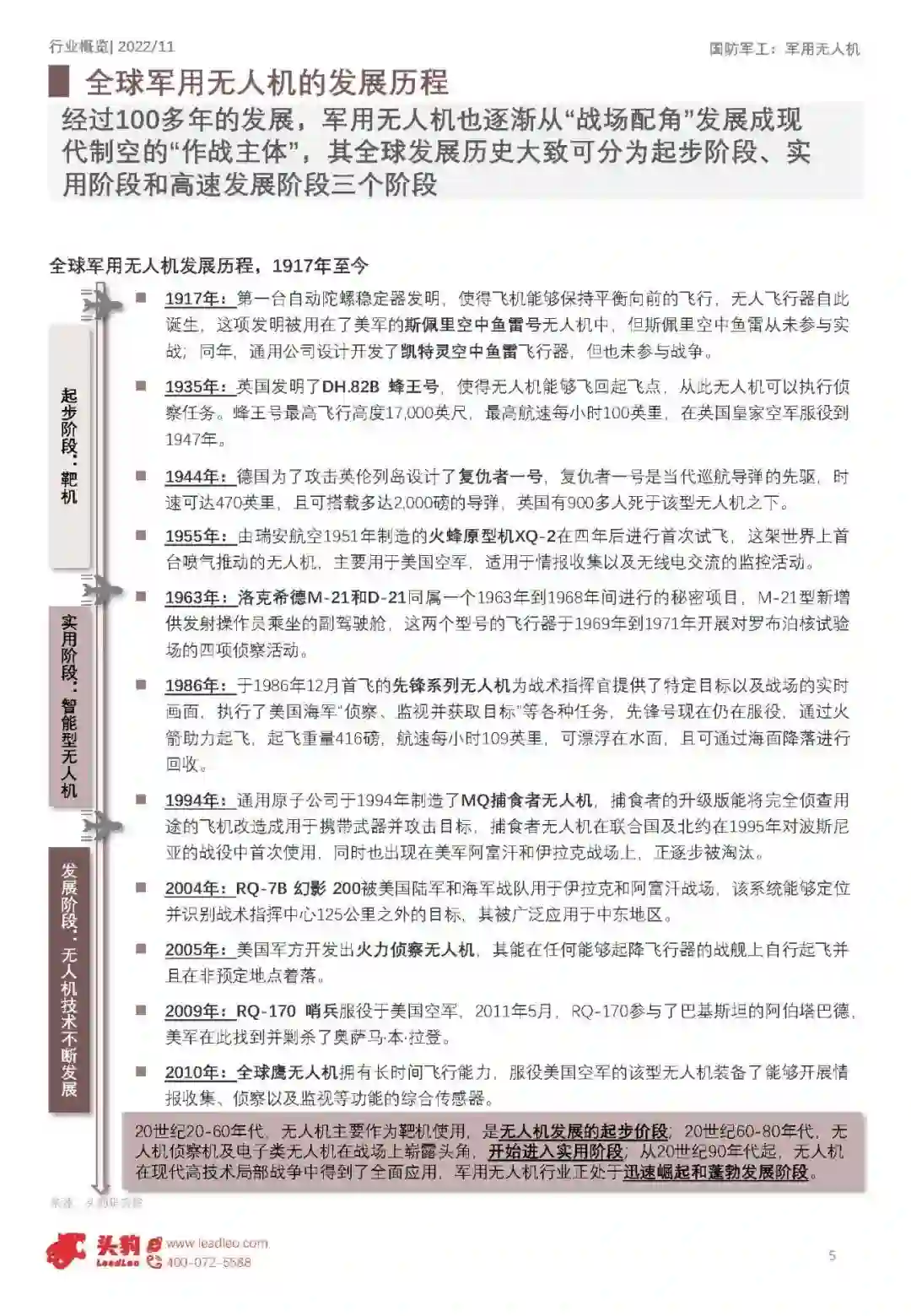
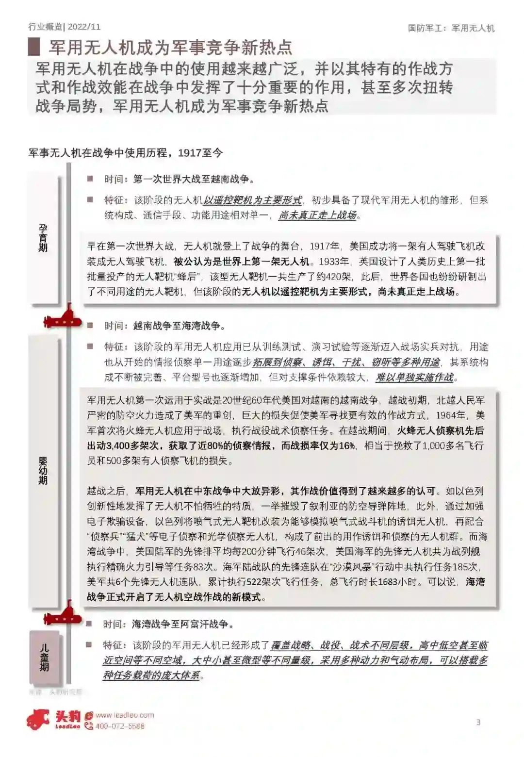
军用无人机在战争中的使用越来越广泛,并以其特有的作战方式和作战效能在战争中发挥了十分重要的作用,甚至多次扭转战争局势,军用无人机成为军事竞争新热点。军用无人机是一种由动力驱动、无人驾驶、可重复使用、携带任务载荷的执行军事任务的飞行器,其销售霸主地位突出,可进一步分为无人侦察机/监视机、无人战斗机、通信中继无人机、电子干扰无人机等单一用途无人机,以及侦察打击一体化无人机等多用途无人机。本文聚焦于中国军用无人机的发展,将解答以下几个问题:(1)军用无人机的发展背景是什么?(2)全球及中国军用无人机的发展历程?(3)全球及中国军用无人机的竞争格局?  军用无人机的发展背景是什么?  军用无人机在战争中的使用越来越广泛,并以其特有的作战方式和作战效能在战争中发挥了十分重要的作用,甚至多次扭转战争局势,军用无人机成为军事竞争新热点。  随着军用无人机在作战中的作用越来越突出,中国政府也陆续出台鼓励军用无人机产品发展的相关政策,使得中国军用无人机虽然发展较晚,但后劲十足,呈现出明显的后发优势。  全球及中国军用无人机的发展历程?  经过100多年的发展,军用无人机也逐渐从“战场配角”发展成现代制空的“作战主体”,其全球发展历史大致可分为起步阶段、实用阶段和高速发展阶段三个阶段;中国无人机研究起步较晚,始于20世纪50年代末,但经过50余年发展,中国已研制出多种规格、多种型号、多种用途的军用无人侦察机、察打一体无人机等,技术已达到世界先进水平。  全球及中国军用无人机的竞争格局?  从全球军用无人机的竞争格局来看,美国处于第一梯队,占据绝对优势,中国处于第二梯队,发展迅速,而从中国的军用无人机竞争格局来看,中无人机、航天彩虹、航天电子引领发展。

成为VIP会员查看完整内容
94

相关内容

人工智能在军事中可用于多项任务,例如目标识别、大数据处理、作战系统、网络安全、后勤运输、战争医疗、威胁和安全监测以及战斗模拟和训练。
军用无人机专题报告,56页pdf
专知会员服务
160+阅读 · 2022年12月10日
《无人机》专题报告-新时代开启无人装备新篇章
专知会员服务
143+阅读 · 2022年11月9日
军用无人机行业深度报告
专知会员服务
180+阅读 · 2022年8月20日
国防军工行业航空装备深度报告:军用无人机,45页pdf
专知会员服务
191+阅读 · 2022年8月13日
5G赋能,民用引领,无人机产业迎来新变革,35页报告
专知会员服务
40+阅读 · 2022年3月20日
《军用飞机产业深度报告》28页ppt
专知
1+阅读 · 2022年9月27日
军用无人机行业深度报告
专知
16+阅读 · 2022年8月21日
吉利背后的中国商业卫星
创业邦杂志
1+阅读 · 2022年6月8日
【无人机】无人机的自主与智能控制
产业智能官
53+阅读 · 2017年11月27日
国家自然科学基金
0+阅读 · 2015年8月31日
国家自然科学基金
0+阅读 · 2013年12月31日
国家自然科学基金
0+阅读 · 2012年12月31日
国家自然科学基金
6+阅读 · 2012年12月31日
国家自然科学基金
0+阅读 · 2012年12月31日
国家自然科学基金
3+阅读 · 2011年12月31日
国家自然科学基金
2+阅读 · 2009年12月31日
国家自然科学基金
1+阅读 · 2009年12月31日
国家自然科学基金
0+阅读 · 2009年12月31日
Arxiv
0+阅读 · 2023年3月24日
Arxiv
0+阅读 · 2023年3月21日
Arxiv
32+阅读 · 2022年5月23日
Arxiv
29+阅读 · 2021年11月2日
Arxiv
126+阅读 · 2020年9月6日
Arxiv
20+阅读 · 2019年9月7日
VIP会员
最新内容
乌克兰前线的五项创新
专知会员服务
1+阅读 · 今天6:14
 军事通信系统与设备的技术演进综述
专知会员服务
1+阅读 · 今天5:59
《北约标准:医疗评估手册》174页
专知会员服务
1+阅读 · 今天5:51
《提升生成模型的安全性与保障》博士论文
专知会员服务
0+阅读 · 今天5:47
美国当前高超音速导弹发展概述
专知会员服务
4+阅读 · 4月19日
无人机蜂群建模与仿真方法
专知会员服务
9+阅读 · 4月19日
澳大利亚发布《国防战略(2026年)》
专知会员服务
4+阅读 · 4月19日
全球高超音速武器最新发展趋势
专知会员服务
3+阅读 · 4月19日
相关基金
国家自然科学基金
0+阅读 · 2015年8月31日
国家自然科学基金
0+阅读 · 2013年12月31日
国家自然科学基金
0+阅读 · 2012年12月31日
国家自然科学基金
6+阅读 · 2012年12月31日
国家自然科学基金
0+阅读 · 2012年12月31日
国家自然科学基金
3+阅读 · 2011年12月31日
国家自然科学基金
2+阅读 · 2009年12月31日
国家自然科学基金
1+阅读 · 2009年12月31日
国家自然科学基金
0+阅读 · 2009年12月31日
微信扫码咨询专知VIP会员