本篇节选自论文《美军网络化协同电子战发展划代初探》,发表于《中国电子科学研究院学报》第17卷第3期。

摘 要:网络中心战理念在美军电子战领域的落地催生出了网络化协同电子战的理念,而近年来随着人工智能领域的快速发展,**美军网络化协同电子战又呈现出了一些新特点与趋势。**文章在对美军网络化协同电子战发展现状进行综述的基础上,尝试从网络中心战与人工智能这两大驱动要素的维度,对美军网络化协同电子战的代际划分进行研究与探索。**关键词:**网络化协同电子战;网络中心战;代际划分;体系智能

《中国电子科学研究院学报》更多精彩文章请移步中国知网下载阅读,或持续关注本号更新

论文全文摘编如下

仅供学术交流与参考

从美国防高级研究计划局**“狼群”电子战项目算起,网络化协同电子战发展大概经历了20多年的历史。无论是从电子战能力本身,还是从组网能力角度来看,网络化协同电子战都已经取得了长足进展。近年来,随着人工智能技术的发展,网络化协同电子战发展又呈现出一些新的特点。 1 网络中心战理念从1998年美国海军提出美军网络中心战(Network Centric Warefare, NCW)理念**以来,已有20多年。在信息领域技术高速发展的当今,该理念与物联网、云计算、大数据、人工智能等新技术领域实现了非常完美的融合。 大约1980年,以太网的发明者罗伯特·梅特卡夫率先提出了如下理论[1]:全连通设备所构成系统之系统价值随着设备数量平方的增长而增长,如图1所示,该理论即为“梅特卡夫定律”的雏形。

1993年,记者乔治·吉尔德对该理论进行了修订与改良,描述为“一个通信网络的价值与网络中用户数量的平方成正比[2],这一定律为美军网络中心战奠定了理论与指导原则基础。 1998年,美国海军中将亚瑟·塞布劳斯基率先提出了网络中心战理念[3]。

**2001年,美国国防部向国会递交了《网络中心战》报告及其附件[4],**系统阐述了网络中心战概念、美军已经开展的相关工作、经验与教训、未来发展思路、各军种/国防部机构在网络中心战方面的具体项目等。这一报告是网络中心战理念发展历程中的里程碑式成果。 自此,该理念在美军战术、理论、技术、装备发展过程中起到了非常好的指导作用,美军也借此机会实现了快速的能力跃升。此后,网络中心战理念逐步为更多国家的军方所接纳,影响力持续至今。而网络中心战在电子战领域的落地则催生出了网络化协同电子战。

2 美军网络化电子战发展综述**网络化协同电子战的理论基础是网络中心战。尽管关于网络化协同电子战尚无明确、严格的定义,但从其网络中心战机理出发,文章对其内涵进行如下界定“网络化协同电子战是网络中心战理念在电子战领域应用的特例,指的是通过网络化协同手段综合提升电子战装备个体、群体、体系的能力,其中,这些能力包括电子战支援、电子防护、电子攻击、电子战效能评估等多方面能力。” 尽管在当前阶段网络中心战理念已经非常成熟,但基于网络中心战理念的网络化协同电子战仍处于上升发展阶段。**之所以出现这种情况,主要原因可总结如下。其一,电子战自身特点决定了其对网络中心战理念依赖性更强,导致电子战领域网络中心化潜力仍然非常巨大、很多方向尚未挖掘。其二,人工智能领域的异军突起,为“人工智能+网络中心战”型的电子战领域迎来快速发展机遇。尤其是借助分布式人工智能强大的个体能力提升,电子战有望实现“网络化体系智能”这一高阶目标。而目前距离这一目标还有很长的路要走。 **近年来,美军网络化协同电子战领域发展非常迅速,且全面得到了各个军种的认同。**尤其是美海军,作为网络中心战理念的倡导者与提出者,不仅从军种层面提出了分布式杀伤理念[5],更是不遗余力地致力于将网络中心战理念引入电子战领域,并于2010年提出了电子战协同与控制理念[6],如图2所示,旨在实现美国海军舰载、机载、无人机载、弹载电子战系统的协同与控制。

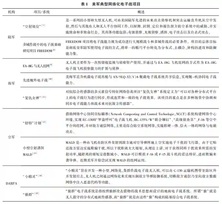
美国国防部、各军种目前仍非常重视网络化电子战能力的发展,并开发了一系列项目,典型项目如表1所示。 3 网络化协同电子战代际划分初探

**文章建议将网络化协同电子战发展划分为4个阶段:连通阶段、协同阶段、群体智能阶段、体系智能阶段,如图3所示。**其中,连通阶段和协同阶段又可归入“非人工智能时代”的发展阶段,群体智能阶段和体系智能阶段则可归入“人工智能时代”的发展阶段。这些阶段可以从多方面进行解读。需要说明的是,**这些阶段划分的依据是技术与战术,即技术水平与使用方式而不是时间,因此没有明确的时间点划分。**而且,考虑到美军各军种在网络化电子战方面技战术水平不尽相同,甚至同一军种的不同项目的技战术水平也不尽相同,例如,先进舰外电子战(Advancedoff-ship Electronic Warfare,AOEW)和“复仇女神”,因此,会存在技战术层面不同代际的项目、系统同时存在的情况。

根据经验,给出各阶段的资源需求如图4所示,从图中大致可以看出,随着网络化协同电子战逐步进入人工智能时代,其最大的资源需求变化体现在个体智能需求的提升、带宽需求的下降、协同需求的提升。

根据经验,给出各阶段的主要能力如图5所示,从图中大致可以看出,随着网络化协同电子战不断向前推进,个体电子战能力并未提升,甚至不断下降,但体系对抗能力不断提升,进而带来了实战作战效能的质的飞跃。从点对点式的电磁博弈,逐步演变为体系破击式电磁博弈。最终带来的结果就是电磁频谱领域的博弈复杂度、不确定性、动态性、涌现性、突然性等方面大幅提升。

3.1 连通阶段这一阶段体现了网络中心战理念在电子战领域具体落地的萌芽,其观点也比较“朴素”,即,先在电子战典型系统、平台之间搭建起诸如数据链等连通性手段,解决“电子战系统连接”这一基本问题、解决有无问题。由于处于网络中心战理念发展的初级阶段,因此,这一阶段的项目大多具备探索性特点,即,主要出发点是“探究一下组网究竟能够为电子战带来哪些新增益”。 这一阶段的典型项目包括了DARPA的“狼群”项目,以及美国空军的“舒特”计划(前期研究阶段)。“狼群”项目于2001年左右启动,也就是说,网络中心战理念刚刚得到美军普遍认同,该项目就开始研发了。

“狼群”系统是一个小型的难以侦测的地面传感器网络,各个“狼”之间的直线距离约为1km,确切的分布取决于地形的复杂程度,在城市作战中,这种传感器可以放在建筑物屋顶上。它们一般部署在干扰目标周围100m以内,互相之间用网络连接起来,可干扰地域大约100km×100km。单个“狼”是一种隐蔽的、300mm×120mm咖啡罐大小的传感器,可用直升机人工布撒、用无人机投放或火炮发射。一旦被投放,单个的“狼”(传感器)就伸开机械腿并升起天线,自己激活———即通过GPS实现自定位,然后组成一个约5~12个节点的“狼群”。该系统具有自己的任务规划工具,可以优化各个“狼”部署的位置,并且只要一个“狼”可以与另外任何一个“狼”通信,那么它就可以接入到整个网络中。“狼群”可以根据需要被重新指派任务。在攻击目标时,也可自行建立子网,对关键节点进行干扰、监听或侵入。每个狼都是非常灵巧的,某一套损坏时,并不会削弱整个网络的工作。“狼群”传感器还可以装在无人机上,被称为“飞狼”。“狼群”功能包括三方面:电子战支援功能,窃听无线电通信辐射信号,鉴别无线电台的类型;发射干扰和欺骗信号,这些信号将破坏敌人清晰的无线电通信;监视各系统的状态,协调各系统之间的工作。 “舒特”计划是美空军从传感器到射手的无缝一体化作战网络的计划之一。前期研究阶段的“舒特”计划又称作“罗盘呼叫”机载传输数据链/通用数据链计划。“舒特”计划旨在将情报监视与侦察平台RC-135V/W“联合铆钉”飞机与进攻性信息作战平台EC-130H“罗盘呼叫”飞机、进攻性防空作战平台F-16CJ飞机进行横向一体化。这将为作战指挥官提供一个可以实现时间敏感目标瞄准的已验证的作战体系结构。**“罗盘呼叫”飞机和“联合铆钉”飞机的一体化可以通过先进战斗空间信息系统来完成,先进战斗空间信息系统是一个与通用数据链兼容的广播网络****,F-16飞机通过改进型数据调制解调器接入网络。**当然,随着“舒特”计划不断通过实飞测试提升自身能力,最终阶段实现的能力远超“连通阶段”,已达到了“协同阶段”的极致乃至已经触碰到了“群体智能阶段”的能力门槛。3.2 协同阶段这一阶段体现了网络中心战在电子战领域的成熟与深化。即,在解决连通性的基础上,根据所连通的具体电子战平台、系统,打造既能支撑互操作、融合等需求,如射频级、中频级融合等需求,又能支撑定制化能力需求,如电子攻击、战场网络攻击等的协同能力。 这一阶段的典型项目包括了美空军后期演示阶段的“舒特”计划和美海军的AOEW项目。

美空军“舒特”计划进入后期演示阶段以后,无论是在协同能力方面,还是在作战效能方面,都较之前期研究阶段得到了大幅提升。其特点可总结为“三网一体+三效一体”。

“三网一体”指的是“舒特”计划所依赖的协同环境,**包括如下三个网络:**1)NCCT网络,这是一个“链、接口、算法一体化网络”,通过宽带数据链实现EC-130H、RC-135V/W、F-16、“高级侦查员”等平台的互联互通,通过专门开发的数据融合与精确定位算法实现情报融合、精确辐射源定位等核心功能,通过机器到机器接口实现多平台自适应互操作与数据共享;2)前沿部署的无人机侦察网络,该网络的主要功能包括抵近式组网侦察、简单数据融合,以弥补RC-135V/W粗粒度侦察的不足;3)地面深度信息融合网,该网络的主要功能是实现网络化深度信息融合与分析。 “三效一体”指的是“舒特”计划所能实现的“电磁-赛博-火力”三个维度的作战效能,具体包括:1)平战结合的侦察效能,舒特计划的侦察能力可概括为“以雄厚的平时侦察能力为基础,结合精确的战时侦察,实现可支撑攻击决策的情报”;2)“软硬兼施”的“电磁-赛博-火力”一体化攻击能力,舒特计划的攻击功能主要包括硬杀伤和软杀伤两类。 AOEW项目的核心有效载荷为AN/ALQ-248电子攻击吊舱,该吊舱搭载于舰载直升机上,可以独立工作,也可通过Link-16数据链和软杀伤协同系统与AN/SLQ-32系统协同工作。AN/SLQ-32同样能检测来袭导弹并确定其方向,两者通过信息共享,实现舰-机协同电子战作战,为舰船提供分层的整体防护能力。3.3 群体智能阶段****随着人工智能的不断发展,电子战系统、平台等个体的智能化程度越来越强大。再结合无人系统的广泛应用,逐步形成了一种以无人群体智能为主要特征的网络化协同电子战系统。与协同阶段相比,这一阶段的最主要特点就是个体、群体智能化不断提升,进而促进了电子战快速、高质量杀伤链的形成。 这一阶段的典型项目为DARPA的“小精灵”电子战无人机集群项目。“小精灵”项目是一个将“网络化协同”、“电子战”这两大要素发挥到极致的项目。网络化协同方面,可实现快速发射后的即时组网能力。作为速度至少为0.7马赫高速移动的空中平台,快速组网无疑面对很多挑战,如,无固定基础设施、信道多变、同步困难等。但从DARPA的要求来看,其组网能力,尤其是快速组网能力无疑是最重要能力之一。电子战方面,可实现对敌防空压制、通信干扰、赛博攻击等多方面能力。借助其强大的抵近式作战能力,“小精灵”可以做到其他传统电子战系统无法做到的事情,其中,向敌方数据网络中注入恶意代码的赛博攻击能力无疑是其最大的亮点。

美军电子战大“怪兽”与“小精灵”

3.4 体系智能阶段

在应用于个体层级、群体层级的基础上,人工智能在体系层级上的运用也得到了越来越高的关注。相应的,网络化协同电子战领域也在朝着这方面发展,即,从体系博弈的角度、充分结合人工智能与软件定义一切理念,实现电子战体系博弈、体系破击等能力的跨越式演进。目前美军提出的“马赛克战”理念即是典型代表,其与电子战能力的结合将催生出全新的应用模式,不仅电子战自身能够更灵活地形成合力,还能够借此与联合作战深度融合并形成全电磁频谱作战能力。

**这一阶段的典型项目为美国海军“对抗综合传感器的多元素信号特征网络仿真”项目“复仇女神”。**该项目是美国海军秘密开展的网络化协同电子战项目。“复仇女神”项目首次出现在美国海军2014财年预算文件中,文件指出“复仇女神”能满足同时对多个敌方监视与目标瞄准传感器生成逼真海军力量的需求。“复仇女神”项目的目的在于将雷达反射器、电子战气球、各类无人机蜂群各种平台进行组合,通过组网协同作战,以迷惑、欺骗或致盲分布在广阔区域的敌方传感器。根据“复仇女神”项目官方文件,系统组成包括模块化可重构电子战载荷、分布式诱饵和干扰机蜂群、有效声学对抗措施、多输入/多输出传感器/对抗措施,可对水面和水下传感器生成虚假兵力目标。具体来说,“复仇女神”包含空中、水面、水下三类作战平台,例如空中电子战无人机群/诱饵群/气球群,水面电子战无人艇群/诱饵群,水下电子战无人潜航器群/诱饵群。 结 语 网络中心战理念的重要性在人工智能时代有望实现再次跃升,这对于网络化协同电子战领域而言,是突破现有诸多技战术极限的切入点。通过充分发挥网络中心战与人工智能这两大驱动力,网络化协同电子战有望逐步实现真正的体系博弈能力,进而让整个电子战领域在现代化战争中的作用更加凸显。

【参考文献】

(全文完)

成为VIP会员查看完整内容
122

相关内容

重磅!《云计算白皮书(2022年)》发布,47页pdf
专知会员服务
75+阅读 · 2022年7月21日
《分布式云发展白皮书》重磅发布(附下载),47页pdf
专知会员服务
90+阅读 · 2022年6月25日
制造业数字化转型的政策研究报告(2022年),53页pdf
专知会员服务
50+阅读 · 2022年6月8日
美国军事人工智能发展及其安全问题的思考
专知会员服务
101+阅读 · 2022年4月24日
中国信通院《5G应用创新发展白皮书》
专知会员服务
35+阅读 · 2022年3月9日
AI框架发展白皮书(2022年),44页pdf
专知会员服务
175+阅读 · 2022年2月27日
《城市大脑发展白皮书(2022)》发布!
专知会员服务
120+阅读 · 2022年1月8日
工业互联网平台发展与展望,33页ppt
专知会员服务
68+阅读 · 2021年3月6日
数据驱动的态势认知技术及发展思考
专知
19+阅读 · 2022年7月12日
常委单位绿盟科技与RSA的创新发展之路
CCF计算机安全专委会
0+阅读 · 2022年6月7日
中国医学影像人工智能20年回顾和展望
CVer
0+阅读 · 2022年5月26日
【AI+军事】数字孪生国防白皮书, 96页pdf
专知
31+阅读 · 2022年4月6日
重磅!AI框架发展白皮书(2022年),44页pdf
专知
28+阅读 · 2022年2月27日
深度梳理这10个国家的AI发展战略
学术头条
4+阅读 · 2021年11月28日
解读《中国新一代人工智能发展报告2019》
走向智能论坛
32+阅读 · 2019年6月5日
国家自然科学基金
4+阅读 · 2015年12月31日
国家自然科学基金
5+阅读 · 2013年6月9日
国家自然科学基金
2+阅读 · 2012年12月31日
国家自然科学基金
1+阅读 · 2012年12月31日
国家自然科学基金
1+阅读 · 2012年12月31日
国家自然科学基金
0+阅读 · 2011年12月31日
国家自然科学基金
0+阅读 · 2011年12月31日
国家自然科学基金
4+阅读 · 2011年6月30日
国家自然科学基金
0+阅读 · 2009年12月31日
Arxiv
1+阅读 · 2022年7月21日
Arxiv
103+阅读 · 2021年6月8日
Optimization for deep learning: theory and algorithms
Arxiv
106+阅读 · 2019年12月19日
VIP会员
最新内容
乌克兰前线的五项创新
专知会员服务
1+阅读 · 今天6:14
 军事通信系统与设备的技术演进综述
专知会员服务
1+阅读 · 今天5:59
《北约标准:医疗评估手册》174页
专知会员服务
1+阅读 · 今天5:51
《提升生成模型的安全性与保障》博士论文
专知会员服务
0+阅读 · 今天5:47
美国当前高超音速导弹发展概述
专知会员服务
4+阅读 · 4月19日
无人机蜂群建模与仿真方法
专知会员服务
9+阅读 · 4月19日
澳大利亚发布《国防战略(2026年)》
专知会员服务
4+阅读 · 4月19日
全球高超音速武器最新发展趋势
专知会员服务
3+阅读 · 4月19日
相关VIP内容
相关资讯
相关基金
国家自然科学基金
4+阅读 · 2015年12月31日
国家自然科学基金
5+阅读 · 2013年6月9日
国家自然科学基金
2+阅读 · 2012年12月31日
国家自然科学基金
1+阅读 · 2012年12月31日
国家自然科学基金
1+阅读 · 2012年12月31日
国家自然科学基金
0+阅读 · 2011年12月31日
国家自然科学基金
0+阅读 · 2011年12月31日
国家自然科学基金
4+阅读 · 2011年6月30日
国家自然科学基金
0+阅读 · 2009年12月31日
微信扫码咨询专知VIP会员