成为VIP会员查看完整内容
VIP会员码认证
首页
主题
会员
服务
注册
·
登录
11
国家标准
·
信息安全
·
网络安全
·
2022 年 9 月 29 日
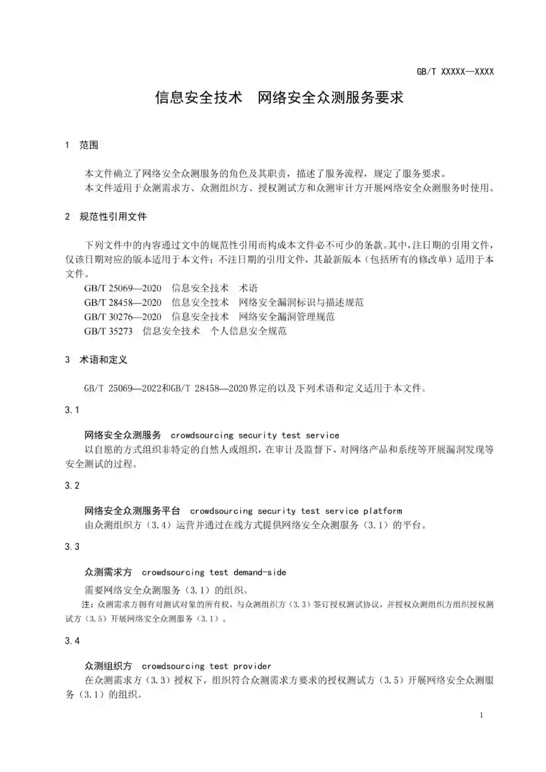
《信息安全技术 网络安全众测服务要求》国家标准意见稿
专知AI搜索
专知会员服务
专知,提供专业可信的知识分发服务,让认知协作更快更好!
本文件确立了网络安全众测服务的角色及其职责,描述了服务流程,规定了服务要求。 本文件适用于众测需求方、众测组织方、授权测试方和众测审计方开展网络安全众测服务时使用。
成为VIP会员查看完整内容
信息安全技术 网络安全众测服务要求
点赞并收藏
11
暂时没有读者
19
权益说明
本文档仅做收录索引使用,若发现您的权益受到侵害,请立即联系客服(微信: zhuanzhi02,邮箱:
[email protected]
),我们会尽快为您处理
相关内容
国家标准
关注
0
国家标准(national standard)
是「由国家标准机构通过并公开发布的标准。」
《信息安全技术大数据服务安全能力要求》国家标准
专知会员服务
37+阅读 · 2022年8月30日
最新!《智慧城市突发公共卫生事件应急管理平台通用要求》国家标准意见稿
专知会员服务
20+阅读 · 2022年6月21日
《政务信息系统基本要求》国家标准意见稿
专知会员服务
25+阅读 · 2022年6月18日
《信息安全技术 云计算服务安全指南》国家标准意见稿
专知会员服务
33+阅读 · 2022年4月14日
《信息安全技术边缘计算安全技术要求》国家标准意见稿
专知会员服务
35+阅读 · 2022年3月30日
最新!《智慧城市 智慧停车平台技术要求》国家标准意见稿发布,38页pdf
专知会员服务
29+阅读 · 2022年3月22日
《信息安全技术 人脸识别数据安全要求 》国家标准意见稿
专知会员服务
31+阅读 · 2022年3月8日
《信息安全技术 区块链技术安全框架》国家标准意见稿,27页pdf
专知会员服务
45+阅读 · 2022年3月7日
《信息安全技术安全处理器技术规范》国家标准意见稿,54页pdf
专知会员服务
26+阅读 · 2022年3月6日
《信息安全技术 机器学习算法安全评估规范》国家标准意见稿,33页pdf
专知会员服务
74+阅读 · 2022年2月26日
《信息安全技术网络安全众测服务要求》国家标准意见稿
专知
0+阅读 · 2022年9月29日
《信息安全技术大数据服务安全能力要求》国家标准
专知
1+阅读 · 2022年8月30日
《信息安全技术 云计算服务安全指南》国家标准意见稿
专知
2+阅读 · 2022年4月14日
《信息安全技术边缘计算安全技术要求》国家标准意见稿
专知
5+阅读 · 2022年3月30日
《信息安全技术 人脸识别数据安全要求》国家标准意见稿
专知
3+阅读 · 2022年3月8日
《信息安全技术 区块链技术安全框架》国家标准意见稿,27页pdf
专知
8+阅读 · 2022年3月7日
《信息安全技术安全处理器技术规范》国家标准意见稿,54页pdf
专知
0+阅读 · 2022年3月6日
《信息技术大数据系统基本要求》国家标准,11页pdf
专知
4+阅读 · 2022年2月27日
《信息安全技术 机器学习算法安全评估规范》国家标准意见稿,33页pdf
专知
7+阅读 · 2022年2月26日
《智能制造机器视觉在线检测测试方法》国家标准意见稿
专知
13+阅读 · 2022年2月22日
数据驱动的被动协议测试方法研究
国家自然科学基金
0+阅读 · 2015年12月31日
云身份管理及认证授权服务技术研究
国家自然科学基金
0+阅读 · 2014年12月31日
面向可信互联云服务的轻量级信任管理与计算
国家自然科学基金
0+阅读 · 2012年12月31日
面向云存储服务的文档保护与组合关键技术
国家自然科学基金
0+阅读 · 2012年12月31日
面向第三方审计的云数据安全关键技术研究
国家自然科学基金
0+阅读 · 2012年12月31日
移动自组网中无需可信第三方的可信认证协议研究
国家自然科学基金
0+阅读 · 2012年12月31日
可信软件及服务的度量、评估、认证体系标准研究
国家自然科学基金
3+阅读 · 2011年12月31日
大伸缩比轴/径向伸缩机构的设计理论与方法
国家自然科学基金
0+阅读 · 2011年12月31日
云计算环境下图书馆的信息服务等级协议研究
国家自然科学基金
1+阅读 · 2011年12月31日
信息备灾体系及其面向服务的协作式系统研究
国家自然科学基金
2+阅读 · 2009年12月31日
No Agreement Without Loss: Learning and Social Choice in Peer Review
Arxiv
0+阅读 · 2022年11月3日
Characterizing Virtual Reality Software Testing
Arxiv
1+阅读 · 2022年11月3日
Edge, Fog, and Cloud Computing : An Overview on Challenges and Applications
Arxiv
0+阅读 · 2022年11月3日
EquiMod: An Equivariance Module to Improve Self-Supervised Learning
Arxiv
0+阅读 · 2022年11月2日
Contrastive Spatio-Temporal Pretext Learning for Self-supervised Video Representation
Arxiv
11+阅读 · 2021年12月16日
Advances in adversarial attacks and defenses in computer vision: A survey
Arxiv
22+阅读 · 2021年9月2日
AI in Finance: Challenges, Techniques and Opportunities
Arxiv
46+阅读 · 2021年7月20日
Self-supervised Learning: Generative or Contrastive
Arxiv
25+阅读 · 2021年3月20日
已删除
Arxiv
33+阅读 · 2020年3月23日
Notes on Deep Learning for NLP
Arxiv
22+阅读 · 2018年8月30日
VIP会员
自助开通(推荐)
客服开通
详情
相关主题
国家标准
信息安全
网络安全
最新内容
【牛津博士论文】以语言为接口的医学影像表示学习
专知会员服务
0+阅读 · 今天16:11
基于大语言模型的医疗推理研究:综述与 MR-Bench 基准测试
专知会员服务
0+阅读 · 今天16:09
从原型到实战:扩展美陆军下一代指挥控制能力(试验进展)
专知会员服务
3+阅读 · 今天15:10
技术、多域威慑与海上战争(报告)
专知会员服务
3+阅读 · 今天15:04
随机网络效用最大化在战略排队系统中的博弈论方法
专知会员服务
2+阅读 · 今天14:56
“在云端防御”:提升北约数据韧性(报告)
专知会员服务
2+阅读 · 今天14:54
从炒作到现实:人工智能在军事应用中的实战经验与建议(综述)
专知会员服务
2+阅读 · 今天14:49
2026年伊朗战争对美国通胀的影响:情景分析(报告)
专知会员服务
1+阅读 · 今天14:47
人工智能及其在海军行动中的整合(综述)
专知会员服务
2+阅读 · 今天14:07
美以伊冲突:无人机主导的第三次海湾战争反防空作战
专知会员服务
1+阅读 · 今天13:56
多模态XR-AI训练系统提升联合作战中的沟通技能(中文万字长文)
专知会员服务
3+阅读 · 今天13:40
美军MAVEN项目全面解析:算法战架构
专知会员服务
16+阅读 · 今天8:36
从俄乌战场看“马赛克战”(万字长文)
专知会员服务
10+阅读 · 今天8:19
人工智能与机器人自主系统等新兴技术革命将如何影响地面作战的指挥控制?
专知会员服务
10+阅读 · 4月12日
弹性指挥控制:北约、伊朗与俄罗斯指挥控制架构的比较分析
专知会员服务
9+阅读 · 4月12日
相关VIP内容
《信息安全技术大数据服务安全能力要求》国家标准
专知会员服务
37+阅读 · 2022年8月30日
最新!《智慧城市突发公共卫生事件应急管理平台通用要求》国家标准意见稿
专知会员服务
20+阅读 · 2022年6月21日
《政务信息系统基本要求》国家标准意见稿
专知会员服务
25+阅读 · 2022年6月18日
《信息安全技术 云计算服务安全指南》国家标准意见稿
专知会员服务
33+阅读 · 2022年4月14日
《信息安全技术边缘计算安全技术要求》国家标准意见稿
专知会员服务
35+阅读 · 2022年3月30日
最新!《智慧城市 智慧停车平台技术要求》国家标准意见稿发布,38页pdf
专知会员服务
29+阅读 · 2022年3月22日
《信息安全技术 人脸识别数据安全要求 》国家标准意见稿
专知会员服务
31+阅读 · 2022年3月8日
《信息安全技术 区块链技术安全框架》国家标准意见稿,27页pdf
专知会员服务
45+阅读 · 2022年3月7日
《信息安全技术安全处理器技术规范》国家标准意见稿,54页pdf
专知会员服务
26+阅读 · 2022年3月6日
《信息安全技术 机器学习算法安全评估规范》国家标准意见稿,33页pdf
专知会员服务
74+阅读 · 2022年2月26日
热门VIP内容
开通专知VIP会员 享更多权益服务
基于大语言模型的医疗推理研究:综述与 MR-Bench 基准测试
技术、多域威慑与海上战争(报告)
【牛津博士论文】以语言为接口的医学影像表示学习
从原型到实战:扩展美陆军下一代指挥控制能力(试验进展)
相关资讯
《信息安全技术网络安全众测服务要求》国家标准意见稿
专知
0+阅读 · 2022年9月29日
《信息安全技术大数据服务安全能力要求》国家标准
专知
1+阅读 · 2022年8月30日
《信息安全技术 云计算服务安全指南》国家标准意见稿
专知
2+阅读 · 2022年4月14日
《信息安全技术边缘计算安全技术要求》国家标准意见稿
专知
5+阅读 · 2022年3月30日
《信息安全技术 人脸识别数据安全要求》国家标准意见稿
专知
3+阅读 · 2022年3月8日
《信息安全技术 区块链技术安全框架》国家标准意见稿,27页pdf
专知
8+阅读 · 2022年3月7日
《信息安全技术安全处理器技术规范》国家标准意见稿,54页pdf
专知
0+阅读 · 2022年3月6日
《信息技术大数据系统基本要求》国家标准,11页pdf
专知
4+阅读 · 2022年2月27日
《信息安全技术 机器学习算法安全评估规范》国家标准意见稿,33页pdf
专知
7+阅读 · 2022年2月26日
《智能制造机器视觉在线检测测试方法》国家标准意见稿
专知
13+阅读 · 2022年2月22日
相关基金
数据驱动的被动协议测试方法研究
国家自然科学基金
0+阅读 · 2015年12月31日
云身份管理及认证授权服务技术研究
国家自然科学基金
0+阅读 · 2014年12月31日
面向可信互联云服务的轻量级信任管理与计算
国家自然科学基金
0+阅读 · 2012年12月31日
面向云存储服务的文档保护与组合关键技术
国家自然科学基金
0+阅读 · 2012年12月31日
面向第三方审计的云数据安全关键技术研究
国家自然科学基金
0+阅读 · 2012年12月31日
移动自组网中无需可信第三方的可信认证协议研究
国家自然科学基金
0+阅读 · 2012年12月31日
可信软件及服务的度量、评估、认证体系标准研究
国家自然科学基金
3+阅读 · 2011年12月31日
大伸缩比轴/径向伸缩机构的设计理论与方法
国家自然科学基金
0+阅读 · 2011年12月31日
云计算环境下图书馆的信息服务等级协议研究
国家自然科学基金
1+阅读 · 2011年12月31日
信息备灾体系及其面向服务的协作式系统研究
国家自然科学基金
2+阅读 · 2009年12月31日
相关论文
No Agreement Without Loss: Learning and Social Choice in Peer Review
Arxiv
0+阅读 · 2022年11月3日
Characterizing Virtual Reality Software Testing
Arxiv
1+阅读 · 2022年11月3日
Edge, Fog, and Cloud Computing : An Overview on Challenges and Applications
Arxiv
0+阅读 · 2022年11月3日
EquiMod: An Equivariance Module to Improve Self-Supervised Learning
Arxiv
0+阅读 · 2022年11月2日
Contrastive Spatio-Temporal Pretext Learning for Self-supervised Video Representation
Arxiv
11+阅读 · 2021年12月16日
Advances in adversarial attacks and defenses in computer vision: A survey
Arxiv
22+阅读 · 2021年9月2日
AI in Finance: Challenges, Techniques and Opportunities
Arxiv
46+阅读 · 2021年7月20日
Self-supervised Learning: Generative or Contrastive
Arxiv
25+阅读 · 2021年3月20日
已删除
Arxiv
33+阅读 · 2020年3月23日
Notes on Deep Learning for NLP
Arxiv
22+阅读 · 2018年8月30日
提示
微信扫码
咨询专知VIP会员与技术项目合作
(加微信请备注: "专知")
微信扫码咨询专知VIP会员
Top