美国军民融合发展历程

2018 年 8 月 19 日 未来产业促进会


点击上方“公众号”可以订阅哦!


来源:广发军工研究团队



核心观点

美国军民融合发展历经三阶段,实现军民资本与技术的双向渗透和扩散。美国军民产业的发展历程根据军民融合的程度,可用冷战作为分界线,划分为冷战前、冷战时期和冷战后三个阶段,于冷战后正式开始军民融合发展。美国通过军方、军工部门和军工企业的调整改革,以及军政部门间和企业间的合作,开启军民用技术和资源双向转移之门,促进国防建设与经济发展的良性互动。

打通军转民、民参军的双向转移通道,开发军民两用技术。美国政府鼓励军工企业间进行并购重组,并出台政策和法规,允许军用技术向民用领域转移,利用民用市场化解过剩产能;同时降低民营企业进入军工领域的门槛,从而降低军品采购成本。此外,美国政府多部门合作,鼓励开发军民两用技术,并提供资金支持,以提高技术的开发利用效率。

美国军工巨头,对内进行技术转化,对外实行并购拓展,航空产业具有高军民融合度。美国军工巨头主要通过内生外延相结合的方式开展军民融合。对内,利用已有技术进行军民品间的互相转化,如波音公司的军民用飞机可以共线生产;对外,积极开展并购,巩固所在领域的竞争优势。分产业来看,美国航空产业军民融合度最高,拥有民机资产的波音、通用动力民品占比较高。

完善的法律机制、民间力量的积极参与是美国军民融合成功的关键。美国将军民融合定为国家战略,由国会、总统国家科学技术委员会等确定顶层架构;国防部、能源部、商务部等多部门协作,制定相关法律和政策保障军民融合战略的推进。美国政府鼓励高校、民营企业积极参与,在保证产品质量的同时,放松了采购合同管制,简化了合同签订程序。

投资建议:从美国军民融合的发展历程来看,航空产业军民融合度较高,产值较大,航空民品可有效增厚军工企业的业绩,故推荐大飞机产业链相关标的。我国船舶行业民船规模远高于美国,军民融合度高,军民用技术互换性强,且当前解放军军舰加速列装,民船行业处于回暖周期,推荐舰船装备产业链相关标的。

风险提示:军民融合政策出台时间存在不确定性;国际局势存在不确定性;军工行业估值较高。





1、美国军工产业军民融合发展历经三阶段



美国军工产业军民融合发展历经三阶段,实现军民资本与技术的双向渗透和扩散。美国军民产业的发展历程根据军民融合的程度,可用冷战作为分界线,划分为冷战前、冷战时期和冷战后三个阶段,依靠成熟的市场经济体制、发展迅速的高科技实力及军民技术的双向渗透和双向扩散,开辟出一条军民融合的途径。


1.1冷战前:民营企业逐渐成为军工主力,“军转民”成功消化战后产能

20世纪前至20世纪初,美国军工生产采用国有为主、民营配套的形式。美国在独立战争、南北战争和领土扩张时期建立了一批国有兵工厂,为部队提供武器装备。随后美国军工产业呈现“政府与私人协作”的混合体制,由民营企业提供基本的钢材、锻件等原材料产品,交由国有兵工厂制造火炮、军舰等核心武器系统,两者构成了武器系统集成商和分系统承包商的配套关系。从一开始,美国军工业就不排斥民营企业参与武器装备的生产。


两次世界大战期间,美国军备内需和出口双增长。《租借法案》的签署使得美国承担起为盟军保障军用物资供应的任务,使得美国军备出口量大幅增长。二战期间,美国武器装备生产量占盟国生产总量的一半以上。

民营企业渐成军工主力,“战时总动员”推动军工产业火力全开。20世纪初期,各军工巨头的前身相继成立。战时国有兵工厂产能无法满足军备需求的缺口,民营企业逐渐承担补足任务。尤其在二战时期,1941年末罗斯福发表“炉边谈话”,推行“七天工作制”、“设立新厂和扩建老厂”、“把小厂转入战时生产”等政策,开启了美国战时总动员。美国持续的国防投入和军火出口,保证了军工产业的高额利润,许多军工巨头应势形成。根据美国国防部年度预算报告,1940年到1944年,政府国防合同总值达1750亿美元,由18539个公司获得,其中66%价值的合同被实力雄厚的100家大公司获得,49%价值的合同更是被前30名瓜分。

二战结束,部分产能转移,满足民用需求。1943年美国已开展早期经济调整计划,一批战时兵工厂重新开设民品生产线。战后,汽车、电器等消费品的需求逐步释放,军工企业开始转移部分产能以满足民用市场需求。美国国防开支占GDP比例从1944年超过40%下降到1947年的不足10%,军工产业成功融入民用市场。


1.2冷战时期:军工产业疯狂成长,军民融合早期尝试

军备竞赛推动军工产业规模扩大、技术升级。1947年杜鲁门主义拉开冷战序幕,美国开启了长达40余年,耗资超13万亿美元的军备竞赛。美国持续增加国防开支,在1948年-1960年期间,美国军费预算年复合增长率约为6.5%,是以10年为观察期的最快增速阶段。20世纪70年代,美国军工产业的主承包商和转包商数目高达13万家,而军工产业的核心从制造向研发转变,产业创新在航空、航天、电子等领域快速推进。

“军民分离”制度保障军工产业优先地位,军民用市场完全割裂。冷战时期,美国根据“先军后民、以军带民”的政策建立了“军民分离”的国防采办制度,针对国防采办和民用采办,分别颁布《武装部队采购条例》和《联邦采购条例》两套不同的法案,使得军工市场几乎完全独立于民用市场。国防采办程序严格繁琐,要求供应商配备国防专用生产设备,并随时待机以应突发需求。


“军民分离”造成资源浪费,高昂投入与较低的经济回报形成巨大反差。“军民分离”造成国防工业和民用工业资源布置重复,工业缺乏竞争力和活力。在此体制下,军工生产领域存在众多问题,政府在军工上的大投入,并未得到丰厚的经济回报,国防研发费用占政府科研经费的70%,所创造的价值却仅占GDP的6%。


开启军民融合早期尝试。20世纪70年代,美国政府曾动员数百名科学家研究军用技术转民用的问题。1974年,美国成立联邦实验室技术转移联合组织,涵盖180多个大型研发实验室,同样尝试技术上的转移应用,但后来未能看到显著成果。1984年,政府将原《武装部队采购条例》和《联邦采购条例》合并为《联邦采办条例》,在采办制度上为军民融合 奠定基础。


1.3冷战结束:军民融合正式开展,着手军民一体化建设

国防战略调整,军工行业产能严重过剩。冷战结束,美国国家战略转向经济建设,国防开支大幅削减,军工行业产能严重过剩。同时,苏联的解体使得美国缺乏继续保持军备绝对领先的动力源泉,研发费用和时间成本高昂的先进国防项目对多数企业意味着巨大的风险。


军民融合正式提出,建立统一的国家工业基础。

1994年:美国国会技术评估局在《军民一体化的潜力评估》研究报告中,首次提出“军民融合”:军民融合是将国防科技工业基础同更大的民用科技工业基础结合起来,组成一个统一的国家科技工业基础的过程。

1996年:美国国家科学技术委员会在《技术与国家利益》的政策文件中,首次提出军用和民用工业基础的融合问题,强调“必须形成一个同时满足军用和民用两方面需求的工业基础”。军民融合战略成为国家战略后,美国开始正式进入军民一体化建设。


走符合自身特色的军民融合之路,进入军民融合发展快车道。美国通过军方、军工部门和军工企业的调整改革,以及军政部门间和企业间的合作,开启军民用技术和资源双向转移之门,促进国防建设与经济发展的良性互动。2001年小布什政府大幅度提高了国防预算,并大力推行以信息技术等高新技术为核心的新军事变革。为确保21世纪的绝对军事优势,美国强调要利用民用经济中发生的高新技术爆炸来实现国防科技的跨越式发展。自此,美国军民融合进入快速发展时期。


2、美国军民融合的方法


2.1打通军转民、民参军的双向转移通道

政府间接推动并购重组,快速整合军工产业重复产能。1993年,时任美国国防部次长威廉·佩里在一次各军工主管参加的晚宴上公开鼓励军工企业合并,随后国防部借助军工订单,推动了军工企业间的横向合并。从1990年到2001年,美国大型军工企业通过兼并由32家减少到9家。到2000年以后,美国前五家军工企业分别是洛克希德·马丁、波音、通用、雷神和诺斯罗普·格鲁门公司。并购重组合理调整国防工业产业结构,快速削减过剩产能,其协同效应增强了各巨头的研发和生产实力。

府出台补助政策,推动军工产能和技术向民用领域转移。军转民是从产能和技术两个层级实现军工向民品的转化。企业开展军转民除了是其根据经营情况而开展的业务调整外,美国政府也给予了经费支持,推动军工产能与技术向民用领域转化。1998年克林顿总统宣布“军转民”五年计划,拨款约200亿美元用于军企裁减人员再培训和补助、开发两用技术和开展技术转让等。

企业以民用市场消化军工过剩产能。军工企业进入民用市场有三种途经:一是并购某一领域的企业;二是借助技术优势,转变现有业务;三是设立独立部门开展新业务。


放开军用技术使用权限,促进经济建设。美国通过系列举措推动军用技术民用化,实现了技术二次革新和效益最大化,促进国家经济建设。美国国防部发布《国内技术转让条例》,在保密要求下将军用技术转给民用企业的相关工作。2000年,克林顿开放GPS精准度限制,极大推动了美国社会的经济发展和技术创新;根据ASCR公司的报告,2013年GPS对美国经济的贡献就已经超过680亿美元。


美国国会和国防部频出法令,加大民品采办。从1990年开始,国会连续多年通过年度的《国防授权法》鼓励采办民间企业的产品,明确提出应逐步建立一个“无缝”的国家科技工业基础。1992年的《国防工业技术转轨、再投资和过渡法》,要求国防部改革法规,采办民品技术和促进民用企业创新。1993年的《国防授权法》更是明确指示国防部修改其采办政策。在这一政策氛围下,具体法规开始落实:

• 采办改革打开民品上升通道:美国国防部出台《采办变革:变革的命令》推进军民融合。1994年国会通过《联邦采购精简化法案》,清理650多项限制性政府采购条文,废除55条并修改175条相关条文,简化采购数较少的合同程序,并允许国防采购部门与非军火供应商签订合同。

• 军用规范改革降低民参军门槛:远超军事需求的传统军用规范成为民企进入军工市场的一大障碍,同时额外增加采购成本30%至50%。1993年美国国防部审查了3.5万项军品规范和标准,并对其中的1.4万项标准进行取消或修改,以此推动建立统一的商业标准体系。1994年6月,国防部长发布《规范与标准:办事的新方法》备忘录,鼓励在装备采办过程中,只要承包商满足军事需求,尽可能采用民用标准,并严格控制军品规范的使用。改革降低了民参军门槛,每年为国防部节省约300亿美元的采购成本。


民用企业参与军工项目颇有成效。美国的民营企业在一些技术领域中的技术水平能够赶上甚至超过军用产品,逐渐得到认可。在伊拉克战争中,美军使用的高技术通信器材、计算机软件、防毒软件及卫星照片分析技术等高科技产品很多来自硅谷。经过严格的招投标,硅谷有600家公司与美国国防部签订了生产产品与提供技术服务的合同,共获250亿美元的订单。


2.2开发军民两用技术资源

军民两用技术是实现军民融合的战略重点,下拨资金重点支持。军民两用技术具备军民通用性特点,典型代表包括航空、微电子、通信、计算机、材料技术等。1995年9月美国公布的《国家安全科学技术战略》特别指出“两用是技术上的根本性转移,应争取将来做到武器系统采用现成的民用部件和分系统进行设计,构建一个随时代需求在军民品间切换生产的新工业基础”。1993-1997年美国国防转轨计划拨款中,有75%以上的资金用于军民两用技术的开发与运用。

多部门合作,共同推动军民两用技术研发和转移。1991年,美国国防部在国防研究与工程署下设立“技术转移办公室”,负责与能源部、商务部等部门协调管理军民用技术转移;1993年,美国成立跨部门的“国防技术转轨委员会”,指导协调军民一体化转轨;同年,国防部成立“技术转让办公室”,负责国内技术转移计划,制定技术转移和两用技术政策。国防高级研究计划局则是国防战略转轨计划的首要执行机构,负责军民两用技术基础研究和应用技术研究,既服务于军备研制,又负责开发民品技术,美国国防预算中设有专项经费供其使用。

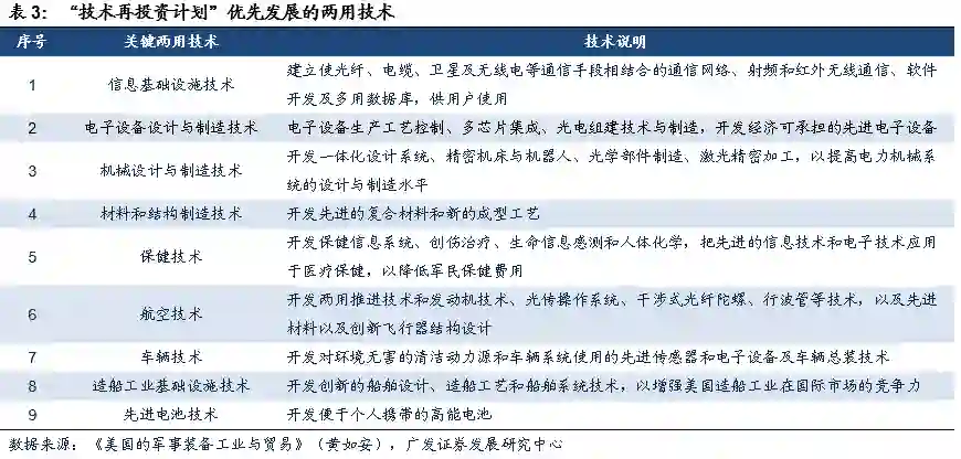
持续颁布军民融合计划,推动军民两用技术研发工作。为鼓励开发军民两用技术,美国于1993年出台的“技术再投资计划”,推动军民两用技术的研发,并颁布若干配套计划持续跟进研发工作:

• 技术再投资计划:由国防技术转轨委员会管理,国防高级研究计划局局长任委员会主席。计划是用一部分削减的国防费用再投资于关键两用技术开发。计划主要扶持三年内能有成效的技术项目、帮助企业单位接受两用技术并应用于军民品生产、开展教育培训活动帮助企业员工运用两用技术。

• 军民两用技术应用计划:由国防部直接颁布和主管。计划以军种为中心,国防部帮扶和企业协作的方式,研发高新武装技术和民用副产品。与技术再投资计划相比,该计划以军事用途为重点。1997-1998财年,国防部批准163项军民两用技术研发项目,项目投资总额超5亿美元。其中国防部和负责军种各投资25%,企业单位投资50%。

• 高技术独立研究开发计划:推动政府部门、企业和研究机构共同研发具备军事优势和商业前景的高新技术,多方成本风险共担,收益成果共享,企业承担研发成本的50%。

• 小企业创新研究计划:从1985财年开始,美国国防部每年制定“小企业创新研究计划”,这一项目在90年代逐渐成熟。该计划邀请具备研发实力的美国小企业就特定课题和要求提出研究建议,并择优签订研究合同。项目极大激励了小企业技术革新,为民间技术在军品领域直接应用开启通道。

2.3“军民分离”基本解决,深入推进军民融合

“军民分离”局面基本解决,继续推进军民融合发展。美国《2001年度国防报告》称,原本军民分离的工业基础已基本实现融合。同时,报告指出“应加快国防部采办变革步伐,适应工业基础军民一体化的融合态势;在全球化的商业基础上获取世界顶尖技术;建立新武装军用标准规范,吸纳民用技术产品;加快军队向高科技新型部队转型”。


军民融合成效显著,军民品结构协调。据SIPRI统计数据, 2016年美国军工企业军品收入占其总收入比例为35.7%,而民品收入占比64.3%;2007年以来,美国主要军工企业的民品总收入占比超过60%,民品收入成为军工企业的重要收入支撑,体现出明显的军民融合效果。

基于作战需求,利用民用高新技术发展国防。2001年后,美国开始大力推行“以信息技术为核心”的军事战略,强调要“利用民用经济中发生的高新技术爆炸来实现国防科技的跨越式发展”。2003年,美国制定了《国防工业基础转型路线图》,提出构建“基于作战效能的国防工业基础”的战略构想,将工业基础按照作战需求重新划分为5个领域。2004年,美国将工业基础调整为作战空间感知、指挥与控制、病例运用、兵力和本土保护、聚焦后勤、网络中心站6个领域。


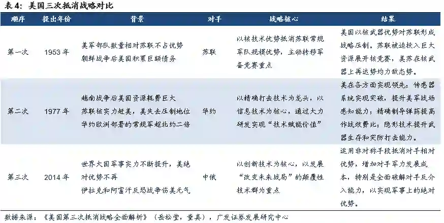
第三次抵消战略加速颠覆性技术转化,坚持军民融合战略。美国在保持军事优势问题上时刻保持前瞻性和危机感。随着中俄军事实力不断增强,美国于2014年推出“以创新驱动核心、以发展改变未来战局的颠覆性技术群为重点”的第三次“抵消战略”,加速了商业市场颠覆性技术向军事系统的转化,继续推进军事和商业技术体系的融合进程。

融入创新生态,充分调动外部资源。在第三次抵消战略背景下,美国国防部及各军种相继成立创新枢纽机构,旨在高效寻求非传统技术供应商,吸纳利用高新技术,加强高科技军事化能力:

• 美国国防创新试验小组(DIUx):成立于2015年4月,后于2016年5月升级为DIUx2.0,直接向国防部长进行汇报。项目特点是精准对接和快速签约。项目在硅谷、波士顿和奥斯汀设立办公室,让美军快速融入到各地创新生态系统中,实现国防部的具体需求与创新企业精准对接。国防部铺设的“开放商业解决方案”签约机制,最短59天即可完成从企业投递标书到最终签订合作协议的全过程。

• AFwerX创新中心:美国空军推出的致力于创新交流的枢纽中心,为空军核心军事任务的技术伙伴提供了脱离传统采办流程的交流场所。中心面向公众、学术界、小企业及行业远见者征集技术创新方案,填补国防需求与商业技术之间的沟壑,重塑双方“需求—技术”依存关系,为商用技术创新在国防领域的应用搭建舞台。

• SOFWERX创新中心:特种作战司令部在佛罗里达州坦帕市开设的创新中心。项目帮助产业、实验室和学术机构合作,通过试验和协作的方式汇集创意和技术,共同解决机器人和自主领域等最具挑战性的问题。


3、美国军工巨头发展历程梳理


3.1波音:民品收入和利润占比最大的军工集团

波音是全球最大的民用和军用飞机制造商。波音公司成立于1916年,以军用飞机起家。20世纪60年代,波音开始进入民用飞机领域,逐渐确立全球民用飞机制造霸主的地位。1997年,波音并购麦道公司后,将军用飞机和民用飞机业务进行横向合并。目前,波音公司的主要业务有民用飞机、军用飞机、电子和防御系统、导弹、火箭发动机、卫星、发射装置和先进的信息与通信系统等。

军转民,抓住喷气式客机发展机遇。二战之后,美国政府取消了轰炸机订单,使得波音军机订单大幅下滑,波音公司将业务重心转向民机,开始研发喷气式客机,推动客机带入了喷气式时代。喷气式客机的成功,使得波音公司从民机市场零纪录一跃成为全球民机市场的霸主。

重组集团架构,转向军民结合发展模式。20世纪90年代,波音公司包括民机集团、防务系统集团、航天与通信集团三大分公司。航天与通信集团下设空间系统部、信息与通信部、研究发展部三大事业部。为了从以民机销售为主的盈利模式向军民结合的盈利模式转变,波音对外并购并对集团架构重组,以提升军民分块业务的管理效率;随后在2012-2013年对防务、空间和安全业务大规模整合,以适应发展策略。

改装生产线,军民飞机同线总装。为满足军用飞机的需要,波音对民航飞机生产线进行改装,使得军机制造时的局部微调更为便捷,也可增加工位来装配机载设备。这种方式平衡了民航飞机批量生产和军用飞机定制化生产的矛盾,波音向美国海军交付的P-8A“海神”飞机和波音737-800客机来自同一生产线。相应地,成熟的军用飞机也可改装成民用客机,如波音707飞机就是美国大型加油机KC-135的衍生型号,在零部件生产、研发中采用了大量的军机技术。

推进产业布局,拓展军民融合产业链。波音公司收购澳大利亚普雷斯航空解决方案公司、陆地图像公司、杰普逊公司等民用飞机客服公司,拓宽波音民用航空服务领域的赛道。在宇航防务领域,波音收购休斯公司的太空和通信部门、罗克韦尔公司的宇航和防务部门,布局完整的航天产业链,将盈利模式向军民结合转变。


开拓国际市场,推动航天军用技术商业化。制造业服务化是军工企业军民融合的趋势。商业卫星领域客户逐渐多元化,发展潜力巨大,是军民融合的重要通道。波音提供的国际移动卫星-5通过美国国防部使其具有高速的军用移动通信能力,从而实现军民两用。


波音公司民品营收占比近70%,营业利润占比超过60%。得益于民航客机的广泛销售,航空民品是波音公司的支柱产业。波音公司是美国民品营收和利润占比最高的军工集团。

3.2通用动力:海陆空天全领域军民融合

美国核心军火商。通用动力是一家美国国防企业集团,是美国最大的军火商之一,也是国防承包商之一。1899年,公司成立之初名为电力船舶公司;1952年,公司更名为通用动力。


产业涉及四大领域,军用商用并重。通用动力公司的产业分为四大领域,一是船舰系统领域,主要是制造军舰和核潜艇;二是航空航天领域,主要是公务机;三是信息系统和技术领域;四是作战系统领域,主要是攻击性武器的制造。

通用动力以军品为核心,民品以公务机产品为主。军品业务是通用动力的核心,营收占比超过70%,利润占比约60%;民品业务主要是“湾流”系列公务机,民用船舶业务体量不大,以高附加值船型为主。

3.3洛克希德·马丁:专注于军品,利用军品衍生品发展民品业务

全球第一大综合防务供应商,军转民动力较小。1995年洛克希德公司与马丁玛丽埃塔公司合并,组建洛克希德·马丁公司,其核心业务涉及航空航天、导弹、安全系统等。作为美国第一大防务供应商,洛马军品订单来源充足,向民用市场转移业务的动力较小。

积极开展内部重组提升效益。洛克希德马丁公司统共合并了17家公司,合并后的洛马关闭了面积约1600万平方英尺的厂房,约占原厂房面积的25%,合计裁减雇员10万多人,约占原规模的三分之一。


利用收购开拓市场。洛克希德·马丁公司在提升核心业务能力的基础上,将企业专长合理有效地向外延伸和扩张,奠定其市场优势地位。洛克希德·马丁公司先后兼并OAO公司和ACS公司,收购Orincon公司和SYAtex 公司,从而降低新技术研发成本和风险,加快技术应用,缩短产品开发周期。在此基础上,洛克希德·马丁公司成立信息系统与全球服务部,将主要业务从航空产品转变系统集成和IT产品。2015年,洛马公司收购西科斯基公司,将产品拓展到直升机领域。


以军品为主,民品多为军民融合类产品。洛马公司以军品为核心业务,国防订单十分充足;民品业务以直升机、民用卫星等军民融合类产品为主。从产品结构上来看,洛马的民品业务主要用于充分利用军民融合类产品产能,扩大收入规模,提升公司整体效益。

3.4诺思罗普·格鲁曼:军民融合产业架构清晰

美国主要的航空航天飞行器制造厂商之一。诺思罗普·格鲁曼是由原诺思罗普公司和格鲁曼公司于1994年合并而成的。同年,诺思罗普·格鲁曼公司收购了沃特(Vought)飞机公司;1996年又收购了威斯汀豪斯电气公司的防务和电子系统分部;1997年7月,诺思罗普·格鲁曼公司和洛克希德·马丁公司提出合并,以便进一步加强全球竞争力,但出于反垄断等的种种考虑,美国政府未予批准。


军用民用优势领域众多,业务覆盖范围广。诺思罗普·格鲁曼公司在电子和系统集成、军民用飞机整机及零部件、海军舰船、精密武器和信息系统等领域具较强技术,公司产品具有较高军民融合度。

五分部一中心,军民融合产业架构清晰。诺思罗普·格鲁曼公司的董事会是最高决策机构,下设五个分部及一个中心。

诺思罗普·格鲁曼公司军品贡献主要营收。军品贡献诺思罗普·格鲁曼公司主要收入,且营收占比逐年提升,由2012年的77%提升到2016年的87%,主要系国防订单增加所致。

3.5雷神:降低民品业务占比,聚焦军品业务

雷神于1922年创立于马萨诸塞州,原名美国机械公司。雷神初期从事制冷技术而失败,转而生产电子管而大获成功。1925年公司更名雷神,发展至今已成为军工行业龙头。


从磁控管到微波炉,雷神无意间初试军转民。二战时期,雷神收到国防合同批量生产磁控管,这种微波发射的电子管装置于雷达可显著提高雷达的探测能力。1945年雷神公司发现磁控管的微波可用于快速加热食物,两年后雷神研发的商用微波炉成为一个军用技术转民用的经典。1965年雷神收购冰箱和空调制造商阿玛纳公司增加业务类型,并冠以阿玛纳品牌开始销售家用微波炉,成为微波炉主要制造商。 


军转民成果颇丰,助力民用市场开发。雷神公司在军用技术转民用方面,具备丰富的成果,尤其表现在空中交通管制、数据、图像与信息管理、交通与通信领域。雷神基于军用雷达开发了机场多普勒气象雷达,可探测机场附近致命的风切面;基于潜艇声纳技术开发了商业捕鱼设备。红外夜视技术则被雷神广泛应用于汽车驾驶、治安、搜索与救援以及工业领域。


出售民品业务,回归军品主业。20世纪90年代,雷神公司出售了与军工业务关联度较小的民品业务,并连续收购军工资产。

军品业务收入占比超过90%,是美国军品占比最高的军工集团。随着不断出售民品业务,加强军品业务,雷神公司军品业务占比超过90%,是军品业务占比最高的军工集团。

3.6军工巨头军民融合特征总结

具有典型的军民两用特征的信息技术是核心技术。为满足新军事变革的要求,各大军工企业必须依靠信息技术为核心的多种高新技术的发展,提高对武器及作战系统的集成能力,提高精确打击能力,提高作战反应能力,并由传统的武器供应商转型为军事体系服务供应商。


军民两用高新技术产业收入占比具有绝对优势。美国从上世纪九十年代开始就出台了一系列的法规、政策和配套措施,重点鼓励军民两用高新技术产业的发展。从美国大型军工企业来看,航空产业是军民融合度最高的行业,拥有民用航空整机的波音、通用动力民品占比较大。


商业资本市场成为其重要融资平台。与我国军工企业主要依赖政府投资不同,美国大型军工企业经费主要来自于资本市场和国防采购资金。虽然美国五大军工企业是美国国防合同主承包商,掌握着关系国防安全的核心技术和核心军事机密,但它们仍然能够像其他非军工企业一样依靠资本市场进行融资,均为全流通的上市公司,且信息披露非常透明,资本市场认可度较高。


在某些领域实现了管理组织及设备设施的一体化生产经营。美国国防部从政策和资金两方面对企业提供支持,在政策层面,军工采购逐渐取消特殊的军品专用性标准,转而采用全国统一的商用标准;资金层面,为军工企业提供资金,支持其进行现代化改造,采用柔性制造等先进设备。在这样的大背景下,美国大型军工企业在组建生产管理组织、进行基础建设和资源配置时,都重点考虑其军民融合及通用性,甚至还在部分领域实现了在同一生产线上既生产民品,又生产军品的目标。



4、美国军民融合的经验 


4.1完善法律机制,军政部门联合协作

美国将军民融合作为国家战略,同时以立法形式加以推动。美国将军民融合定位为国家战略,用政策性法规引导军民融合发展,实现军民有效串联,提升资源配置效率。同时,美国各部位推出一系列法律、法规、计划等,为具体实施提供法律支持和保障。完善的法律机制为美国实现军民融合发展提供了法律依据,是企业开展军民融合的重要保障。 

军政部门联合协作,促进军民融合。国会、总统国家科学技术委员会和总统科技政策局等机构在国家决策层面推行军民融合;国防部、能源部、商务部等部门则通过颁布法律和制定相应发展战略来确定军民融合的实施措施。

4.2激发民间科研力量,创建军民一体产业链

国防采办制度改革,为民品军用扫清障碍。强大的经济推动民用技术迅速发展,使得美国很多民品的技术水平已经达到甚至超过军品。在这样的大背景下,另设军品采购机制会提高采购成本。1994年,美国国会通过《联邦采购精简化法案》,放松了对军品采购的管制,简化了军品采购合同签订流程,使得国防部可以直接采购满足要求的民用产品予以军用。


军用技术标准弱化,降低民参军的门槛。美国曾经的军用产品和装备的试验制造标准非常严格,使得民营企业难以进入军工市场。美国国防部于1994年对军用规范进行重大调整,降低了民用企业参与军工生产的门槛,只要民用标准可以满足军方需要,即无需另行制定军用标准。


创建军民一体化的科技产业链。美国鼓励高校、非盈利机构等参与军事基础研究,同时鼓励民营企业成为美国应用研究和生产研发的行为主体。

• 坚持鼓励研究型大学广泛参与军事科研。美国的研究型大学主要通过国防项目合同制和国家实验室管理体制两种方法参与军事研究,并从国防部领取科研经费。

• 民用企业参与军工项目。部分技术(通信技术、IT技术)存在极大的军民用共通性,民用技术完全可以满足军用需求。由于民参军门槛较低,美国鼓励民用企业参与军工项目并直接进行采购。


5、投资建议与风险提示 


从美国军民融合的发展历程来看,航空产业军民融合度较高,产值较大,航空民品可有效增厚军工企业的业绩,故推荐大飞机产业链相关标的。我国船舶行业民船规模远高于美国,军民融合度高,军民用技术互换性强,且当前解放军军舰加速列装,民船行业处于回暖周期,推荐舰船装备产业链相关标的。


风险提示:军民融合政策出台时间存在不确定性;国际局势存在不确定性;军工行业估值较高。



  注:投稿请电邮至[email protected] ,合作 或 加入未来产业促进会请加:www13923462501 微信号或者扫描下面二维码:

  


  文章版权归原作者所有。如涉及作品版权问题,请与我们联系,我们将删除内容或协商版权问题!联系QQ:124239956

  

登录查看更多
5

相关内容

新时期我国信息技术产业的发展
专知会员服务
71+阅读 · 2020年1月18日
2019中国硬科技发展白皮书 193页
专知会员服务
86+阅读 · 2019年12月13日
【大数据白皮书 2019】中国信息通信研究院
专知会员服务
138+阅读 · 2019年12月12日
【白皮书】“物联网+区块链”应用与发展白皮书-2019
专知会员服务
94+阅读 · 2019年11月13日
2019年人工智能行业现状与发展趋势报告,52页ppt
专知会员服务
124+阅读 · 2019年10月10日
5G全产业链发展分析报告
行业研究报告
12+阅读 · 2019年6月7日
解读《中国新一代人工智能发展报告2019》
走向智能论坛
32+阅读 · 2019年6月5日
2019中国养老产业发展剖析与发展趋势分析报告
行业研究报告
8+阅读 · 2019年5月18日
美国会听证会展示人工智能发展现状及趋势
新智元
5+阅读 · 2019年3月17日
【物联网】物联网产业现状与技术发展
产业智能官
15+阅读 · 2018年12月17日
【智能制造】智能制造技术与数字化工厂应用!
产业智能官
13+阅读 · 2018年2月21日
车联网白皮书(2017)
智能交通技术
14+阅读 · 2017年10月8日
Few-shot Adaptive Faster R-CNN
Arxiv
3+阅读 · 2019年3月22日
Transfer Adaptation Learning: A Decade Survey
Arxiv
37+阅读 · 2019年3月12日
Arxiv
7+阅读 · 2018年2月26日
Arxiv
6+阅读 · 2018年2月8日
VIP会员
最新内容
《人工智能时代的国防工业政策》
专知会员服务
6+阅读 · 今天2:39
《2026年美国/以色列-伊朗冲突》
专知会员服务
5+阅读 · 今天1:30
《美国与伊朗的冲突》美国会服务处报告
专知会员服务
5+阅读 · 今天1:27
美国对伊朗军事行动:弹药与反导
专知会员服务
6+阅读 · 今天1:25
超越技术:伊朗冲突中的“战争方式”
专知会员服务
12+阅读 · 4月1日
军事决策大语言模型综合评价基准
专知会员服务
10+阅读 · 4月1日
《美军混合航空器军用适航认证路线图》84页
专知会员服务
8+阅读 · 4月1日
相关VIP内容
新时期我国信息技术产业的发展
专知会员服务
71+阅读 · 2020年1月18日
2019中国硬科技发展白皮书 193页
专知会员服务
86+阅读 · 2019年12月13日
【大数据白皮书 2019】中国信息通信研究院
专知会员服务
138+阅读 · 2019年12月12日
【白皮书】“物联网+区块链”应用与发展白皮书-2019
专知会员服务
94+阅读 · 2019年11月13日
2019年人工智能行业现状与发展趋势报告,52页ppt
专知会员服务
124+阅读 · 2019年10月10日
相关资讯
5G全产业链发展分析报告
行业研究报告
12+阅读 · 2019年6月7日
解读《中国新一代人工智能发展报告2019》
走向智能论坛
32+阅读 · 2019年6月5日
2019中国养老产业发展剖析与发展趋势分析报告
行业研究报告
8+阅读 · 2019年5月18日
美国会听证会展示人工智能发展现状及趋势
新智元
5+阅读 · 2019年3月17日
【物联网】物联网产业现状与技术发展
产业智能官
15+阅读 · 2018年12月17日
【智能制造】智能制造技术与数字化工厂应用!
产业智能官
13+阅读 · 2018年2月21日
车联网白皮书(2017)
智能交通技术
14+阅读 · 2017年10月8日
Top
微信扫码咨询专知VIP会员