物联网如何过“等保关”?这些招数可以用!(附视频)

2019 年 5 月 21 日 E安全

一分钟速览等保2.0物联网安全建设指南


网络安全等级保护制度是我国网络安全领域的基本国策,经过长时间的酝酿,网络安全等级保护制度标准2.0正式发布,针对物联网安全建设要求也在等保2.0中通用要求与扩展要求部分有了明确的规定,从政策法规层面对物联网安全建设标准作出了顶层设计。等级2.0也必将进一步规范各类物联网场景下安全建设,促进整个物联网行业的发展。


物联网安全态势


当前伴随着行业发展,全球物联网终端数量在急剧增长,物联网安全态势也日趋严峻。研究表明:

图:物联网安全态势



物联网安全挑战


归纳来看,当前物联网安全主要面临四重挑战:

1、物联网终端分布分散,物理安全难保障,攻击面广。

2、终端普遍缺乏安全防护,极易入侵。

3、海量终端带来的安全管理难度几何级增长。

4、海量终端数据缺乏安全保障。



政策法规要求


在此背景下,2018年国家出台了物联网安全参考模型、物联网感知终端安全、物联网感知层网关要求、物联网数据传输安全以及物联网感知层接入通信网五大国标,从国家标准层面为物联网安全制定了顶层设计。 

图:五项物联网安全国家标准


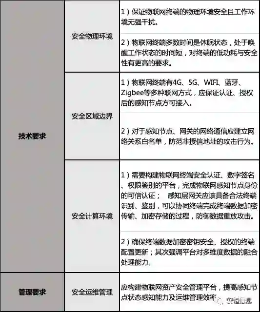
而在刚刚发布的等级保护2.0中,新增了针对物联网等新技术的安全扩展要求,其中关于物联网安全扩展要求(第四级)包括技术要求和管理要求两个方面。具体如下:

图:物联网安全扩展要求框架



等保2.0内容物联网安全扩展要求解读


划重点来了!针对等保2.0物联网安全扩展要求内容,从四部分分别进行解读。



安恒物联网解决方案


从行业角度观察,完善的物联网安全建设方案应该遵循技术与管理并重原则,既要满足等级保护的安全通用要求,又要满足物联网安全扩展要求。


安恒信息基于在物联网安全领域的长期积累,已经形成了一套以物联网安全心、物联网安全网关以及物联网安全态势感知为主体的云+端整体安全解决方案。方案采用动态预警技术、泛系统漏洞检测技术等多项关键技术,对用户管辖范围内的物联网络设备进行安全漏洞威胁主动巡检,感知海量物联网设备的安全状态、漏洞及风险情况,实现物联网设备安全态势感知、通报预警与整体安全管控。

图:物联网安全方案整体构架图



目前方案已经在多个省市的视频监控专网以及车联网等领域落地,未来安恒信息将继续依据物联网安全国家标准、等级保护2.0相关规定,紧贴各类物联网场景用户安全需求,助力我国物联网领域信息安全建设,为国家物联网行业发展做出更大的贡献。




等保2.0系列解读直通车



本文转载自 安恒信息

 

推荐阅读:


点击“阅读原文” 查看更多精彩内容

登录查看更多
0

相关内容

最新《深度学习自动驾驶》技术综述论文,28页pdf
专知会员服务
156+阅读 · 2020年6月14日
人机对抗智能技术
专知会员服务
214+阅读 · 2020年5月3日
大数据安全技术研究进展
专知会员服务
96+阅读 · 2020年5月2日
2020年中国《知识图谱》行业研究报告,45页ppt
专知会员服务
241+阅读 · 2020年4月18日
报告 | 2020中国5G经济报告,100页pdf
专知会员服务
99+阅读 · 2019年12月29日
【大数据白皮书 2019】中国信息通信研究院
专知会员服务
138+阅读 · 2019年12月12日
【白皮书】“物联网+区块链”应用与发展白皮书-2019
专知会员服务
94+阅读 · 2019年11月13日
自动驾驶高精度定位如何在复杂环境进行
智能交通技术
18+阅读 · 2019年9月27日
【CPS】CPS应用案例集
产业智能官
85+阅读 · 2019年8月9日
如何做数据治理?
智能交通技术
19+阅读 · 2019年4月20日
云游戏行业发展趋势分析报告
行业研究报告
13+阅读 · 2019年3月24日
【物联网】物联网产业现状与技术发展
产业智能官
15+阅读 · 2018年12月17日
【区块链】区块链是什么?20问:读懂区块链
产业智能官
8+阅读 · 2018年1月10日
TResNet: High Performance GPU-Dedicated Architecture
Arxiv
8+阅读 · 2020年3月30日
Advances in Online Audio-Visual Meeting Transcription
Arxiv
4+阅读 · 2019年12月10日
SlowFast Networks for Video Recognition
Arxiv
4+阅读 · 2019年4月18日
CoCoNet: A Collaborative Convolutional Network
Arxiv
6+阅读 · 2019年1月28日
VIP会员
最新内容
《美陆军条例:陆军指挥政策(2026版)》
专知会员服务
1+阅读 · 12分钟前
《军用自主人工智能系统的治理与安全》
专知会员服务
1+阅读 · 20分钟前
《系统簇式多域作战规划范畴论框架》
专知会员服务
7+阅读 · 4月20日
高效视频扩散模型:进展与挑战
专知会员服务
2+阅读 · 4月20日
乌克兰前线的五项创新
专知会员服务
7+阅读 · 4月20日
 军事通信系统与设备的技术演进综述
专知会员服务
5+阅读 · 4月20日
《北约标准:医疗评估手册》174页
专知会员服务
5+阅读 · 4月20日
相关VIP内容
最新《深度学习自动驾驶》技术综述论文,28页pdf
专知会员服务
156+阅读 · 2020年6月14日
人机对抗智能技术
专知会员服务
214+阅读 · 2020年5月3日
大数据安全技术研究进展
专知会员服务
96+阅读 · 2020年5月2日
2020年中国《知识图谱》行业研究报告,45页ppt
专知会员服务
241+阅读 · 2020年4月18日
报告 | 2020中国5G经济报告,100页pdf
专知会员服务
99+阅读 · 2019年12月29日
【大数据白皮书 2019】中国信息通信研究院
专知会员服务
138+阅读 · 2019年12月12日
【白皮书】“物联网+区块链”应用与发展白皮书-2019
专知会员服务
94+阅读 · 2019年11月13日
相关资讯
自动驾驶高精度定位如何在复杂环境进行
智能交通技术
18+阅读 · 2019年9月27日
【CPS】CPS应用案例集
产业智能官
85+阅读 · 2019年8月9日
如何做数据治理?
智能交通技术
19+阅读 · 2019年4月20日
云游戏行业发展趋势分析报告
行业研究报告
13+阅读 · 2019年3月24日
【物联网】物联网产业现状与技术发展
产业智能官
15+阅读 · 2018年12月17日
【区块链】区块链是什么?20问:读懂区块链
产业智能官
8+阅读 · 2018年1月10日
Top
微信扫码咨询专知VIP会员