普博也有120万房补!40万安家费+50万科启,硕士也可入教职!浙江该高校大量招人

2022 年 3 月 19 日 CVer

点击下方卡片,关注“CVer”公众号

AI/CV重磅干货,第一时间送达

转载自:各省高 校引才 | 来源:台州科技职业学院


根据《事业单位人事管理条例》(国务院令第652号)和《台州市事业单位公开招聘人员实施办法》(台政办发〔2008〕82号)和《关于进一步加强事业单位公开招聘和人员流动管理的实施意见》(台人社发〔2015〕107号)等有关规定,台州科技职业学院决定面向社会公开招聘工作人员,现将有关事项公告如下:

一、单位简介

台州科技职业学院位于浙江省台州市,是一所由政府举办的全日制普通高等学校,公益二类(全额补助)事业单位。

二、招聘岗位及条件

(一)招聘岗位
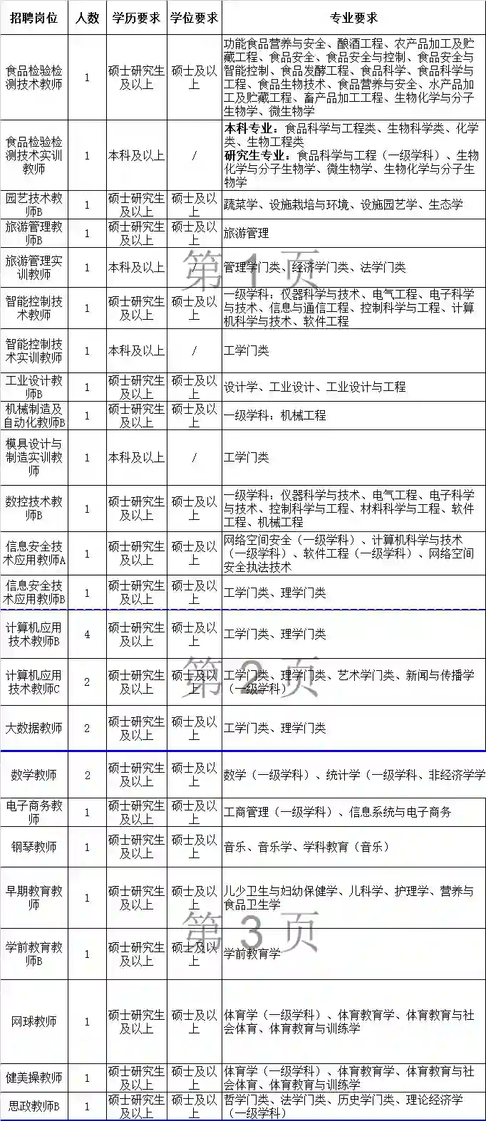
此次拟公开招聘人员74名。具体招聘岗位、人数、条件等要求如下:



1.台州市人力资源和社会保障局网站(http://rsj.zjtz.gov.cn/,“事业单位招聘专栏”);
2.台州人才网(www.tzrc.cn,“资讯中心” 栏目);
3.高校人才网(www.gaoxiaojob.com);
4.中国高校教师招聘网(www.jszpw.net);
5.台州科技职业学院网站(www.tzvcst.edu.cn,“人才引进”栏目)。
其中,台州科技职业学院网站为发布其他相关信息的指定平台。

(二)招聘岗位所需资格条件 
1.遵守中华人民共和国宪法、法律、法规;
2.遵守纪律、品行端正,具备良好的职业素养,愿意履行事业单位义务;
3.年龄一般要求在35周岁及以下(1986年2月25日及以后出生);具有博士研究生学历(学位)或副高级专业技术资格的人员,年龄一般在45周岁及以下(1976年2月25日及以后出生);具有正高级专业技术资格的人员、紧缺人才、高技能人才等优秀人才,年龄可适当放宽;
4.具备适应岗位要求的身体条件;
5.具备与招聘岗位要求相适应的学历(学位)、专业、任职资格、职业(执业)资格及技能等条件,以《台州科技职业学院2022年招聘计划(一)》(附件1)、《台州科技职业学院2022年招聘计划(二)》(附件2)为准。
6.与岗位之间不存在按《事业单位人事管理回避规定》(人社部规〔2019〕1号)应当回避的情形。

(三)招聘条件有关说明
各招聘岗位所列的专业要求是根据岗位特点参照教育部、浙江省公务员招考相关专业目录进行设定(一般指本科的具体专业或研究生专业的二级学科,有专门说明的除外)。部分专业涉及名称更改的、新旧专业可认定为同一专业;专业名称不一致,但所学方向相同或相近的,一般可接受应聘,并以单位审核意见为准。

三、招聘程序和办法  

(一)招聘时间
“招聘计划(一)”2022年全年实施,自公告发布之日起10个工作日后,由各二级学院根据各岗位报名情况,不定期组织考核(面试),不设最低开考比例限制。
“招聘计划(二)”报名时间截至2022年5月6日,同一岗位入围人数按不低于计划招聘人数的3倍进入业务考核,各岗位入围人员、考试形式及开考时间以招聘入围名单公告为准。

(二)报名
公告发布之日起开始报名,采用网络报名方式。应聘者须提交真实详细的报名表(见附件3)及其他要求的相关证明材料(包括身份证、本硕学历证书、本硕学位证书、资格证书、技能证书等),发送至人事处邮箱[email protected](应聘电子邮件主题要注明“姓名+应聘岗位”);获得国外学历、学位的,另需提供中国教育部留学服务中心出具的相应学历、学位认证书;“招聘计划(二)”的2022年普通高校应届毕业生应提供学校核发的就业推荐表,并在2022年7月31日前取得硕士学历、学位证书,否则不予录用。
报名表填写的内容须完整规范,并与原件相符;若不相符,则无条件取消报名资格。

(三)资格审查和初选
学校对报名人员进行资格审查后确定入围人员名单,入围人员名单将在指定网站上公布。

(四)业务考核及评鉴
对入围人员以笔试、面试、试讲、技能操作等方式进行师德、业务能力的考核:必要时组织校内外专家就其学术水平等进行评议并作出鉴定,鉴定结果对是否录用有直接否决权。业务考核由评委量化打分,满分为100分,最低合格分数为60分(面试成绩最低合格分也为60分)。业务考核不合格者,不能列入体检、考察对象。
各岗位考试形式及比例在指定网站发布,考试总成绩按百分制计算,保留到小数点后两位,尾数四舍五入(遇总成绩相等的,以笔试总成绩高者优先,若笔试总成绩也相同,则需另行复试)。

(五)确定体检、考察对象
根据业务考核及评鉴等结果择优按1:1比例确定体检、考察对象,同时在指定网站上公布业务考核结果及体检、考察人员名单。

(六)体检与考察
体检采用《浙江省教师资格认定体检标准及操作规程》;应聘人员未按规定时间、地点参加体检,视作放弃体检资格。考察着重了解考核对象的思想政治素质、能力素质、遵纪守法情况等;考察结果仅作为本次是否聘(录)用的依据。
体检、考察实施前,国家、省出台新规定的,按新规定执行。

(七)公示与聘用
经体检、考察均合格的人员,确定为拟聘用人员,并在指定网站进行公示。公示时间为7个工作日。公示期满,对拟聘用人员没有异议或反映有问题经查实不影响聘用的,按规定办理相关手续;对反映有影响聘用问题并查有实据的,不予聘用;对反映的问题一时难以查实的,将暂缓聘用,待查清后再决定是否聘用。在办理人事关系转移手续时将审核档案资料,若发现拟聘用人员档案资料有不符合报考条件的,将取消聘用资格。
聘用人员使用报备员额编制,列入事业单位编制实名制管理,实行事业单位聘用制度。新进人员与招聘单位签订事业单位聘用合同,并按规定约定试用期。试用期满后,考核合格者,予以正式聘用;不合格者,取消聘用。
(八)递补
办理聘用手续前,因体检不合格、考察结论不宜录用、考察对象自动放弃,或其他原因被取消聘用资格的,则从本岗位成绩合格者中按总成绩从高到低依次递补,并报台州市人力资源和社会保障局备案。在办理聘用手续之后放弃聘用资格的,不再递补。

四、待遇
聘用人员除按国家有关规定享受工资、保险、福利待遇外,还根据聘用人员的水平和层次提供购房补贴、安家费、科研启动经费等方面的待遇,具体见下表:
五、相关事项说明
1.工作经历计算至2022年2月25日。其他资格要求取得时间(计算时间)截至资格复审前。
2.因犯罪受过刑事处罚的人员和被开除公职的人员,被依法列为失信联合惩戒对象的人员,在各级公务员招考或事业单位工作人员招聘中被认定有舞弊等严重违反录(聘)用纪律行为的人员,以及法律法规规定不得聘用为事业单位工作人员的其他情形的人员,不得报考。
属于国家公务员局《关于做好公务员录用考察工作的通知》(国公局发〔2013〕2号)规定不得确定为录用人选情形之一的,不宜报考。
3.参加考试前,中小学教师应书面报告所在学校。若未按要求报告的,由本人在规定时间内与学校协商解除聘用关系后再办理聘用报到手续,未在规定时间解除聘用关系的,视作放弃。
4.资格审查贯穿招聘工作全过程,报考人员在招聘各环节中提供的信息及提交的材料应当真实、准确、有效。凡发现报考人员存在不得报考的或不符合报考资格条件的情形,一经查实,立即取消其报考资格或聘用资格。考试违纪违规行为的认定和处理,按照《事业单位公开招聘违纪违规行为处理规定》(中华人民共和国人力资源和社会保障部令第35号)执行。
5.应聘人员对本招聘公告或在指定网站公布的相关信息有异议的,可在公布之日起5日内向台州科技职业学院人事处反映,以便及时研究处理。
六、咨询与监督
(一)咨询
地址:浙江省台州市黄岩区嘉木路288号台州科技职业学院人事处(学校行政楼B408)。
邮编:318020
联系电话:0576-89188030,89188233
联 系 人:颜老师,李老师
(二)监督
台州科技职业学院纪检监察室:0576-89188053
台州市人力社保局(事业处):0576-88511069
台州科技职业学院
                    2022年2月25日


2022 AI算法岗求职群来了!


本星球不仅面向2021届、2022届找工作和找实习的学生(研一/研二/大三/大四等),还面向刚入学或已工作的人群。目前已有超过3600+位同学加入星球旨在分享AI算法岗的秋招准备攻略(含刷题)、面试经验和校招/社招/实习的内推机会(含提前批)、学习路线、知识题库和Offer如何选择等


    希望这个星球可以让你少走一些弯路

    扫码进星球



CVer学术交流群(知识星球)来了!想要了解最新最快最好的CV/DL/ML论文速递、优质开源项目、学习教程和实战训练等资料,欢迎扫描下方二维码,加入CVer学术交流群,已汇集数千人!


扫码进群

▲点击上方卡片,关注CVer公众号

整理不易,请点赞和在看

登录查看更多
0

相关内容

招聘是人力资源管理的一项职能,包括职位分析、职位发布、简历筛选、候选人面试、录用决策等。
CCF发布计算领域高质量科技期刊分级目录
专知会员服务
26+阅读 · 2022年2月21日
专知会员服务
38+阅读 · 2021年10月15日
国家自然科学基金
2+阅读 · 2016年12月31日
国家自然科学基金
0+阅读 · 2015年8月31日
国家自然科学基金
1+阅读 · 2015年7月19日
国家自然科学基金
5+阅读 · 2015年7月12日
国家自然科学基金
2+阅读 · 2015年5月31日
国家自然科学基金
1+阅读 · 2012年12月31日
国家自然科学基金
0+阅读 · 2012年12月31日
国家自然科学基金
0+阅读 · 2012年12月31日
国家自然科学基金
0+阅读 · 2011年12月31日
Arxiv
0+阅读 · 2022年4月19日
Arxiv
0+阅读 · 2022年4月15日
VIP会员
最新内容
《系统簇式多域作战规划范畴论框架》
专知会员服务
2+阅读 · 今天14:54
高效视频扩散模型:进展与挑战
专知会员服务
0+阅读 · 今天13:34
乌克兰前线的五项创新
专知会员服务
6+阅读 · 今天6:14
 军事通信系统与设备的技术演进综述
专知会员服务
4+阅读 · 今天5:59
《北约标准:医疗评估手册》174页
专知会员服务
4+阅读 · 今天5:51
《提升生成模型的安全性与保障》博士论文
专知会员服务
4+阅读 · 今天5:47
美国当前高超音速导弹发展概述
专知会员服务
4+阅读 · 4月19日
无人机蜂群建模与仿真方法
专知会员服务
13+阅读 · 4月19日
相关基金
国家自然科学基金
2+阅读 · 2016年12月31日
国家自然科学基金
0+阅读 · 2015年8月31日
国家自然科学基金
1+阅读 · 2015年7月19日
国家自然科学基金
5+阅读 · 2015年7月12日
国家自然科学基金
2+阅读 · 2015年5月31日
国家自然科学基金
1+阅读 · 2012年12月31日
国家自然科学基金
0+阅读 · 2012年12月31日
国家自然科学基金
0+阅读 · 2012年12月31日
国家自然科学基金
0+阅读 · 2011年12月31日
Top
微信扫码咨询专知VIP会员