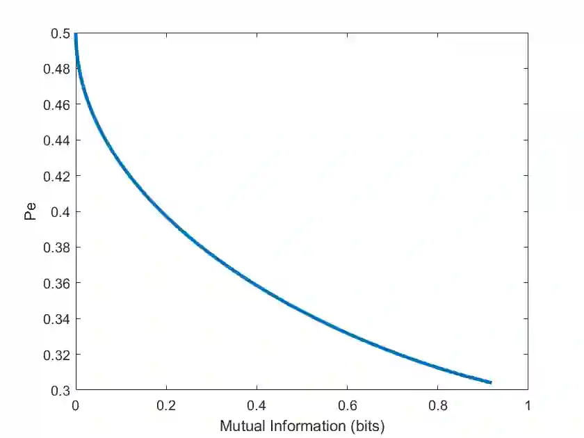
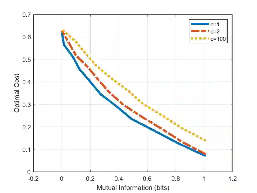
We formulate the problem of performing optimal data compression under the constraints that compressed data can be used for accurate classification in machine learning. We show that this translates to a problem of minimizing the mutual information between data and its compressed version under the constraint on error probability of classification is small when using the compressed data for machine learning. We then provide analytical and computational methods to characterize the optimal trade-off between data compression and classification error probability. First, we provide an analytical characterization for the optimal compression strategy for data with binary labels. Second, for data with multiple labels, we formulate a set of convex optimization problems to characterize the optimal tradeoff, from which the optimal trade-off between the classification error and compression efficiency can be obtained by numerically solving the formulated optimization problems. We further show the improvements of our formulations over the information-bottleneck methods in classification performance.


翻译:我们提出在压缩数据可用于机器学习准确分类的限制下进行最佳数据压缩的问题。我们指出,这说明在使用压缩数据进行机器学习时,在使用压缩数据进行最佳权衡和分类误差概率的限制下,尽量减少数据与压缩版本之间的相互信息的问题。我们然后提供分析和计算方法,说明数据压缩和分类误差概率的最佳取舍。首先,我们为二元标签数据的最佳压缩战略提供分析特征描述。第二,对于多标签数据,我们提出一套convex优化问题,以说明最佳取舍的特点,从而通过用数字解决所提出的优化问题,实现分类误差与压缩效率的最佳取舍。我们进一步展示了我们在分类性能方面对信息瓶式方法的改进。

0
下载
关闭预览

相关内容

不可错过!《机器学习100讲》课程,UBC Mark Schmidt讲授
专知会员服务
76+阅读 · 2022年6月28日
专知会员服务
52+阅读 · 2020年12月14日
零样本文本分类,Zero-Shot Learning for Text Classification
专知会员服务
97+阅读 · 2020年5月31日
强化学习最新教程,17页pdf
专知会员服务
182+阅读 · 2019年10月11日
机器学习入门的经验与建议
专知会员服务
94+阅读 · 2019年10月10日
VCIP 2022 Call for Demos
CCF多媒体专委会
1+阅读 · 2022年6月6日
IEEE ICKG 2022: Call for Papers
机器学习与推荐算法
3+阅读 · 2022年3月30日
ACM MM 2022 Call for Papers
CCF多媒体专委会
5+阅读 · 2022年3月29日
ACM TOMM Call for Papers
CCF多媒体专委会
2+阅读 · 2022年3月23日
AIART 2022 Call for Papers
CCF多媒体专委会
1+阅读 · 2022年2月13日
【ICIG2021】Check out the hot new trailer of ICIG2021 Symposium8
中国图象图形学学会CSIG
0+阅读 · 2021年11月16日
【ICIG2021】Latest News & Announcements of the Industry Talk1
中国图象图形学学会CSIG
0+阅读 · 2021年7月28日
Hierarchically Structured Meta-learning
CreateAMind
27+阅读 · 2019年5月22日
Transferring Knowledge across Learning Processes
CreateAMind
29+阅读 · 2019年5月18日
【论文】变分推断(Variational inference)的总结
机器学习研究会
39+阅读 · 2017年11月16日
国家自然科学基金
5+阅读 · 2015年12月31日
国家自然科学基金
0+阅读 · 2014年12月31日
国家自然科学基金
0+阅读 · 2014年12月31日
国家自然科学基金
2+阅读 · 2013年12月31日
国家自然科学基金
0+阅读 · 2011年12月31日
国家自然科学基金
0+阅读 · 2011年12月31日
国家自然科学基金
0+阅读 · 2009年12月31日
国家自然科学基金
0+阅读 · 2009年12月31日
国家自然科学基金
0+阅读 · 2009年12月31日
国家自然科学基金
0+阅读 · 2009年12月31日
Arxiv
0+阅读 · 2022年12月23日
Arxiv
0+阅读 · 2022年12月23日
Arxiv
12+阅读 · 2019年3月14日
VIP会员
最新内容
非对称优势:美海军开发低成本反无人机技术
专知会员服务
4+阅读 · 今天4:39
《美战争部小企业创新研究(SBIR)计划》
专知会员服务
5+阅读 · 今天2:48
《军事模拟:将军事条令与目标融入AI智能体》
专知会员服务
8+阅读 · 今天2:43
【NTU博士论文】3D人体动作生成
专知会员服务
6+阅读 · 4月24日
以色列军事技术对美国军力发展的持续性赋能
专知会员服务
8+阅读 · 4月24日
《深度强化学习在兵棋推演中的应用》40页报告
专知会员服务
13+阅读 · 4月24日
《多域作战面临复杂现实》
专知会员服务
9+阅读 · 4月24日
《印度的多域作战:条令与能力发展》报告
专知会员服务
4+阅读 · 4月24日
相关VIP内容
不可错过!《机器学习100讲》课程,UBC Mark Schmidt讲授
专知会员服务
76+阅读 · 2022年6月28日
专知会员服务
52+阅读 · 2020年12月14日
零样本文本分类,Zero-Shot Learning for Text Classification
专知会员服务
97+阅读 · 2020年5月31日
强化学习最新教程,17页pdf
专知会员服务
182+阅读 · 2019年10月11日
机器学习入门的经验与建议
专知会员服务
94+阅读 · 2019年10月10日
相关资讯
VCIP 2022 Call for Demos
CCF多媒体专委会
1+阅读 · 2022年6月6日
IEEE ICKG 2022: Call for Papers
机器学习与推荐算法
3+阅读 · 2022年3月30日
ACM MM 2022 Call for Papers
CCF多媒体专委会
5+阅读 · 2022年3月29日
ACM TOMM Call for Papers
CCF多媒体专委会
2+阅读 · 2022年3月23日
AIART 2022 Call for Papers
CCF多媒体专委会
1+阅读 · 2022年2月13日
【ICIG2021】Check out the hot new trailer of ICIG2021 Symposium8
中国图象图形学学会CSIG
0+阅读 · 2021年11月16日
【ICIG2021】Latest News & Announcements of the Industry Talk1
中国图象图形学学会CSIG
0+阅读 · 2021年7月28日
Hierarchically Structured Meta-learning
CreateAMind
27+阅读 · 2019年5月22日
Transferring Knowledge across Learning Processes
CreateAMind
29+阅读 · 2019年5月18日
【论文】变分推断(Variational inference)的总结
机器学习研究会
39+阅读 · 2017年11月16日
相关基金
国家自然科学基金
5+阅读 · 2015年12月31日
国家自然科学基金
0+阅读 · 2014年12月31日
国家自然科学基金
0+阅读 · 2014年12月31日
国家自然科学基金
2+阅读 · 2013年12月31日
国家自然科学基金
0+阅读 · 2011年12月31日
国家自然科学基金
0+阅读 · 2011年12月31日
国家自然科学基金
0+阅读 · 2009年12月31日
国家自然科学基金
0+阅读 · 2009年12月31日
国家自然科学基金
0+阅读 · 2009年12月31日
国家自然科学基金
0+阅读 · 2009年12月31日
Top
微信扫码咨询专知VIP会员