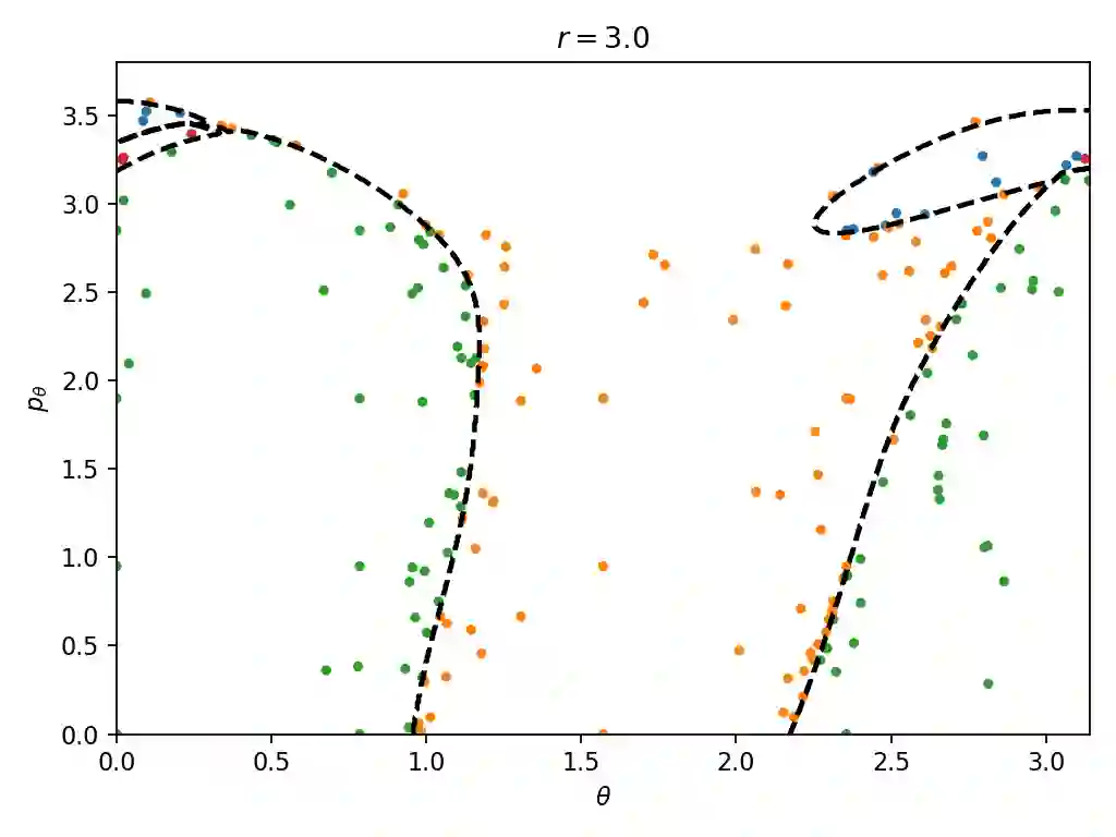
In this paper we use support vector machines (SVM) to develop a machine learning framework to discover the phase space structure that can distinguish between distinct reaction pathways. The machine learning model is trained using data from trajectories of Hamilton's equations but lends itself for use in molecular dynamics simulation. The framework is specifically designed to require minimal a priori knowledge of the dynamics in a system. We benchmark our approach with a model Hamiltonian for the reaction of an ion and a molecule due to Chesnavich consisting of two parts: a rigid, symmetric top representing the $\text{CH}_3^{+}$ ion, and a mobile $\text{H}$ atom. We begin with trajectories and use support vector machines to determine the boundaries between initial conditions corresponding to different classes of trajectories. We then show that these boundaries between different classes of trajectories approximate invariant phase space structures of the same type observed in earlier analyses of Chesnavich's model. Our approach is designed with extensions to higher-dimensional applications in mind. SVM is known to work well even with small amounts of data, therefore our approach is computationally better suited than existing methods for high-dimensional systems and systems where integrating trajectories is expensive.


翻译:在本文中,我们使用支持矢量机器(SVM)来开发一个机器学习框架,以发现能够区分不同反应路径的相位空间结构。机器学习模型是使用汉密尔顿方程式轨迹数据进行训练的,但可用于分子动态模拟。这个框架的具体设计是为了要求对系统动态的初始条件有最低限度的先验知识。我们用一个模型汉密尔顿仪来测定我们的方法,以模拟切斯纳维奇的离子和分子的反应,该模型由两部分组成:一个硬的、对称顶部,代表$\text{CH ⁇ 3 ⁇ 3 ⁇ $离子,一个移动的 $\text{H}美元原子。我们从轨迹开始,使用辅助矢量机器来确定与不同轨迹轨迹相匹配的初始条件之间的界限。然后我们表明,不同轨迹类别之间的这些界限大约是切斯纳维奇模型早期分析中观察到的同一类型空间结构。我们的方法设计为更高维度应用的延伸,而一个移动顶部的顶部是高维应用,因此,即使现有系统在高维度上也非常适合工作的方法。

0
下载
关闭预览

相关内容

在机器学习中,支持向量机(SVM,也称为支持向量网络)是带有相关学习算法的监督学习模型,该算法分析用于分类和回归分析的数据。支持向量机(SVM)算法是一种流行的机器学习工具,可为分类和回归问题提供解决方案。给定一组训练示例,每个训练示例都标记为属于两个类别中的一个或另一个,则SVM训练算法会构建一个模型,该模型将新示例分配给一个类别或另一个类别,使其成为非概率二进制线性分类器(尽管方法存在诸如Platt缩放的问题,以便在概率分类设置中使用SVM)。SVM模型是将示例表示为空间中的点,并进行了映射,以使各个类别的示例被尽可能宽的明显间隙分开。然后,将新示例映射到相同的空间,并根据它们落入的间隙的侧面来预测属于一个类别。

知识荟萃

精品入门和进阶教程、论文和代码整理等

更多

查看相关VIP内容、论文、资讯等
【Google】无监督机器翻译,Unsupervised Machine Translation
专知会员服务
36+阅读 · 2020年3月3日
【课程】纽约大学 DS-GA 1003 Machine Learning
专知会员服务
47+阅读 · 2019年10月29日
强化学习最新教程,17页pdf
专知会员服务
182+阅读 · 2019年10月11日
机器学习入门的经验与建议
专知会员服务
94+阅读 · 2019年10月10日
Hierarchically Structured Meta-learning
CreateAMind
27+阅读 · 2019年5月22日
Transferring Knowledge across Learning Processes
CreateAMind
29+阅读 · 2019年5月18日
强化学习的Unsupervised Meta-Learning
CreateAMind
18+阅读 · 2019年1月7日
Unsupervised Learning via Meta-Learning
CreateAMind
44+阅读 · 2019年1月3日
A Technical Overview of AI & ML in 2018 & Trends for 2019
待字闺中
18+阅读 · 2018年12月24日
已删除
将门创投
3+阅读 · 2018年8月21日
Hierarchical Disentangled Representations
CreateAMind
4+阅读 · 2018年4月15日
计算机视觉近一年进展综述
机器学习研究会
9+阅读 · 2017年11月25日
【学习】(Python)SVM数据分类
机器学习研究会
6+阅读 · 2017年10月15日
自然语言处理(二)机器翻译 篇 (NLP: machine translation)
DeepLearning中文论坛
12+阅读 · 2015年7月1日
Arxiv
0+阅读 · 2021年9月17日
Arxiv
6+阅读 · 2019年12月30日
Arxiv
3+阅读 · 2018年10月11日
VIP会员
最新内容
《系统簇式多域作战规划范畴论框架》
专知会员服务
5+阅读 · 4月20日
高效视频扩散模型:进展与挑战
专知会员服务
2+阅读 · 4月20日
乌克兰前线的五项创新
专知会员服务
7+阅读 · 4月20日
 军事通信系统与设备的技术演进综述
专知会员服务
5+阅读 · 4月20日
《北约标准:医疗评估手册》174页
专知会员服务
5+阅读 · 4月20日
《提升生成模型的安全性与保障》博士论文
专知会员服务
5+阅读 · 4月20日
美国当前高超音速导弹发展概述
专知会员服务
4+阅读 · 4月19日
无人机蜂群建模与仿真方法
专知会员服务
14+阅读 · 4月19日
相关VIP内容
相关资讯
Hierarchically Structured Meta-learning
CreateAMind
27+阅读 · 2019年5月22日
Transferring Knowledge across Learning Processes
CreateAMind
29+阅读 · 2019年5月18日
强化学习的Unsupervised Meta-Learning
CreateAMind
18+阅读 · 2019年1月7日
Unsupervised Learning via Meta-Learning
CreateAMind
44+阅读 · 2019年1月3日
A Technical Overview of AI & ML in 2018 & Trends for 2019
待字闺中
18+阅读 · 2018年12月24日
已删除
将门创投
3+阅读 · 2018年8月21日
Hierarchical Disentangled Representations
CreateAMind
4+阅读 · 2018年4月15日
计算机视觉近一年进展综述
机器学习研究会
9+阅读 · 2017年11月25日
【学习】(Python)SVM数据分类
机器学习研究会
6+阅读 · 2017年10月15日
自然语言处理(二)机器翻译 篇 (NLP: machine translation)
DeepLearning中文论坛
12+阅读 · 2015年7月1日
Top
微信扫码咨询专知VIP会员