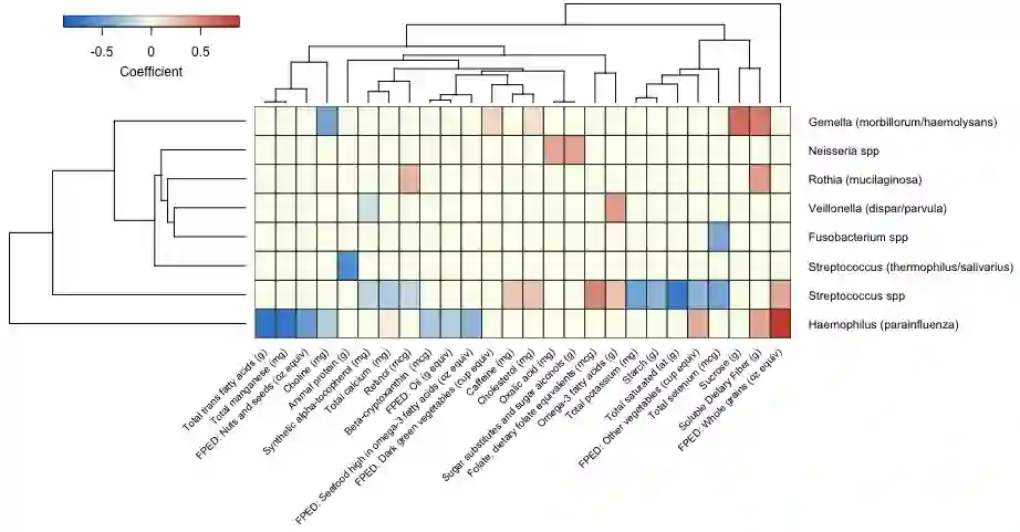
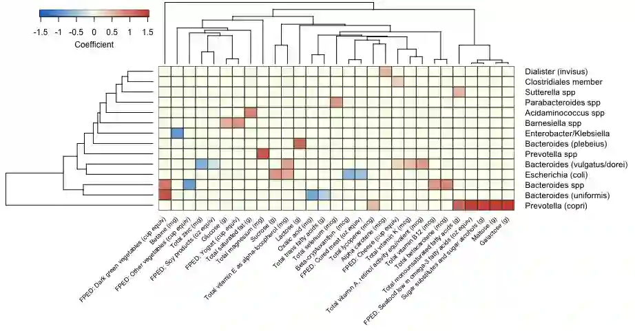
One of the major research questions regarding human microbiome studies is the feasibility of designing interventions that modulate the composition of the microbiome to promote health and cure disease. This requires extensive understanding of the modulating factors of the microbiome, such as dietary intake, as well as the relation between microbial composition and phenotypic outcomes, such as body mass index (BMI). Previous efforts have modeled these data separately, employing two-step approaches that can produce biased interpretations of the results. Here, we propose a Bayesian joint model that simultaneously identifies clinical covariates associated with microbial composition data and predicts a phenotypic response using information contained in the compositional data. Using spike-and-slab priors, our approach can handle high-dimensional compositional as well as clinical data. Additionally, we accommodate the compositional structure of the data via balances and overdispersion typically found in microbial samples. We apply our model to understand the relations between dietary intake, microbial samples, and BMI. In this analysis, we find numerous associations between microbial taxa and dietary factors that may lead to a microbiome that is generally more hospitable to the development of chronic diseases, such as obesity. Additionally, we demonstrate on simulated data how our method outperforms two-step approaches and also present a sensitivity analysis.


翻译:有关人类微生物研究的主要研究问题之一是设计一些干预措施的可行性,以调节微生物的构成,促进健康和治愈疾病。这要求广泛了解微生物的调节因素,如饮食摄入,以及微生物构成与体积指数(BMI)等体积结果之间的关系。以前的努力分别模拟了这些数据,采用了两步方法,可以产生对结果的偏差解释。在这里,我们提议了一种巴耶西亚联合模型,同时确定与微生物构成数据有关的临床变量,并利用组成数据中的信息预测对口孔的反应。我们的方法可以使用钉子和板块的前身处理高维度的构成因素以及临床数据。此外,我们通过平衡和微生物样本中常见的过度偏差来适应数据的构成结构。我们采用我们的模型来理解饮食摄入、微生物样品和BMI之间的关系。在这个分析中,我们发现微生物税和饮食因素之间有许多关联,可以利用构成组成数据的信息来预测对口腔反应。我们的方法可以处理高维度的构成和临床数据。此外,我们的方法可以更充分地展示我们目前这种微生物的系统方法是如何发展的。

0
下载
关闭预览

相关内容

ACM/IEEE第23届模型驱动工程语言和系统国际会议,是模型驱动软件和系统工程的首要会议系列,由ACM-SIGSOFT和IEEE-TCSE支持组织。自1998年以来,模型涵盖了建模的各个方面,从语言和方法到工具和应用程序。模特的参加者来自不同的背景,包括研究人员、学者、工程师和工业专业人士。MODELS 2019是一个论坛,参与者可以围绕建模和模型驱动的软件和系统交流前沿研究成果和创新实践经验。今年的版本将为建模社区提供进一步推进建模基础的机会,并在网络物理系统、嵌入式系统、社会技术系统、云计算、大数据、机器学习、安全、开源等新兴领域提出建模的创新应用以及可持续性。 官网链接:http://www.modelsconference.org/
【干货书】机器学习速查手册,135页pdf
专知会员服务
127+阅读 · 2020年11月20日
因果图,Causal Graphs,52页ppt
专知会员服务
253+阅读 · 2020年4月19日
【哈佛大学商学院课程Fall 2019】机器学习可解释性
专知会员服务
105+阅读 · 2019年10月9日
Hierarchically Structured Meta-learning
CreateAMind
27+阅读 · 2019年5月22日
计算机 | USENIX Security 2020等国际会议信息5条
Call4Papers
7+阅读 · 2019年4月25日
Unsupervised Learning via Meta-Learning
CreateAMind
44+阅读 · 2019年1月3日
大数据 | 顶级SCI期刊专刊/国际会议信息7条
Call4Papers
10+阅读 · 2018年12月29日
Disentangled的假设的探讨
CreateAMind
9+阅读 · 2018年12月10日
Hierarchical Disentangled Representations
CreateAMind
4+阅读 · 2018年4月15日
计算机视觉近一年进展综述
机器学习研究会
9+阅读 · 2017年11月25日
【计算机类】期刊专刊/国际会议截稿信息6条
Call4Papers
3+阅读 · 2017年10月13日
【今日新增】IEEE Trans.专刊截稿信息8条
Call4Papers
7+阅读 · 2017年6月29日
Arxiv
0+阅读 · 2022年1月21日
Arxiv
30+阅读 · 2021年8月18日
Arxiv
3+阅读 · 2014年10月9日
VIP会员
最新内容
(译文)认知战:以士兵为目标,塑造战略
专知会员服务
0+阅读 · 今天3:12
(中文)认知战的本体论基础(2026报告)
专知会员服务
7+阅读 · 今天1:45
美空军条令(2026):外国对内防御
专知会员服务
2+阅读 · 今天1:32
美国与以色列如何在攻击伊朗中使用人工智能
专知会员服务
7+阅读 · 4月16日
《自动化战略情报管控》
专知会员服务
3+阅读 · 4月16日
得失评估:审视对伊朗战争的轨迹(简报)
专知会员服务
3+阅读 · 4月16日
【CMU博士论文】迈向可解释机器学习的理论基础
相关资讯
Hierarchically Structured Meta-learning
CreateAMind
27+阅读 · 2019年5月22日
计算机 | USENIX Security 2020等国际会议信息5条
Call4Papers
7+阅读 · 2019年4月25日
Unsupervised Learning via Meta-Learning
CreateAMind
44+阅读 · 2019年1月3日
大数据 | 顶级SCI期刊专刊/国际会议信息7条
Call4Papers
10+阅读 · 2018年12月29日
Disentangled的假设的探讨
CreateAMind
9+阅读 · 2018年12月10日
Hierarchical Disentangled Representations
CreateAMind
4+阅读 · 2018年4月15日
计算机视觉近一年进展综述
机器学习研究会
9+阅读 · 2017年11月25日
【计算机类】期刊专刊/国际会议截稿信息6条
Call4Papers
3+阅读 · 2017年10月13日
【今日新增】IEEE Trans.专刊截稿信息8条
Call4Papers
7+阅读 · 2017年6月29日
Top
微信扫码咨询专知VIP会员