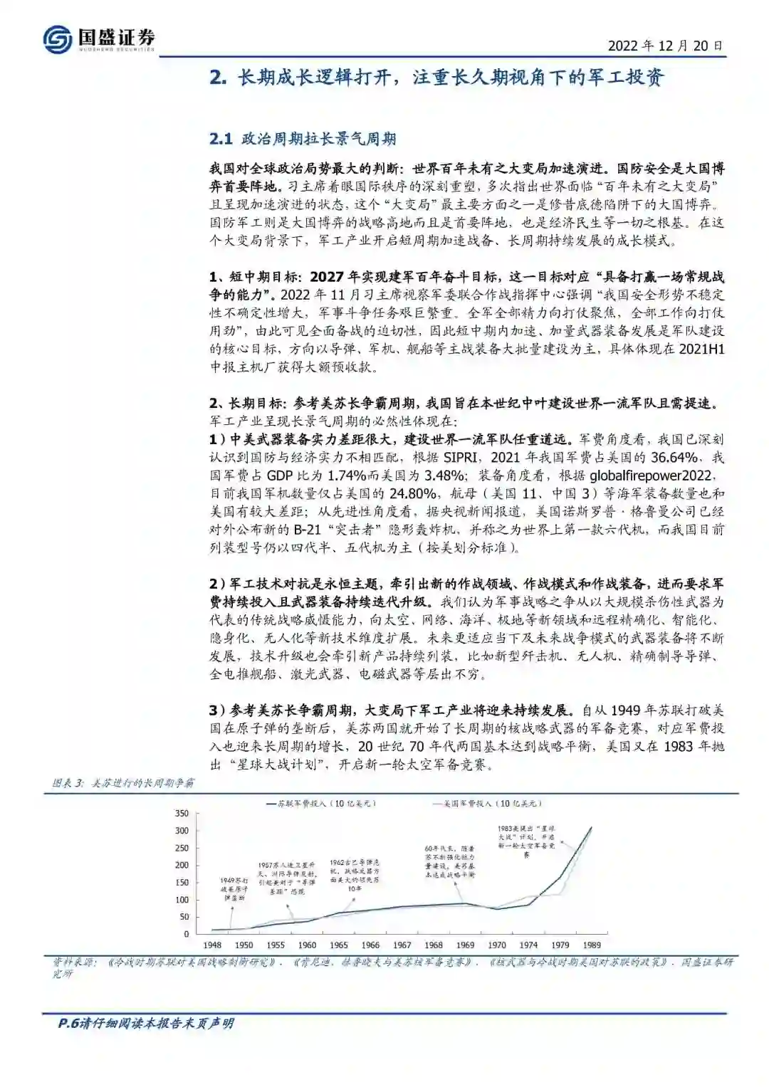
**2023年是军工产业迈向高质量发展的阶段。**具体内涵体现在:第一,长期成长逻辑打开;第二,新作战领域、模式等驱动武器装备向高端化发展,新装备产品持续迭代;第三,军工企业经营效率获得高质量发展。 **第一,长期成长逻辑打开,注重长久期视角下的军工投资。**1、政治周期拉长景气周期。世界百年未有之大变局加速演进,国防安全是一切之根基,美苏冷战已表明大国博弈是一场旷日持久的军备周期。短中期武器装备加速列装旨在“具备打赢一场常规战争的能力”,长期按照“加快把人民军队建成世界一流军队”叠加军工技术对抗属性要求装备持续升级换代进而获得长期成长。2、军贸逻辑或将持续兑现。俄乌战争后多国宣布加大国防支出,一方面全球军贸市场俄罗斯的份额有望被中国替代,另一方面中国将规模化、高端化、体系化地输出武器装备以获得政治影响力,2022年珠海航展的陆军合成旅装备即是体现。3、大飞机/商用航发、卫星互联网等大产业陆续打开成长空间。C919全球首架机已于2022年12月正式交付,长江系列商用航空发动机研制也在提速,正式开启大飞机万亿赛道。卫星互联网是抢占空天轨道和频率资源的战略高地,在军事领域直接关乎国家安全,民用领域可实现全球网络覆盖,2022年10月星网公司通信卫星01/02招标公示预示着中国卫星互联万亿赛道已进入加速建设新征程。

**第二,新作战领域、模式等驱动新装备持续更迭。**新装品由科研转批产是拉动收入增速再上台阶的重要路径,重点关注渗透率在快速提升的新装备、新技术、新材料等方向。围绕国防部发布可以分析出:1、“全面提高新时代备战打仗能力”:军机、航空发动机、导弹仍是装备重点发展方向,且处于加速建设趋势中。2022年以导弹为代表的装备建设低于预期,核心原因是疫情影响等,随着疫情影响减小而总体列装规划未变的背景下2023年订单有望呈现加速趋势。导弹全产业链应重视,尤其是高超化和精确制导方向,2023Q1订单有望加速落地;军机重点关注有新机型的沈飞方向;航发重点关注三代机等批产型号总装效率的提升,新型号如中推、四代机、无人机用发动机等。2、“战略力量”:三位一体核打击能力建设需求加快,对应到核武器、核潜艇、核动力航母、战略轰炸机等装备加快建设。此外民用核电重启也有望给产业链配套公司带来新的增长点。3、“新域新质作战力量”:新装备方向包括,电磁武器、激光武器、低轨卫星建设、电子对抗、网络作战等。4、“无人作战力量”:无人装备是大势所趋,包括无人机、无人潜器、无人车等。

**第三,军工企业经营效率提升,高质量发展,驱动业绩加速。**1、新一轮产能释放驱动军工业绩持续增长:当前装备订单规划总量大但产能投产不会一步到位,当前军工产业发展核心矛盾是产能,2023年是新一轮产能释放大年,是产业链收入提速的核心因素之一。2、经营效率提升:2020~2022年是军工产业扩产、培养并提高供应链效率的阶段,产业各环节通过高质量发展也将迎来效率提升阶段,具体手段包括:均衡生产、“小核心大协作”、“股权激励等治理改善”、“生产规模效应”等。以航发动力为代表,新产能释放保障收入提速,规模效应、两装两试发展到一装一试等提升经营效率会驱动盈利提速。

成为VIP会员查看完整内容
43

相关内容

人工智能在军事中可用于多项任务,例如目标识别、大数据处理、作战系统、网络安全、后勤运输、战争医疗、威胁和安全监测以及战斗模拟和训练。
中国金融云行业研究报告
专知会员服务
31+阅读 · 2022年9月22日
国防军工行业航空装备深度报告:军用无人机,45页pdf
专知会员服务
191+阅读 · 2022年8月13日
中国电力产业数字化研究报告
专知会员服务
63+阅读 · 2022年7月13日
人工智能技术与传统制造业融合发展的研究
专知会员服务
39+阅读 · 2022年5月23日
工信部印发《“十四五”大数据产业发展规划》,20页pdf
【研究报告】2021年中国AI+安防行业发展研究报告
专知会员服务
62+阅读 · 2021年10月20日
专知会员服务
154+阅读 · 2021年6月10日
中国金融云行业研究报告
专知
2+阅读 · 2022年9月22日
2022年中国航空发动机行业研究报告
专知
0+阅读 · 2022年8月27日
数据驱动的态势认知技术及发展思考
专知
18+阅读 · 2022年7月12日
中国数字经济发展报告(2022年)
专知
1+阅读 · 2022年7月10日
2022中国职业教育行业洞察报告
创业邦杂志
0+阅读 · 2022年4月21日
解读《中国新一代人工智能发展报告2019》
走向智能论坛
32+阅读 · 2019年6月5日
国产涡桨发动机的发展方向剖析
无人机
22+阅读 · 2018年9月26日
国家自然科学基金
0+阅读 · 2013年12月31日
国家自然科学基金
6+阅读 · 2012年12月31日
国家自然科学基金
0+阅读 · 2012年12月31日
国家自然科学基金
3+阅读 · 2012年12月31日
国家自然科学基金
0+阅读 · 2011年12月31日
国家自然科学基金
2+阅读 · 2011年7月31日
国家自然科学基金
6+阅读 · 2010年12月31日
国家自然科学基金
0+阅读 · 2009年12月31日
国家自然科学基金
0+阅读 · 2008年12月31日
Arxiv
0+阅读 · 2023年3月9日
Arxiv
76+阅读 · 2022年3月26日
Arxiv
28+阅读 · 2021年9月26日
Arxiv
20+阅读 · 2021年9月21日
Arxiv
103+阅读 · 2021年6月8日
VIP会员
最新内容
(译文)认知战:以士兵为目标,塑造战略
专知会员服务
2+阅读 · 今天3:12
(中文)认知战的本体论基础(2026报告)
专知会员服务
17+阅读 · 今天1:45
美空军条令(2026):外国对内防御
专知会员服务
3+阅读 · 今天1:32
美国与以色列如何在攻击伊朗中使用人工智能
专知会员服务
7+阅读 · 4月16日
《自动化战略情报管控》
专知会员服务
3+阅读 · 4月16日
得失评估:审视对伊朗战争的轨迹(简报)
专知会员服务
3+阅读 · 4月16日
【CMU博士论文】迈向可解释机器学习的理论基础
相关VIP内容
中国金融云行业研究报告
专知会员服务
31+阅读 · 2022年9月22日
国防军工行业航空装备深度报告:军用无人机,45页pdf
专知会员服务
191+阅读 · 2022年8月13日
中国电力产业数字化研究报告
专知会员服务
63+阅读 · 2022年7月13日
人工智能技术与传统制造业融合发展的研究
专知会员服务
39+阅读 · 2022年5月23日
工信部印发《“十四五”大数据产业发展规划》,20页pdf
【研究报告】2021年中国AI+安防行业发展研究报告
专知会员服务
62+阅读 · 2021年10月20日
专知会员服务
154+阅读 · 2021年6月10日
相关资讯
中国金融云行业研究报告
专知
2+阅读 · 2022年9月22日
2022年中国航空发动机行业研究报告
专知
0+阅读 · 2022年8月27日
数据驱动的态势认知技术及发展思考
专知
18+阅读 · 2022年7月12日
中国数字经济发展报告(2022年)
专知
1+阅读 · 2022年7月10日
2022中国职业教育行业洞察报告
创业邦杂志
0+阅读 · 2022年4月21日
解读《中国新一代人工智能发展报告2019》
走向智能论坛
32+阅读 · 2019年6月5日
国产涡桨发动机的发展方向剖析
无人机
22+阅读 · 2018年9月26日
相关基金
国家自然科学基金
0+阅读 · 2013年12月31日
国家自然科学基金
6+阅读 · 2012年12月31日
国家自然科学基金
0+阅读 · 2012年12月31日
国家自然科学基金
3+阅读 · 2012年12月31日
国家自然科学基金
0+阅读 · 2011年12月31日
国家自然科学基金
2+阅读 · 2011年7月31日
国家自然科学基金
6+阅读 · 2010年12月31日
国家自然科学基金
0+阅读 · 2009年12月31日
国家自然科学基金
0+阅读 · 2008年12月31日
微信扫码咨询专知VIP会员