随着新军事变革的不断推进和发展,作战方式正在向以网络为中心的战争转变。作为整个武器系统的关键环节和核心,指挥信息系统是整个系统的灵魂。指挥信息系统的核心功能是快速准确决策,如何从海量复杂的 "大数据 "中快速获取有价值的情报信息,从而在作战指挥决策时支撑起战斗胜利的关键[1]。只有依托大数据处理技术,从海量数据中提取有价值的信息,才能准确及时地掌握敌方的战略企图、作战规律和小规模战斗,客观预测作战思想和对手的行为特征,准确把握分析对抗力量关系和战场的发展变化,实现实时感知和指挥员同步认知,才能把战场上的 "数据优势 "转化为 "决策优势",达到作战目的。

指挥信息系统中数据分析的挑战

A. 同构类型和不完全性

在指挥信息系统中,有各种侦察传感器和电子对抗设备获得的各种类型的情报数据,包括结构化的情报数据、半结构化和非结构化的数据,如战场情况图像、视频情报、地理和地形信息[4]。这样复杂的数据类型很难用传统的、固定格式的数据库工具进行分析。此外,所获得的情报数据大多是缺失和错误的,在数据分析过程中必须进行处理。

B. 大数据规模

在作战过程中,各种侦察监视卫星、有人和无人侦察机、战场侦察雷达等战场传感器每天都会采集大量的数据、语音和图像信息。随着全频谱传感的实现,信号情报和侦察获得的数据成倍增加,构成了海量的信号情报数据[5]。然而,在收集到的海量数据中,包括大量的噪声或干扰,以及来自自己身边和朋友的各种信号,要从海量数据中提取有价值的情报信息,增加了数据分析的难度。

C. 时效性

在信息化战场上,各种侦察传感器会不断地、实时地传输各种情报数据,飞机转瞬即逝,对情报数据分析速度提出了更高的要求。只有对海量情报数据进行快速、准确的分析,才能为指挥员提供实时、准确的指挥决策依据。

大数据分析在指挥信息系统中的应用

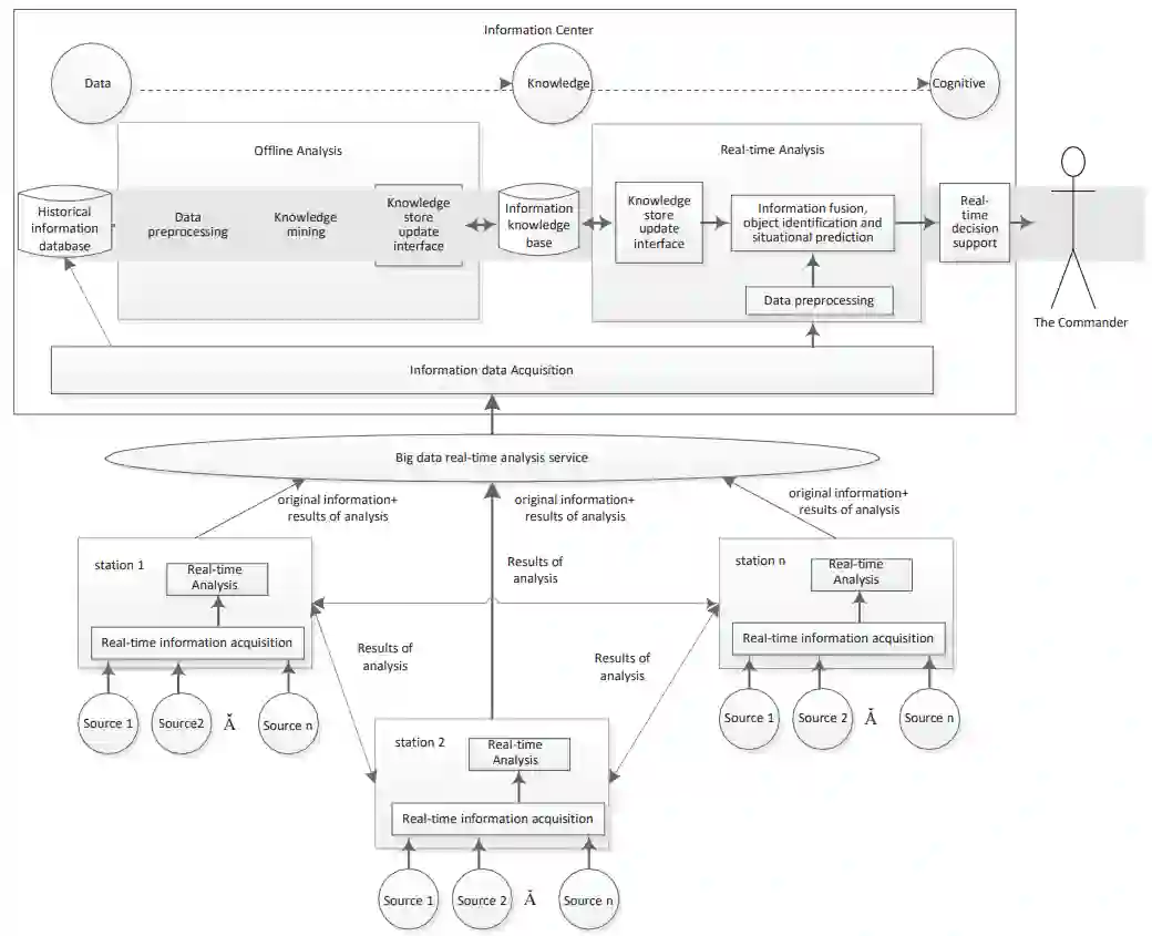
在未来的信息化战场上,"先敌认知 "是对指挥信息系统决策能力的核心要求之一。因此,需要通过大数据分析将各种情报 "数据 "转化为 "知识",并最终上升为指挥员的 "认知"[6]。指挥部信息系统中大数据分析的运行架构如图1所示。从架构上看,为了实现从层级指挥到扁平化指挥的平稳过渡,采取了集中与分布的策略。从分析策略上看,为满足指挥决策智能化、实时化、精确化的要求,采用了离线分析和实时在线分析。其中,离线分析集中在情报中心,而实时在线分析则分别在各情报站和情报中心进行。

图1. 基于大数据分析的指挥信息系统的运行架构

其基本工作原理如下。

首先,各情报站从各种信息源(如侦察传感器、电子对抗设备等)获取各种实时情报数据。结合其他情报站的分析结果,该站对实时信息进行初步分析,并将分析结果报告给信息中心[7]。同时,该站的分析结果将分发给其他情报站,协助其他情报站进行实时分析。

其次,在信息中心,通过信息数据采集模块从各情报站获取信息数据,并存储在历史情报数据库中。一方面,基于历史情报数据库中积累的海量历史信息数据,通过离线分析积累各种信息知识;另一方面,获得的信息数据和分析结果数据,结合知识库中的信息知识,通过实时在线分析进行信息数据融合、目标综合识别、态势评估和态势预测,最终为指挥员提供实时决策支持。

此外,信息站之间以及信息站与信息中心之间的信息交流是通过实时大数据分发服务完成的,以确保信息资料的传输效果。

成为VIP会员查看完整内容
144

相关内容

人工智能在军事中可用于多项任务,例如目标识别、大数据处理、作战系统、网络安全、后勤运输、战争医疗、威胁和安全监测以及战斗模拟和训练。
《数据赋能作战决策》
专知会员服务
218+阅读 · 2023年4月14日
《大数据和人工智能时代的北约决策》100页报告
专知会员服务
96+阅读 · 2023年1月3日
报告集《多域作战、人工智能和信息优势》120页
专知会员服务
361+阅读 · 2022年8月1日
JADC2的十大数据需求
专知会员服务
135+阅读 · 2022年6月8日
数据驱动的态势认知技术及发展思考
专知
19+阅读 · 2022年7月12日
【供应链】用好大数据,建设数字化供应链
产业智能官
15+阅读 · 2020年7月21日
【CPS】CPS应用案例集
产业智能官
85+阅读 · 2019年8月9日
【大数据】工业大数据在石化行业的应用成功“落地”
【大数据】海量数据分析能力形成和大数据关键技术
产业智能官
17+阅读 · 2018年10月29日
国家自然科学基金
333+阅读 · 2017年12月31日
国家自然科学基金
0+阅读 · 2015年12月31日
国家自然科学基金
6+阅读 · 2015年12月31日
国家自然科学基金
3+阅读 · 2014年12月31日
国家自然科学基金
5+阅读 · 2014年12月31日
国家自然科学基金
0+阅读 · 2014年12月31日
国家自然科学基金
4+阅读 · 2013年12月31日
国家自然科学基金
6+阅读 · 2013年12月31日
国家自然科学基金
4+阅读 · 2012年12月31日
Arxiv
0+阅读 · 2023年4月29日
已删除
Arxiv
33+阅读 · 2020年3月23日
Arxiv
11+阅读 · 2018年5月13日
VIP会员
最新内容
高效视频扩散模型:进展与挑战
专知会员服务
0+阅读 · 7分钟前
乌克兰前线的五项创新
专知会员服务
3+阅读 · 今天6:14
 军事通信系统与设备的技术演进综述
专知会员服务
2+阅读 · 今天5:59
《北约标准:医疗评估手册》174页
专知会员服务
3+阅读 · 今天5:51
《提升生成模型的安全性与保障》博士论文
专知会员服务
3+阅读 · 今天5:47
美国当前高超音速导弹发展概述
专知会员服务
4+阅读 · 4月19日
无人机蜂群建模与仿真方法
专知会员服务
11+阅读 · 4月19日
澳大利亚发布《国防战略(2026年)》
专知会员服务
6+阅读 · 4月19日
相关基金
国家自然科学基金
333+阅读 · 2017年12月31日
国家自然科学基金
0+阅读 · 2015年12月31日
国家自然科学基金
6+阅读 · 2015年12月31日
国家自然科学基金
3+阅读 · 2014年12月31日
国家自然科学基金
5+阅读 · 2014年12月31日
国家自然科学基金
0+阅读 · 2014年12月31日
国家自然科学基金
4+阅读 · 2013年12月31日
国家自然科学基金
6+阅读 · 2013年12月31日
国家自然科学基金
4+阅读 · 2012年12月31日
微信扫码咨询专知VIP会员