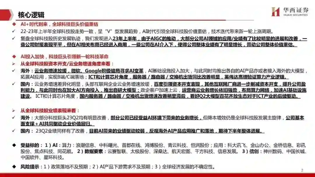
AI+时代到来,全球科技巨头价值重估   22-23年上半年全球科技股走势一致,呈“V”型发展趋势,AI时代引领全球科技股价值重估,技术迭代带来新一轮上涨周期。   复盘全球科技股历史发展轨迹,我们发现进入23年上半年,由于AIGC的推动,大部分公司AI领域的应用/业绩有了比较明显的进展和改善,一些公司财报表现平平,但在AI相关布局已经进入商用,一些公司在AI介入下,使得公司整体业绩有了明显增长,带动公司整体价值重估。   AI投入加快,科技巨头引领新一轮科技革命   从全球科技股资本开支/云业务增速角度来看:   海外:云业务增速放缓,微软、Google积极破局寻求AI变革,AI基础设施投入加大,与此同时均推出各自的AI产品亦或者接入海外的大模型,拓展AI应用,实现B端/C端落地;ICT和计算芯片角度,服务器/路由器/交换机出货同比改善明显,英伟达高增验证算力产业逻辑。   国内:云业务增速差异化明显,头部互联网企业云业务增速放缓,百度引领资本开支表现,其他互联网厂商进一步削减资本开支,提升公司盈利能力,与此同时也在加大AI方向投入,推出自研大模型;政企客户加速上云,运营商云业务增长依旧强劲,布局算力网络,加速AI基础设施建设。ICT和计算芯片角度,国内服务器/路由器/交换机出货增速改善稍显滞后,看好Q2大模型百花齐放生态对于ICT产业的后续驱动。   从全球科技股业绩表现来看:   海外:大部分科技巨头23Q2均有明显改善,部分公司已经受益AI环境下带来的业务增长,但降本增效仍是全球科技股发展主旋律,公司基本面支撑+AI共同驱动企业价值回归。   国内:23Q2业绩同样有了改善,目前AI带来的业绩驱动较弱,反观海外AI产品应用推广和落地,期待下半年整体进展。  

成为VIP会员查看完整内容
69

相关内容

人工智能大模型体验报告2.0, 27页ppt
专知会员服务
124+阅读 · 2023年8月15日
人工智能全景投资框架, 65页ppt
专知会员服务
91+阅读 · 2023年7月5日
全球人工智能AI行业产业研究重磅手册,258页pdf
专知会员服务
110+阅读 · 2023年7月2日
人工智能大模型体验报告(2023),62页ppt
专知会员服务
192+阅读 · 2023年6月5日
《达摩院2023十大科技趋势》报告,19页pdf
专知会员服务
106+阅读 · 2023年1月11日
2022-2023中国人工智能计算力发展评估报告,32页pdf
专知会员服务
52+阅读 · 2023年1月4日
中国数字经济时代人工智能生态白皮书2021,41页pdf
专知会员服务
73+阅读 · 2022年1月27日
中国数据要素市场发展报告(2020~2021),65页pdf
专知会员服务
142+阅读 · 2021年5月11日
专知会员服务
51+阅读 · 2021年4月7日
《人工智能安全测评白皮书》,99页pdf
专知
36+阅读 · 2022年2月26日
产业元宇宙白皮书(2021-2022),32页pdf
专知
12+阅读 · 2022年2月18日
Gartner 报告:人工智能的现状与未来
InfoQ
14+阅读 · 2019年11月29日
《人工智能转型手册》,吴恩达 著
人工智能学家
21+阅读 · 2018年12月14日
国家自然科学基金
0+阅读 · 2015年12月31日
国家自然科学基金
0+阅读 · 2015年12月31日
国家自然科学基金
3+阅读 · 2014年12月31日
国家自然科学基金
0+阅读 · 2014年12月31日
国家自然科学基金
0+阅读 · 2014年12月31日
国家自然科学基金
0+阅读 · 2014年12月31日
国家自然科学基金
2+阅读 · 2014年12月31日
国家自然科学基金
1+阅读 · 2014年12月31日
国家自然科学基金
12+阅读 · 2013年12月31日
Arxiv
0+阅读 · 2023年10月19日
Arxiv
176+阅读 · 2023年4月20日
A Survey of Large Language Models
Arxiv
501+阅读 · 2023年3月31日
Arxiv
83+阅读 · 2023年3月26日
Arxiv
182+阅读 · 2023年3月24日
VIP会员
相关主题
最新内容
乌克兰前线的五项创新
专知会员服务
1+阅读 · 今天6:14
 军事通信系统与设备的技术演进综述
专知会员服务
1+阅读 · 今天5:59
《北约标准:医疗评估手册》174页
专知会员服务
1+阅读 · 今天5:51
《提升生成模型的安全性与保障》博士论文
专知会员服务
0+阅读 · 今天5:47
美国当前高超音速导弹发展概述
专知会员服务
4+阅读 · 4月19日
无人机蜂群建模与仿真方法
专知会员服务
9+阅读 · 4月19日
澳大利亚发布《国防战略(2026年)》
专知会员服务
4+阅读 · 4月19日
全球高超音速武器最新发展趋势
专知会员服务
3+阅读 · 4月19日
相关VIP内容
人工智能大模型体验报告2.0, 27页ppt
专知会员服务
124+阅读 · 2023年8月15日
人工智能全景投资框架, 65页ppt
专知会员服务
91+阅读 · 2023年7月5日
全球人工智能AI行业产业研究重磅手册,258页pdf
专知会员服务
110+阅读 · 2023年7月2日
人工智能大模型体验报告(2023),62页ppt
专知会员服务
192+阅读 · 2023年6月5日
《达摩院2023十大科技趋势》报告,19页pdf
专知会员服务
106+阅读 · 2023年1月11日
2022-2023中国人工智能计算力发展评估报告,32页pdf
专知会员服务
52+阅读 · 2023年1月4日
中国数字经济时代人工智能生态白皮书2021,41页pdf
专知会员服务
73+阅读 · 2022年1月27日
中国数据要素市场发展报告(2020~2021),65页pdf
专知会员服务
142+阅读 · 2021年5月11日
专知会员服务
51+阅读 · 2021年4月7日
相关基金
国家自然科学基金
0+阅读 · 2015年12月31日
国家自然科学基金
0+阅读 · 2015年12月31日
国家自然科学基金
3+阅读 · 2014年12月31日
国家自然科学基金
0+阅读 · 2014年12月31日
国家自然科学基金
0+阅读 · 2014年12月31日
国家自然科学基金
0+阅读 · 2014年12月31日
国家自然科学基金
2+阅读 · 2014年12月31日
国家自然科学基金
1+阅读 · 2014年12月31日
国家自然科学基金
12+阅读 · 2013年12月31日
微信扫码咨询专知VIP会员